
初中物理浮力知识点
树图思维导图提供 浮力知识点思维导图 在线思维导图免费制作,点击“编辑”按钮,可对 浮力知识点思维导图 进行在线思维导图编辑,本思维导图属于思维导图模板主题,文件编号是:09337cf38f508cb4bcab31d9bf8f9c7f
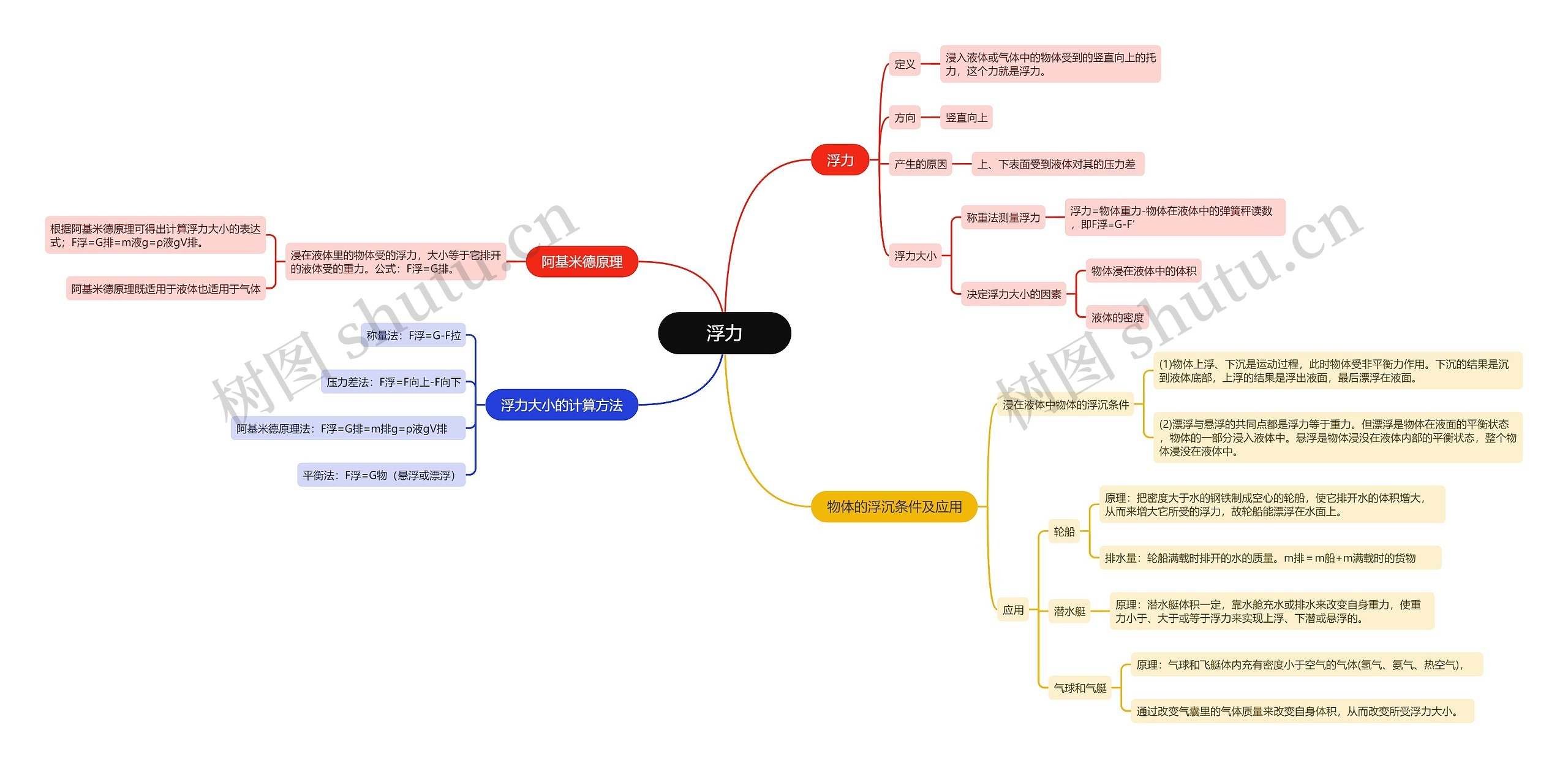
浮力思维导图模板大纲
定义
浸入液体或气体中的物体受到的竖直向上的托力,这个力就是浮力。
方向
竖直向上
产生的原因
上、下表面受到液体对其的压力差
浮力大小
称重法测量浮力
浮力=物体重力-物体在液体中的弹簧秤读数,即F浮=G-F′
决定浮力大小的因素
物体浸在液体中的体积
液体的密度
浸在液体里的物体受的浮力,大小等于它排开的液体受的重力。公式:F浮=G排。
根据阿基米德原理可得出计算浮力大小的表达式;F浮=G排=m液g=ρ液gV排。
阿基米德原理既适用于液体也适用于气体
浸在液体中物体的浮沉条件
(1)物体上浮、下沉是运动过程,此时物体受非平衡力作用。下沉的结果是沉到液体底部,上浮的结果是浮出液面,最后漂浮在液面。
(2)漂浮与悬浮的共同点都是浮力等于重力。但漂浮是物体在液面的平衡状态,物体的一部分浸入液体中。悬浮是物体浸没在液体内部的平衡状态,整个物体浸没在液体中。
应用
轮船
原理:把密度大于水的钢铁制成空心的轮船,使它排开水的体积增大,从而来增大它所受的浮力,故轮船能漂浮在水面上。
排水量:轮船满载时排开的水的质量。m排=m船+m满载时的货物
潜水艇
原理:潜水艇体积一定,靠水舱充水或排水来改变自身重力,使重力小于、大于或等于浮力来实现上浮、下潜或悬浮的。
气球和气艇
原理:气球和飞艇体内充有密度小于空气的气体(氢气、氨气、热空气),
通过改变气囊里的气体质量来改变自身体积,从而改变所受浮力大小。
称量法:F浮=G-F拉
压力差法:F浮=F向上-F向下
阿基米德原理法:F浮=G排=m排g=ρ液gV排
平衡法:F浮=G物(悬浮或漂浮)


树图思维导图提供 浮力原理 在线思维导图免费制作,点击“编辑”按钮,可对 浮力原理 进行在线思维导图编辑,本思维导图属于思维导图模板主题,文件编号是:cc002072648f45a527939bdb108ac54b


树图思维导图提供 浮力原理课程思维导图 在线思维导图免费制作,点击“编辑”按钮,可对 浮力原理课程思维导图 进行在线思维导图编辑,本思维导图属于思维导图模板主题,文件编号是:ae7780e54348d575fead44ad9f89ad34