
申办工商营业执照的流程如下:
树图思维导图提供 怎样申办工商营业执照 在线思维导图免费制作,点击“编辑”按钮,可对 怎样申办工商营业执照 进行在线思维导图编辑,本思维导图属于思维导图模板主题,文件编号是:261e00497b0177a73ac2b4a5d2cb0c74
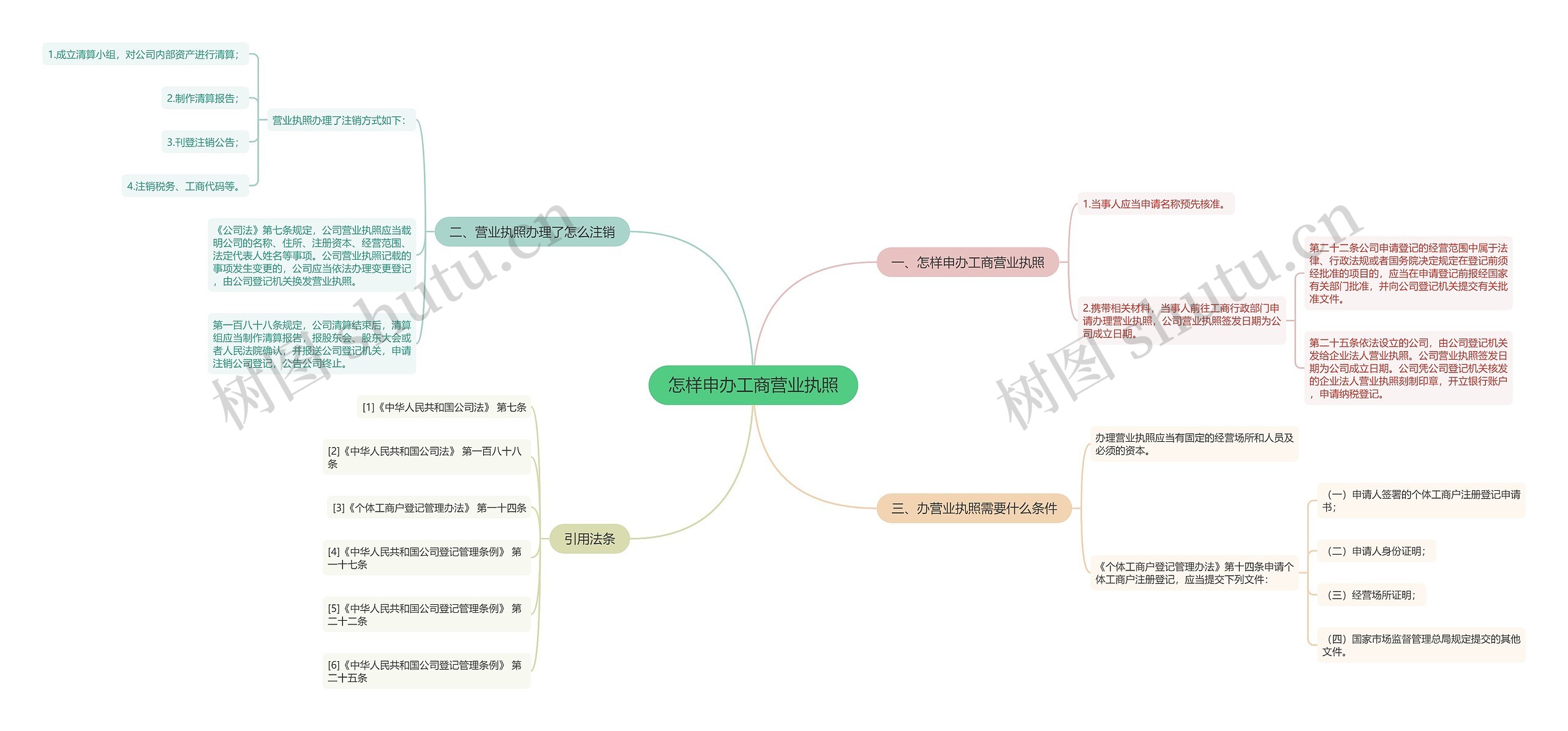
怎样申办工商营业执照思维导图模板大纲
1.当事人应当申请名称预先核准。
2.携带相关材料,当事人前往工商行政部门申请办理营业执照,公司营业执照签发日期为公司成立日期。
第二十二条公司申请登记的经营范围中属于法律、行政法规或者国务院决定规定在登记前须经批准的项目的,应当在申请登记前报经国家有关部门批准,并向公司登记机关提交有关批准文件。
第二十五条依法设立的公司,由公司登记机关发给企业法人营业执照。公司营业执照签发日期为公司成立日期。公司凭公司登记机关核发的企业法人营业执照刻制印章,开立银行账户,申请纳税登记。
营业执照办理了注销方式如下:
1.成立清算小组,对公司内部资产进行清算;
2.制作清算报告;
3.刊登注销公告;
4.注销税务、工商代码等。
《公司法》第七条规定,公司营业执照应当载明公司的名称、住所、注册资本、经营范围、法定代表人姓名等事项。公司营业执照记载的事项发生变更的,公司应当依法办理变更登记,由公司登记机关换发营业执照。
第一百八十八条规定,公司清算结束后,清算组应当制作清算报告,报股东会、股东大会或者人民法院确认,并报送公司登记机关,申请注销公司登记,公告公司终止。
办理营业执照应当有固定的经营场所和人员及必须的资本。
《个体工商户登记管理办法》第十四条申请个体工商户注册登记,应当提交下列文件:
(一)申请人签署的个体工商户注册登记申请书;
(二)申请人身份证明;
(三)经营场所证明;
(四)国家市场监督管理总局规定提交的其他文件。
[1]《中华人民共和国公司法》 第七条
[2]《中华人民共和国公司法》 第一百八十八条
[3]《个体工商户登记管理办法》 第一十四条
[4]《中华人民共和国公司登记管理条例》 第一十七条
[5]《中华人民共和国公司登记管理条例》 第二十二条
[6]《中华人民共和国公司登记管理条例》 第二十五条


树图思维导图提供 怎样让你的发言从容胜出 在线思维导图免费制作,点击“编辑”按钮,可对 怎样让你的发言从容胜出 进行在线思维导图编辑,本思维导图属于思维导图模板主题,文件编号是:5dca295ecd9d1160c49ac610a6fc569b


树图思维导图提供 怎样打造个人的智能体 在线思维导图免费制作,点击“编辑”按钮,可对 怎样打造个人的智能体 进行在线思维导图编辑,本思维导图属于思维导图模板主题,文件编号是:522d8533ba77f8d3115649b847d01fa8