
核心内容:在什么情况下,学校应当依法承担相应责任?学校的安全保卫、消防、设施设备管理等安全管理制度有明显疏漏,或者管理混乱,存在重大安全隐患,而未及时采取措施的,学校需要依法承担相应责任吗?接下来,树图网小编为您详细介绍。
树图思维导图提供 学校应当依法承担相应责任的情况有哪几种 在线思维导图免费制作,点击“编辑”按钮,可对 学校应当依法承担相应责任的情况有哪几种 进行在线思维导图编辑,本思维导图属于思维导图模板主题,文件编号是:2c48e81d822005c6a36ca7eb590990a5
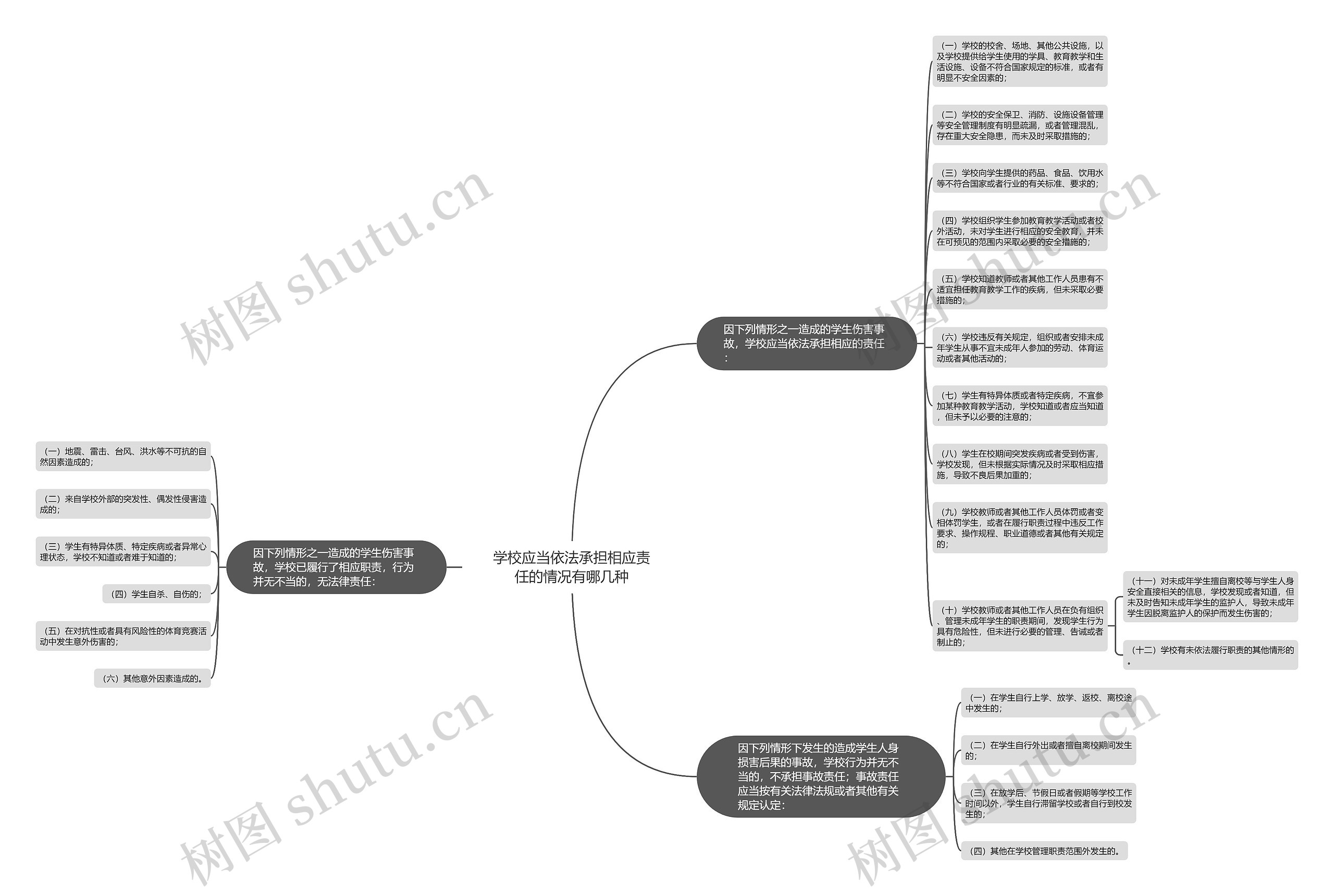
学校应当依法承担相应责任的情况有哪几种思维导图模板大纲
(一)学校的校舍、场地、其他公共设施,以及学校提供给学生使用的学具、教育教学和生活设施、设备不符合国家规定的标准,或者有明显不安全因素的;
(二)学校的安全保卫、消防、设施设备管理等安全管理制度有明显疏漏,或者管理混乱,存在重大安全隐患,而未及时采取措施的;
(三)学校向学生提供的药品、食品、饮用水等不符合国家或者行业的有关标准、要求的;
(四)学校组织学生参加教育教学活动或者校外活动,未对学生进行相应的安全教育,并未在可预见的范围内采取必要的安全措施的;
(五)学校知道教师或者其他工作人员患有不适宜担任教育教学工作的疾病,但未采取必要措施的;
(六)学校违反有关规定,组织或者安排未成年学生从事不宜未成年人参加的劳动、体育运动或者其他活动的;
(七)学生有特异体质或者特定疾病,不宜参加某种教育教学活动,学校知道或者应当知道,但未予以必要的注意的;
(八)学生在校期间突发疾病或者受到伤害,学校发现,但未根据实际情况及时采取相应措施,导致不良后果加重的;
(九)学校教师或者其他工作人员体罚或者变相体罚学生,或者在履行职责过程中违反工作要求、操作规程、职业道德或者其他有关规定的;
(十)学校教师或者其他工作人员在负有组织、管理未成年学生的职责期间,发现学生行为具有危险性,但未进行必要的管理、告诫或者制止的;
(十一)对未成年学生擅自离校等与学生人身安全直接相关的信息,学校发现或者知道,但未及时告知未成年学生的监护人,导致未成年学生因脱离监护人的保护而发生伤害的;
(十二)学校有未依法履行职责的其他情形的。
(一)地震、雷击、台风、洪水等不可抗的自然因素造成的;
(二)来自学校外部的突发性、偶发性侵害造成的;
(三)学生有特异体质、特定疾病或者异常心理状态,学校不知道或者难于知道的;
(四)学生自杀、自伤的;
(五)在对抗性或者具有风险性的体育竞赛活动中发生意外伤害的;
(六)其他意外因素造成的。
(一)在学生自行上学、放学、返校、离校途中发生的;
(二)在学生自行外出或者擅自离校期间发生的;
(三)在放学后、节假日或者假期等学校工作时间以外,学生自行滞留学校或者自行到校发生的;
(四)其他在学校管理职责范围外发生的。


树图思维导图提供 904名中国成年人第三磨牙相关知识、态度、行为和病史的横断面调查 在线思维导图免费制作,点击“编辑”按钮,可对 904名中国成年人第三磨牙相关知识、态度、行为和病史的横断面调查 进行在线思维导图编辑,本思维导图属于思维导图模板主题,文件编号是:10b9a8a2dd2fb4593f8130ef16c320fc


树图思维导图提供 9.战斗的基督教 在线思维导图免费制作,点击“编辑”按钮,可对 9.战斗的基督教 进行在线思维导图编辑,本思维导图属于思维导图模板主题,文件编号是:33d168acd0cd9f767f809c7a5df86e3a