
车祸总是无情地会夺取很多人的生命,即使不能夺去生命,也会导致一定时间的伤痛,希望每个人都能够遵守交通规则,这不仅仅是尊重他人,也尊重自己的生命。下面树图网小编就为大家介绍一下车祸导致重伤鉴定标准。
树图思维导图提供 车祸导致重伤鉴定标准 在线思维导图免费制作,点击“编辑”按钮,可对 车祸导致重伤鉴定标准 进行在线思维导图编辑,本思维导图属于思维导图模板主题,文件编号是:05259cafee711c83b67b8aa7ccb89424
车祸导致重伤鉴定标准思维导图模板大纲
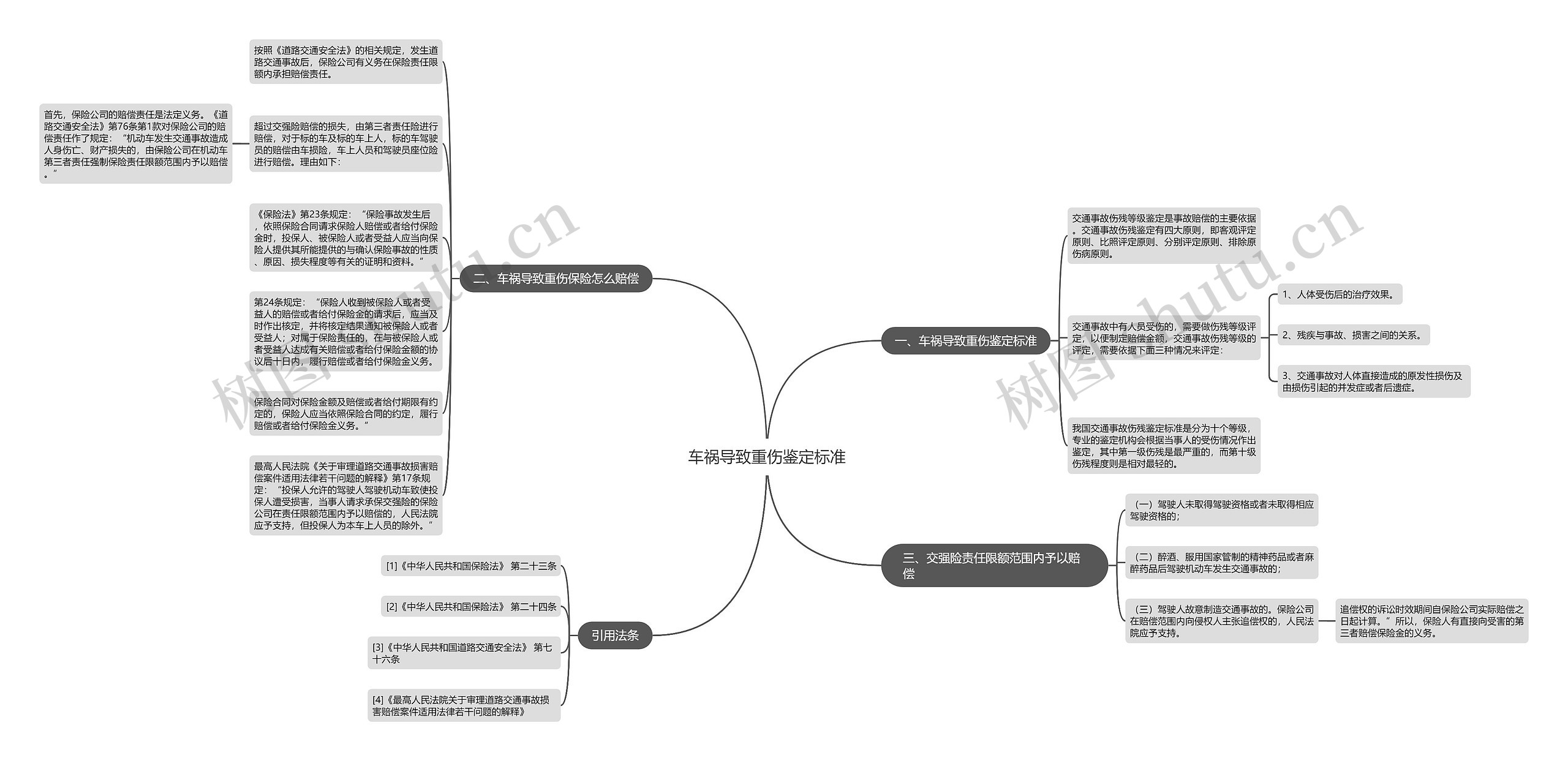
交通事故伤残等级鉴定是事故赔偿的主要依据。交通事故伤残鉴定有四大原则,即客观评定原则、比照评定原则、分别评定原则、排除原伤病原则。
交通事故中有人员受伤的,需要做伤残等级评定,以便制定赔偿金额,交通事故伤残等级的评定,需要依据下面三种情况来评定:
1、人体受伤后的治疗效果。
2、残疾与事故、损害之间的关系。
3、交通事故对人体直接造成的原发性损伤及由损伤引起的并发症或者后遗症。
我国交通事故伤残鉴定标准是分为十个等级,专业的鉴定机构会根据当事人的受伤情况作出鉴定,其中第一级伤残是最严重的,而第十级伤残程度则是相对最轻的。
按照《道路交通安全法》的相关规定,发生道路交通事故后,保险公司有义务在保险责任限额内承担赔偿责任。
超过交强险赔偿的损失,由第三者责任险进行赔偿,对于标的车及标的车上人,标的车驾驶员的赔偿由车损险,车上人员和驾驶员座位险进行赔偿。理由如下:
首先,保险公司的赔偿责任是法定义务。《道路交通安全法》第76条第1款对保险公司的赔偿责任作了规定:“机动车发生交通事故造成人身伤亡、财产损失的,由保险公司在机动车第三者责任强制保险责任限额范围内予以赔偿。”
《保险法》第23条规定:“保险事故发生后,依照保险合同请求保险人赔偿或者给付保险金时,投保人、被保险人或者受益人应当向保险人提供其所能提供的与确认保险事故的性质、原因、损失程度等有关的证明和资料。”
第24条规定:“保险人收到被保险人或者受益人的赔偿或者给付保险金的请求后,应当及时作出核定,并将核定结果通知被保险人或者受益人;对属于保险责任的,在与被保险人或者受益人达成有关赔偿或者给付保险金额的协议后十日内,履行赔偿或者给付保险金义务。
保险合同对保险金额及赔偿或者给付期限有约定的,保险人应当依照保险合同的约定,履行赔偿或者给付保险金义务。”
最高人民法院《关于审理道路交通事故损害赔偿案件适用法律若干问题的解释》第17条规定:“投保人允许的驾驶人驾驶机动车致使投保人遭受损害,当事人请求承保交强险的保险公司在责任限额范围内予以赔偿的,人民法院应予支持,但投保人为本车上人员的除外。”
(一)驾驶人未取得驾驶资格或者未取得相应驾驶资格的;
(二)醉酒、服用国家管制的精神药品或者麻醉药品后驾驶机动车发生交通事故的;
(三)驾驶人故意制造交通事故的。保险公司在赔偿范围内向侵权人主张追偿权的,人民法院应予支持。
追偿权的诉讼时效期间自保险公司实际赔偿之日起计算。”所以,保险人有直接向受害的第三者赔偿保险金的义务。
[1]《中华人民共和国保险法》 第二十三条
[2]《中华人民共和国保险法》 第二十四条
[3]《中华人民共和国道路交通安全法》 第七十六条
[4]《最高人民法院关于审理道路交通事故损害赔偿案件适用法律若干问题的解释》


树图思维导图提供 广播电视奖项及评奖标准 在线思维导图免费制作,点击“编辑”按钮,可对 广播电视奖项及评奖标准 进行在线思维导图编辑,本思维导图属于思维导图模板主题,文件编号是:a4210651fa3a78355ac9f5101bb2c616


树图思维导图提供 实体门店工作流程标准化导图 在线思维导图免费制作,点击“编辑”按钮,可对 实体门店工作流程标准化导图 进行在线思维导图编辑,本思维导图属于思维导图模板主题,文件编号是:1a305a94ffb852ebf3c1ddc1da6184b7