
在办理私募基金的时候,是需要按照相关法律规定进行办理,并且是需要在相关工作日内。那么私募基金管理公司备案条件?为了帮助大家更好的了解相关的法律知识,树图网小编整理了相关的内容,我们一起来了解一下吧。
树图思维导图提供 私募基金管理公司备案条件 在线思维导图免费制作,点击“编辑”按钮,可对 私募基金管理公司备案条件 进行在线思维导图编辑,本思维导图属于思维导图模板主题,文件编号是:29672ee986ed641dcbed09cfb5b1b29c
私募基金管理公司备案条件思维导图模板大纲
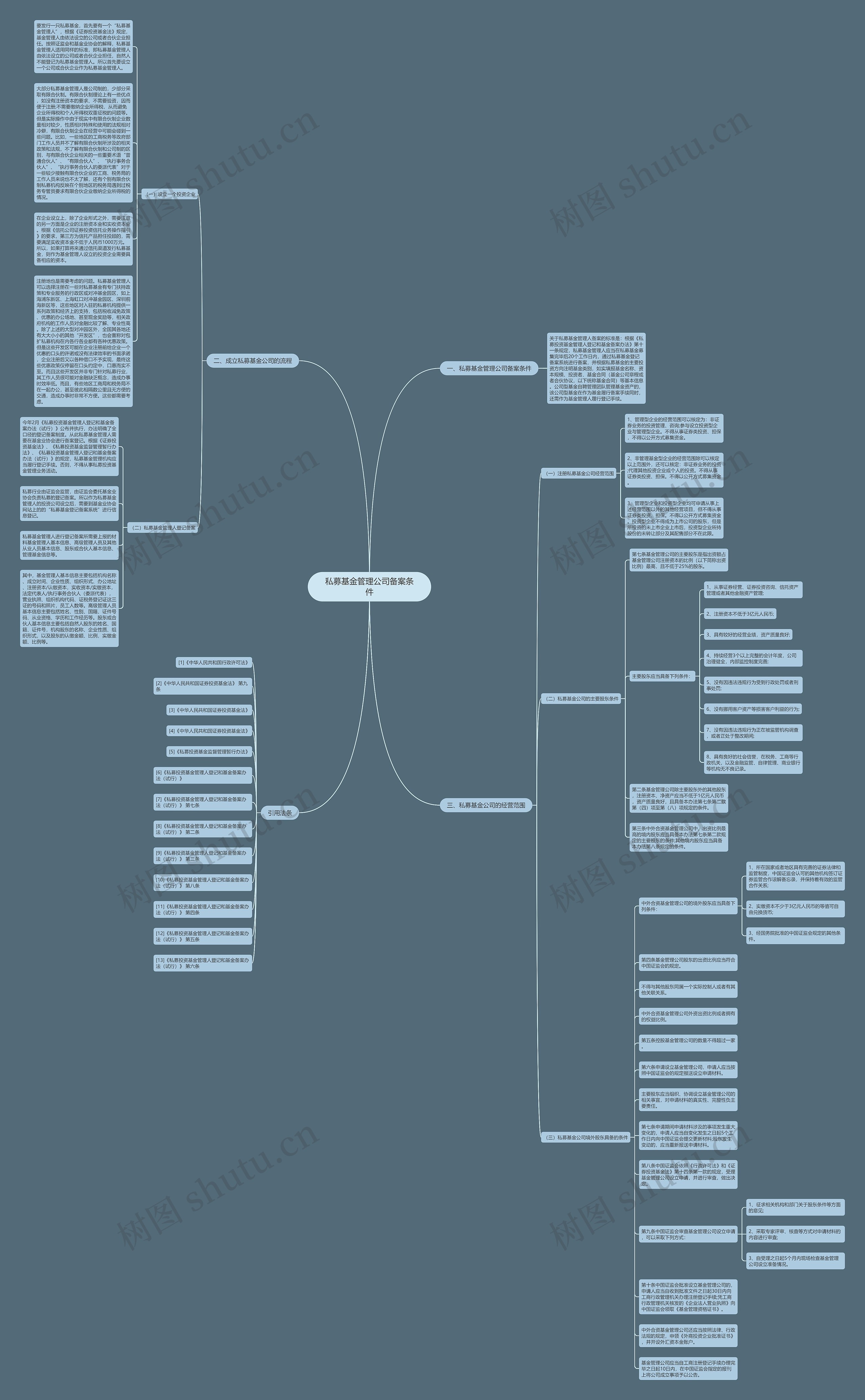
关于私募基金管理人备案的标准是:根据《私募投资基金管理人登记和基金备案办法》第十一条规定,私募基金管理人应当在私募基金募集完毕后20个工作日内,通过私募基金登记备案系统进行备案,并根据私募基金的主要投资方向注明基金类别,如实填报基金名称、资本规模、投资者、基金合同(基金公司章程或者合伙协议,以下统称基金合同)等基本信息。公司型基金自聘管理团队管理基金资产的,该公司型基金在作为基金履行备案手续同时,还需作为基金管理人履行登记手续。
(一)设立一个投资企业
要发行一只私募基金,首先要有一个“私募基金管理人”,根据《证券投资基金法》规定,基金管理人由依法设立的公司或者合伙企业担任。按照证监会和基金业协会的解释,私募基金管理人适用同样的标准,即私募基金管理人由依法设立的公司或者合伙企业担任,自然人不能登记为私募基金管理人。所以首先要设立一个公司或合伙企业作为私募基金管理人。
大部分私募基金管理人是公司制的,少部分采取有限合伙制。有限合伙制理论上有一些优点,如没有注册资本的要求、不需要验资,因而便于注册;不需要缴纳企业所得税,从而避免企业所得税和个人所得税双重征税的问题等。但是实际操作中由于现实中有限合伙制企业数量相对较少,性质相对特殊和使用的法规相对冷僻,有限合伙制企业在经营中可能会碰到一些问题。比如,一些地区的工商税务等政府部门工作人员并不了解有限合伙制所涉及的相关政策和法规,不了解有限合伙制和公司制的区别,与有限合伙企业相关的一些重要术语“普通合伙人”、“有限合伙人”、“执行事务合伙人”、“执行事务合伙人的委派代表”对于一些较少接触有限合伙企业的工商、税务局的工作人员来说也不太了解,还有个别有限合伙制私募机构反映在个别地区的税务局遇到过税务专管员要求有限合伙企业缴纳企业所得税的情况。
在企业设立上,除了企业形式之外,需要注意的另一方面是企业的注册资本金和实收资本金。根据《信托公司证券投资信托业务操作指引》的要求,第三方为信托产品担任投顾的,需要满足实收资本金不低于人民币1000万元。所以,如果打算将来通过信托渠道发行私募基金,则作为基金管理人设立的投资企业需要具备相应的资本。
注册地也是需要考虑的问题。私募基金管理人可以选择注册在一些对私募基金有专门扶持政策和专业服务的行政区或对冲基金园区,如上海浦东新区、上海虹口对冲基金园区、深圳前海新区等,这些地区对入驻的私募机构提供一系列政策和经济上的支持,包括税收减免政策、优惠的办公场地、甚至现金奖励等,相关政府机构的工作人员对金融比较了解、专业性高。除了上述的大型对冲园区外,全国其各地还有大大小小的其他“开发区”,也会宣称对包扩私募机构在内各行各业都有各种优惠政策。但是这些开发区可能在企业注册前给企业一个优惠的口头的许诺或没有法律效率的书面承诺,企业注册后又以各种借口不予实现,最终这些优惠政策仅停留在口头约定中,口惠而实不至。而且这些开发区并非专门针对私募行业,其工作人员很可能对金融缺乏概念,造成办事时效率低。而且,有些地区工商局和税务局不在一起办公,甚至彼此相隔数公里且无方便的交通,造成办事时非常不方便。这些都需要考虑。
(二)私募基金管理人登记备案
今年2月《私募投资基金管理人登记和基金备案办法(试行)》公布并执行,办法明确了全口径的登记备案制度。从此私募基金管理人需要在基金业协会进行备案登记。根据《证券投资基金法》、《私募投资基金监督管理暂行办法》、《私募投资基金管理人登记和基金备案办法(试行)》的规定,私募基金管理机构应当履行登记手续。否则,不得从事私募投资基金管理业务活动。
私募行业由证监会监管,由证监会委托基金业协会负责私募的登记备案。所以作为私募基金管理人的投资公司设立后,需要到基金业协会网站上的的“私募基金登记备案系统”进行信息登记。
私募基金管理人进行登记备案所需要上报的材料基金管理人基本信息、高级管理人员及其他从业人员基本信息、股东或合伙人基本信息、管理基金信息等。
其中,基金管理人基本信息主要包括机构名称、成立时间、企业性质、组织形式、办公地址、注册资本/认缴资本,实收资本/实缴资本,法定代表人/执行事务合伙人(委派代表),营业执照、组织机构代码、证税务登记证这三证的号码和照片,员工人数等。高级管理人员基本信息主要包括姓名、性别、国籍、证件号码、从业资格、学历和工作经历等。股东或合伙人基本信息主要包括自然人股东的姓名、国籍、证件号,机构股东的名称、企业性质、组织形式,以及股东的认缴金额、比例,实缴金额、比例等。
(一)注册私募基金公司经营范围
1、管理型企业的经营范围可以核定为:非证券业务的投资管理、咨询;参与设立投资型企业与管理型企业。不得从事证券类投资、担保,不得以公开方式募集资金。
2、非管理基金型企业的经营范围除可以核定以上范围外,还可以核定:非证券业务的投资;代理其他投资企业或个人的投资。不得从事证券类投资、担保。不得以公开方式募集资金。
3、管理型企业和投资型企业均可申请从事上述经营范围以外的其他经营项目,但不得从事证券类投资、担保。不得以公开方式募集资金。投资型企业不得成为上市公司的股东,但是所投资的未上市企业上市后,投资型企业所持股份的未转让部分及其配售部分不在此限。
(二)私募基金公司的主要股东条件
第七条基金管理公司的主要股东是指出资额占基金管理公司注册资本的比例(以下简称出资比例)最高,且不低于25%的股东。
主要股东应当具备下列条件:
1、从事证券经营、证券投资咨询、信托资产管理或者其他金融资产管理;
2、注册资本不低于3亿元人民币;
3、具有较好的经营业绩,资产质量良好;
4、持续经营3个以上完整的会计年度,公司治理健全,内部监控制度完善;
5、没有因违法违规行为受到行政处罚或者刑事处罚;
6、没有挪用客户资产等损害客户利益的行为;
7、没有因违法违规行为正在被监管机构调查,或者正处于整改期间;
8、具有良好的社会信誉,在税务、工商等行政机关,以及金融监管、自律管理、商业银行等机构无不良记录。
第二条基金管理公司除主要股东外的其他股东,注册资本、净资产应当不低于1亿元人民币,资产质量良好,且具备本办法第七条第二款第(四)项至第(八)项规定的条件。
第三条中外合资基金管理公司中,出资比例最高的境内股东应当具备本办法第七条第二款规定的主要股东的条件;其他境内股东应当具备本办法第八条规定的条件。
(三)私募基金公司境外股东具备的条件
中外合资基金管理公司的境外股东应当具备下列条件:
1、所在国家或者地区具有完善的证券法律和监管制度,中国证监会认可的其他机构签订证券监管合作谅解备忘录,并保持着有效的监管合作关系;
2、实缴资本不少于3亿元人民币的等值可自由兑换货币;
3、经国务院批准的中国证监会规定的其他条件。
第四条基金管理公司股东的出资比例应当符合中国证监会的规定。
不得与其他股东同属一个实际控制人或者有其他关联关系。
中外合资基金管理公司外资出资比例或者拥有的权益比例。
第五条控股基金管理公司的数量不得超过一家。
第六条申请设立基金管理公司,申请人应当按照中国证监会的规定报送设立申请材料。
主要股东应当组织、协调设立基金管理公司的相关事宜,对申请材料的真实性、完整性负主要责任。
第七条申请期间申请材料涉及的事项发生重大变化的,申请人应当自变化发生之日起5个工作日内向中国证监会提交更新材料;股东发生变动的,应当重新报送申请材料。
第八条中国证监会依照《行政许可法》和《证券投资基金法》第十四条第一款的规定,受理基金管理公司设立申请,并进行审查,做出决定。
第九条中国证监会审查基金管理公司设立申请,可以采取下列方式:
1、征求相关机构和部门关于股东条件等方面的意见;
2、采取专家评审、核查等方式对申请材料的内容进行审查;
3、自受理之日起5个月内现场检查基金管理公司设立准备情况。
第十条中国证监会批准设立基金管理公司的,申请人应当自收到批准文件之日起30日内向工商行政管理机关办理注册登记手续;凭工商行政管理机关核发的《企业法人营业执照》向中国证监会领取《基金管理资格证书》。
中外合资基金管理公司还应当按照法律、行政法规的规定,申领《外商投资企业批准证书》,并开设外汇资本金账户。
基金管理公司应当自工商注册登记手续办理完毕之日起10日内,在中国证监会指定的报刊上将公司成立事项予以公告。
[1]《中华人民共和国行政许可法》
[2]《中华人民共和国证券投资基金法》 第九条
[3]《中华人民共和国证券投资基金法》
[4]《中华人民共和国证券投资基金法》
[5]《私募投资基金监督管理暂行办法》
[6]《私募投资基金管理人登记和基金备案办法(试行)》
[7]《私募投资基金管理人登记和基金备案办法(试行)》 第七条
[8]《私募投资基金管理人登记和基金备案办法(试行)》 第二条
[9]《私募投资基金管理人登记和基金备案办法(试行)》 第三条
[10]《私募投资基金管理人登记和基金备案办法(试行)》 第八条
[11]《私募投资基金管理人登记和基金备案办法(试行)》 第四条
[12]《私募投资基金管理人登记和基金备案办法(试行)》 第五条
[13]《私募投资基金管理人登记和基金备案办法(试行)》 第六条


树图思维导图提供 第六章 群体传播与组织传播_副本 在线思维导图免费制作,点击“编辑”按钮,可对 第六章 群体传播与组织传播_副本 进行在线思维导图编辑,本思维导图属于思维导图模板主题,文件编号是:1672f555831e7d9a3bb2cf2fb792cb49


树图思维导图提供 埃隆·马斯克的商业版图 在线思维导图免费制作,点击“编辑”按钮,可对 埃隆·马斯克的商业版图 进行在线思维导图编辑,本思维导图属于思维导图模板主题,文件编号是:7464362ac911e8a334867bb3fc7a2346