
我们知道现在的工程建设项目都是比较大的,所以一般都是通过投标的方式来确定承包人的,而工程的投标人可以委托他人进行投标,因此我们要了解投标委托书,接下来就让树图网小编为大家带来工程投标委托书的期限的详细知识,一起来看看吧。
树图思维导图提供 工程投标委托书的期限 在线思维导图免费制作,点击“编辑”按钮,可对 工程投标委托书的期限 进行在线思维导图编辑,本思维导图属于思维导图模板主题,文件编号是:ad820b1de60a5ff776a9590413791938
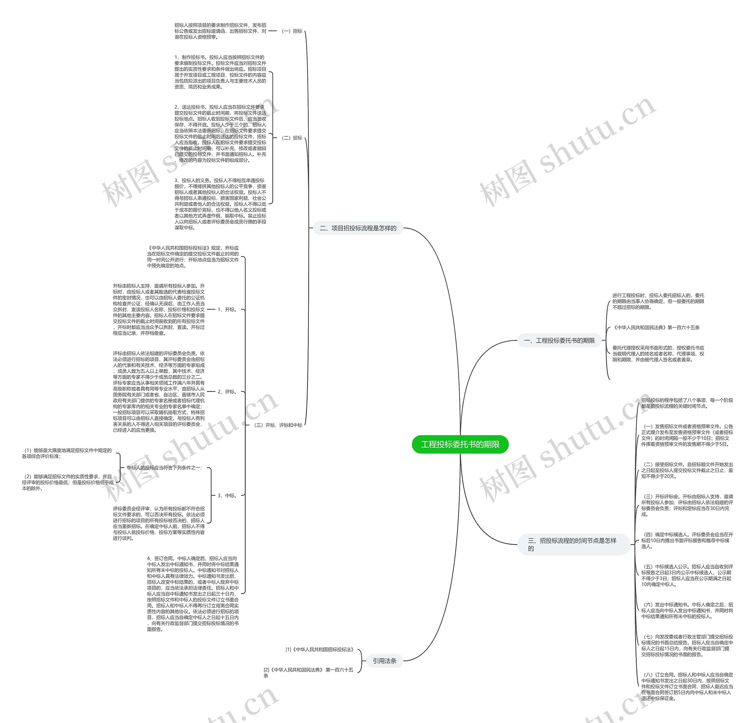
工程投标委托书的期限思维导图模板大纲
进行工程投标时,投标人委托招标人的,委托的期限由当事人协商确定,但一般委托的期限不超过招标的期限。
《中华人民共和国民法典》第一百六十五条
委托代理授权采用书面形式的,授权委托书应当载明代理人的姓名或者名称、代理事项、权限和期限,并由被代理人签名或者盖章。
(一)招标
招标人按照项目的要求制作招标文件,发布招标公告或发出招标邀请函,出售招标文件,对潜在投标人资格预审。
(二)投标
1、制作投标书。投标人应当按照招标文件的要求编制投标文件。投标文件应当对招标文件提出的实质性要求和条件做出响应。招标项目属于开发项目或工程项目,投标文件的内容应当包括拟派出的项目负责人与主要技术人员的资质、简历和业务成果。
2、送达投标书。投标人应当在招标文件要求提交投标文件的截止时间前,将投标文件送达投标地点。招标人收到投标文件后,应当签收保存,不得开启。投标人少于三个的,招标人应当依照本法重新招标。在招标文件要求提交投标文件的截止时间后送达的投标文件,招标人应当拒收。投标人在招标文件要求提交投标文件的截止时间前,可以补充、修改或者撤回已提交的投标文件,并书面通知招标人。补充、修改的内容为投标文件的组成部分。
3、投标人的义务。投标人不得相互串通投标报价,不得排挤其他投标人的公平竞争,损害招标人或者其他投标人的合法权益。投标人不得与招标人串通投标,损害国家利益、社会公共利益或者他人的合法权益。投标人不得以低于成本的报价竞标,也不得以他人名义投标或者以其他方式弄虚作假,骗取中标。禁止投标人以向招标人或者评标委员会成员行贿的手段谋取中标。
(三)开标、评标和中标
《中华人民共和国招标投标法》规定,开标应当在招标文件确定的提交投标文件截止时间的同一时间公开进行;开标地点应当为招标文件中预先确定的地点。
1、开标。
开标由招标人主持,邀请所有投标人参加。开标时,由投标人或者其推选的代表检查投标文件的密封情况,也可以由招标人委托的公证机构检查并公证;经确认无误后,由工作人员当众拆封,宣读投标人名称、投标价格和投标文件的其他主要内容。招标人在招标文件要求提交投标文件的截止时间前收到的所有投标文件,开标时都应当当众予以拆封、宣读。开标过程应当记录,并存档备查。
2、评标。
评标由招标人依法组建的评标委员会负责。依法必须进行招标的项目,其评标委员会由招标人的代表和有关技术、经济等方面的专家组成,成员人数为五人以上单数,其中技术、经济等方面的专家不得少于成员总数的三分之二。评标专家应当从事相关领域工作满八年并具有高级职称或者具有同等专业水平,由招标人从国务院有关部门或者省、自治区、直辖市人民政府有关部门提供的专家名册或者招标代理机构的专家库内的相关专业的专家名单中确定;一般招标项目可以采取随机抽取方式,特殊招标项目可以由招标人直接确定。与投标人有利害关系的人不得进入相关项目的评标委员会,已经进入的应当更换。
3、中标。
中标人的投标应当符合下列条件之一:
(1)能够最大限度地满足招标文件中规定的各项综合评价标准;
(2)能够满足招标文件的实质性要求,并且经评审的投标价格最低;但是投标价格低于成本的除外。
评标委员会经评审,认为所有投标都不符合招标文件要求的,可以否决所有投标。依法必须进行招标的项目的所有投标被否决的,招标人应当重新招标。在确定中标人前,招标人不得与投标人就投标价格、投标方案等实质性内容进行谈判。
4、签订合同。中标人确定后,招标人应当向中标人发出中标通知书,并同时将中标结果通知所有未中标的投标人。中标通知书对招标人和中标人具有法律效力。中标通知书发出后,招标人改变中标结果的,或者中标人放弃中标项目的,应当依法承担法律责任。招标人和中标人应当自中标通知书发出之日起三十日内,按照招标文件和中标人的投标文件订立书面合同。招标人和中标人不得再行订立背离合同实质性内容的其他协议。依法必须进行招标的项目,招标人应当自确定中标人之日起十五日内,向有关行政监督部门提交招标投标情况的书面报告。
招标投标的程序包括了八个事项,每一个阶段都是招投标流程的关键时间节点。
(一)发售招标文件或者资格预审文件。公告正式媒介发布至发售资格预审文件(或者招标文件)的时间间隔一般不少于10日;招标文件挥着资格预审文件的发售期不得少于5日。
(二)接受招标文件。自招标额文件开始发出之日起至投标人提交投标文件截止之日止,最短不得少于20天。
(三)开标评标会。开标由招标人支持,邀请所有投标人参加;评标由招标人依法组建的评标委员会负责;评标和定标应当在30日内完成。
(四)确定中标候选人。评标委员会应当在开标后10日内提出书面评标报告和推荐中标候选人。
(五)中标候选人公示。招标人应当自收到评标报告之日起3日内公示中标候选人,公示期不得少于3日;招标人应当在公示期满之日起10内确定中标人。
(六)发出中标通知书。中标人确定之后,招标人应当向中标人发出中标通知书,并同时将中标结果通知所有未中标的投标人。
(七)向发改委或者行政主管部门提交招标投标情况的书面总结报告。招标人应当自确定中标人之日起15日内,向有关行政监督部门提交招标投标情况的书面的报告。
(八)订立合同。招标人和中标人应当自确定中标通知书发出之日起30日内,按照招标文件和投标文件订立书面合同,招标人最迟应当在书面合同签订后5日内向中标人和未中标人退还中标保证金。
[1]《中华人民共和国招标投标法》
[2]《中华人民共和国民法典》 第一百六十五条


树图思维导图提供 数智技术在工程设备管理中的应用 在线思维导图免费制作,点击“编辑”按钮,可对 数智技术在工程设备管理中的应用 进行在线思维导图编辑,本思维导图属于思维导图模板主题,文件编号是:f9a2de84ad9a9ceebc96385d71be9ebe


树图思维导图提供 人才分类 在线思维导图免费制作,点击“编辑”按钮,可对 人才分类 进行在线思维导图编辑,本思维导图属于思维导图模板主题,文件编号是:4ee3befae957e5fec906060d197c6814