
对高一语文人教版必修1课本中的学习内容进行的汇总
树图思维导图提供 高一语文人教版必修1思维导图 在线思维导图免费制作,点击“编辑”按钮,可对 高一语文人教版必修1思维导图 进行在线思维导图编辑,本思维导图属于思维导图模板主题,文件编号是:4faa7310c5eb5963796384c0be88bc4e
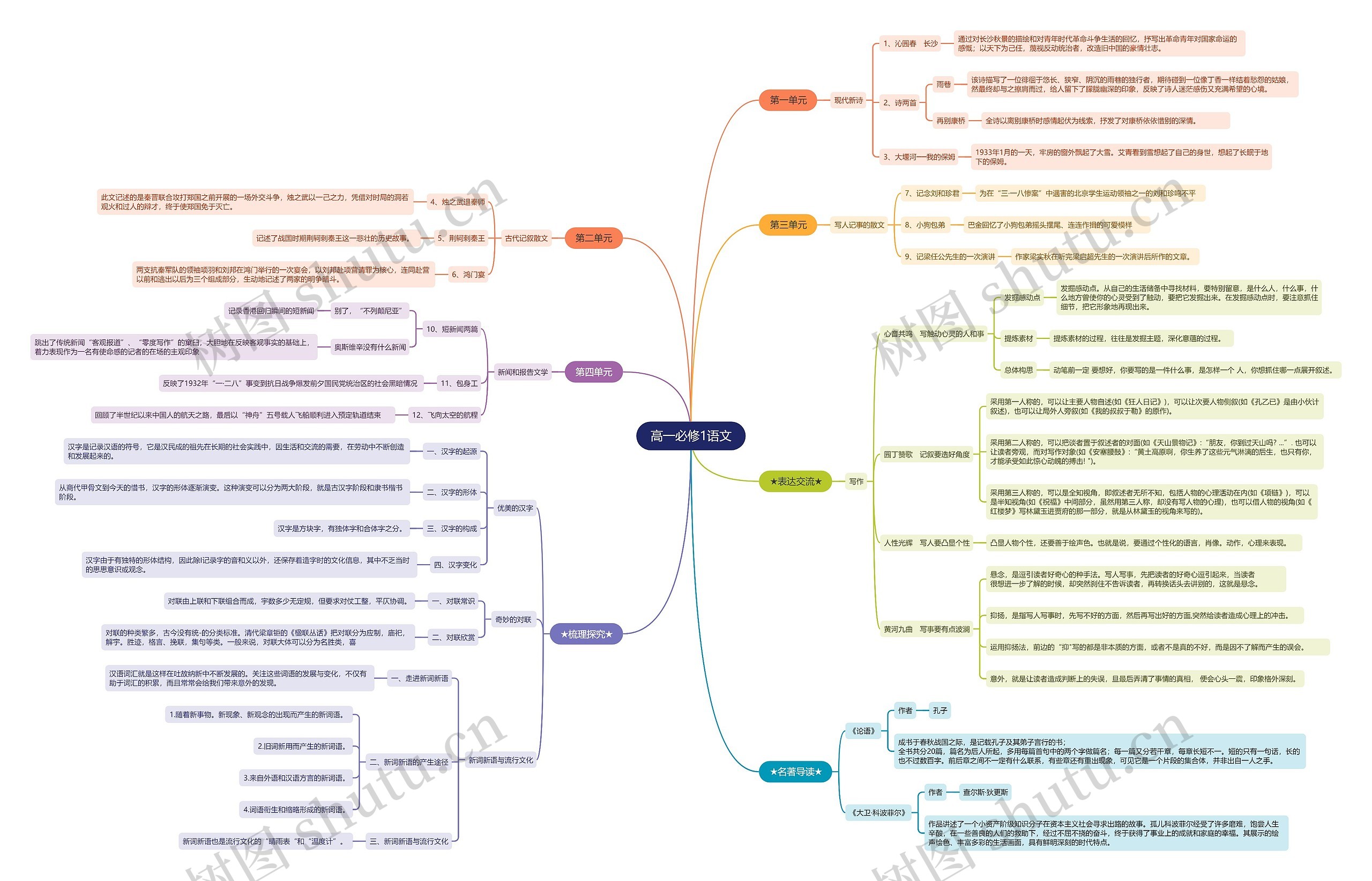
高一必修1语文思维导图模板大纲
现代新诗
1、沁园春 长沙
通过对长沙秋景的描绘和对青年时代革命斗争生活的回忆,抒写出革命青年对国家命运的感慨;以天下为己任,蔑视反动统治者,改造旧中国的豪情壮志。
2、诗两首
雨巷
该诗描写了一位徘徊于悠长、狭窄、阴沉的雨巷的独行者,期待碰到一位像丁香一样结着愁怨的姑娘,然最终却与之擦肩而过,给人留下了朦胧幽深的印象,反映了诗人迷茫感伤又充满希望的心境。
再别康桥
全诗以离别康桥时感情起伏为线索,抒发了对康桥依依惜别的深情。
3、大堰河──我的保姆
1933年1月的一天,牢房的窗外飘起了大雪。艾青看到雪想起了自己的身世,想起了长眠于地下的保姆。
古代记叙散文
4、烛之武退秦师
此文记述的是秦晋联合攻打郑国之前开展的一场外交斗争,烛之武以一己之力,凭借对时局的洞若观火和过人的辩才,终于使郑国免于灭亡。
5、荆轲刺秦王
记述了战国时期荆轲刺秦王这一悲壮的历史故事。
6、鸿门宴
两支抗秦军队的领袖项羽和刘邦在鸿门举行的一次宴会,以刘邦赴项营请罪为核心,连同赴营以前和逃出以后为三个组成部分,生动地记述了两家的明争暗斗。
写人记事的散文
7、记念刘和珍君
为在“三·一八惨案”中遇害的北京学生运动领袖之一的刘和珍鸣不平
8、小狗包弟
巴金回忆了小狗包弟摇头摆尾、连连作揖的可爱模样
9、记梁任公先生的一次演讲
作家梁实秋在听完梁启超先生的一次演讲后所作的文章。
新闻和报告文学
10、短新闻两篇
别了,“不列颠尼亚”
记录香港回归瞬间的短新闻
奥斯维辛没有什么新闻
跳出了传统新闻“客观报道”、“零度写作”的窠臼,大胆地在反映客观事实的基础上,着力表现作为一名有使命感的记者的在场的主观印象
11、包身工
反映了1932年“一·二八”事变到抗日战争爆发前夕国民党统治区的社会黑暗情况
12、飞向太空的航程
回顾了半世纪以来中国人的航天之路,最后以“神舟”五号载人飞船顺利进入预定轨道结束
写作
心音共鸣 写触动心灵的人和事
发掘感动点
发掘感动点。从自己的生活储备中寻找材料,要特别留意,是什么人,什么事,什么地方曾使你的心灵受到了触动,要把它发掘出来。在发掘感动点时,要注意抓住细节,把它形象地再现出来。
提炼素材
提炼素材的过程,往往是发掘主题,深化意蕴的过程。
总体构思
动笔前一定 要想好,你要写的是一件什么事,是怎样一个 人,你想抓住哪一点展开叙述。
园丁赞歌 记叙要选好角度
采用第一人称的,可以让主要人物自述(如《狂人日记》),可以让次要人物侧叙(如《孔乙已》是由小伙计叙述),也可以让局外人旁叙(如《我的叔叔于勒》的原作)。
采用第二人称的,可以把谈者置于叙述者的对面(如《天山景物记》:“朋友,你到过天山吗? ...”. 也可以让读者旁观,而对写作对象(如《安塞腰鼓》:“黄土高原啊,你生养了这些元气淋漓的后生,也只有你,才能承受如此惊心动魄的搏击! ")。
采用第三人称的,可以是全知视角,即叙述者无所不知,包括人物的心理活动在内(如《项链》),可以是半知视角(如《祝福》中间部分,虽然用第三人称,却没有写人物的心理),也可以借人物的视角(如《红楼梦》写林黛玉进贾府的那一部分,就是从林黛玉的视角来写的)。
人性光辉 写人要凸显个性
凸显人物个性,还要善于绘声色。也就是说,要通过个性化的语言,肖像。动作,心理来表现。
黄河九曲 写事要有点波澜
悬念,是逗引读者好奇心的种手法。写人写事,先把读者的好奇心逗引起来,当读者 很想进一步了解的时候,却突然刹住不告诉读者,再转换话头去讲别的,这就是悬念。
抑扬,是指写人写事时,先写不好的方面,然后再写出好的方面,突然给读者造成心理上的冲击。
运用抑扬法,前边的“抑"写的都是非本质的方面,或者不是真的不好,而是因不了解而产生的误会。
意外,就是让读者造成判断上的失误,旦最后弄清了事情的真相, 便会心头一震,印象格外深刻。
优美的汉字
一、汉字的起源
汉字是记录汉语的符号,它是汉民成的祖先在长期的社会实践中,因生活和交流的需要,在劳动中不断创造和发展起来的。
二、汉字的形体
从商代甲骨文到今天的惜书,汉字的形体逐渐演变。这种演变可以分为两大阶段,就是古汉字阶段和隶书楷书阶段。
三、汉字的构成
汉字是方块字,有独体字和合体字之分。
四、汉字变化
汉字由于有独特的形体结构,因此除I记录字的音和义以外,还保存着造字时的文化信息,其中不乏当时的思思意识或观念。
奇妙的对联
一、对联常识
对联由上联和下联组合而成,宇数多少无定规,但要求对仗工整,平仄协调。
二、对联欣赏
对联的种类繁多,古今没有统-的分类标准。清代梁章钜的《楹联丛话》把对联分为应制,庙祀,解宇。胜迹,格言、挽联,集句等类。一般来说,对联大体可以分为名胜类,喜
新词新语与流行文化
一、走进新词新语
汉语词汇就是这样在吐故纳新中不断发展的。关注这些词语的发展与变化,不仅有助于词汇的积累,而且常常会给我们带来意外的发现。
二、新词新语的产生途径
1.随着新事物。新现象、新观念的出现而产生的新词语。
2.旧词新用而产生的新词语。
3.来自外语和汉语方言的新词语。
4.词语衔生和缩略形成的新词语。
三、新词新语与流行文化
新词新语也是流行文化的“晴雨表“和“温度计”。
《论语》
作者
孔子
成书于春秋战国之际,是记载孔子及其弟子言行的书; 全书共分20篇,篇名为后人所起,多用每篇首句中的两个字做篇名;每一篇又分若干章,每章长短不一。短的只有一句话,长的也不过数百字。前后章之间不一定有什么联系,有些章还有重出现象,可见它是一个片段的集合体,并非出自一人之手。
《大卫·科波菲尔》
作者
查尔斯·狄更斯
作品讲述了一个小资产阶级知识分子在资本主义社会寻求出路的故事。孤儿科波菲尔经受了许多磨难,饱尝人生辛酸,在一些善良的人们的救助下,经过不屈不挠的奋斗,终于获得了事业上的成就和家庭的幸福。其展示的绘声绘色、丰富多彩的生活画面,具有鲜明深刻的时代特点。


树图思维导图提供 1113爆卡会总结会会议纪要 在线思维导图免费制作,点击“编辑”按钮,可对 1113爆卡会总结会会议纪要 进行在线思维导图编辑,本思维导图属于思维导图模板主题,文件编号是:aaf6c152a765d5821e8e1787f2b3226e


树图思维导图提供 第1章 化工设计基本知识 在线思维导图免费制作,点击“编辑”按钮,可对 第1章 化工设计基本知识 进行在线思维导图编辑,本思维导图属于思维导图模板主题,文件编号是:70ec0519ed26419068a32a511862aadd