
分级护理,首诊负责,会诊等内容讲解
树图思维导图提供 核心制度 在线思维导图免费制作,点击“编辑”按钮,可对 核心制度 进行在线思维导图编辑,本思维导图属于思维导图模板主题,文件编号是:b5ad9201a95696c43820429e43481273
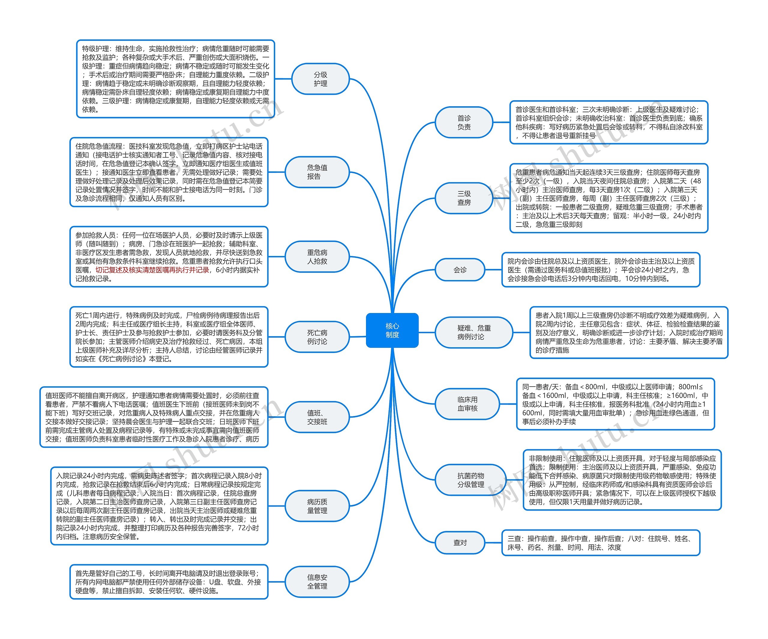
核心制度思维导图模板大纲
首诊医生和首诊科室;三次未明确诊断:上级医生及疑难讨论;首诊科室组织会诊;未明确收治科室:首诊医生负责到底;确系他科疾病:写好病历紧急处置后会诊或转科,不得私自涂改科室,不得让患者退号重新挂号
特级护理:维持生命,实施抢救性治疗;病情危重随时可能需要抢救及监护;各种复杂或大手术后、严重创伤或大面积烧伤。一级护理:重症但病情趋向稳定;病情不稳定或随时可能发生变化;手术后或治疗期间需要严格卧床;自理能力重度依赖。二级护理:病情趋于稳定或未明确诊断观察期,且自理能力轻度依赖;病情稳定需卧床自理轻度依赖;病情稳定或康复期自理能力中度依赖。三级护理:病情稳定或康复期,自理能力轻度依赖或无需依赖。
住院危急值流程:医技科室发现危急值,立即打病区护士站电话通知(接电话护士核实通知者工号、记录危急值内容、核对接电话时间,在危急值登记本确认签字,立即通知医疗组医生或值班医生);接通知医生立即查看患者,无需处理做好记录;需要处理做好处理记录及处理后效果记录,同时需在危急值登记本简要记录处置情况并签字,时间不能和护士接电话为同一时刻。门诊及急诊流程相同,仅通知人员有区别。
危重患者病危通知当天起连续3天三级查房;住院医师每天查房至少2次(一级),入院当天夜间住院总查房;入院第二天(48小时内)主治医师查房,每3天查房1次(二级);入院第三天(副)主任医师查房,每周(副)主任医师查房2次(三级);出院或转院:一般患者二级查房,疑难危重三级查房;手术患者:主治及以上术后3天每天查房;留观:半小时一级,24小时内二级,急危重三级即刻
参加抢救人员:任何一位在场医护人员,必要时及时请示上级医师(随叫随到);病房、门急诊在班医护一起抢救;辅助科室、非医疗区发生患者需急救,发现人员就地抢救,并尽快送到急救室或其他有急救条件科室继续抢救。危重患者抢救允许执行口头医嘱,切记复述及核实清楚医嘱再执行并记录,6小时内据实补记抢救记录。
院内会诊由住院总及以上资质医生,院外会诊由主治及以上资质医生(需通过医务科或总值班报批);平会诊24小时之内,急会诊接急会诊电话后3分钟内电话回电,10分钟内到场。
患者入院1周以上三级查房仍诊断不明或疗效差为疑难病例,入院2周内讨论,主任意见包含:症状、体征、检验检查结果的鉴别及治疗意义,明确诊断或进一步诊疗计划;入院时或治疗期间病情严重危及生命为危重患者,讨论:主要矛盾、解决主要矛盾的诊疗措施
死亡1周内进行,特殊病例及时完成,尸检病例待病理报告出后2周内完成;科主任或医疗组长主持,科室或医疗组全体医师、护士长、责任护士及参与抢救护士参加,必要时请医务科及分管院长参加;主管医师介绍病史及治疗抢救经过、死亡病因,本组上级医师补充及详尽分析;主持人总结,讨论由经管医师记录并如实在《死亡病例讨论》本登记。
同一患者/天:备血<800ml,中级或以上医师申请;800ml≤备血<1600ml,中级或以上申请,科主任核准;≥1600ml,中级或以上申请,科主任核准,报医务科批准(24小时内用血≥1600ml,同时需填大量用血审批单);急诊用血走绿色通道,但事后必须补办手续
值班医师不能擅自离开病区,护理通知患者病情需要处置时,必须前往查看患者,严禁不看病人下电话医嘱;值班医生下班前(接班医师未到岗不能下班)写好交班记录,对危重病人及特殊病人重点交接,并在危重病人交接本做好交接记录;坚持晨会医生与护理一起联合交班;日班医师下班前需完成主管病人处置及病程记录等,有特殊或未完成事宜需向值班医师交接;值班医师负责科室患者临时性医疗工作及急诊入院患者诊疗、病历
非限制使用:住院医师及以上资质开具,对于轻度与局部感染应首选;限制使用:主治医师及以上资质开具,严重感染、免疫功能低下合并感染、病原菌只对限制使用级药物敏感使用;特殊使用级:从严控制,经临床药师或/和感染科具有资质医师会诊后由高级职称医师开具;紧急情况下,可以在上级医师授权下越级使用,但仅限1天用量并做好病历记录。
入院记录24小时内完成,需病史陈述者签字;首次病程记录入院8小时内完成,抢救记录在抢救结束后6小时内完成;日常病程记录按规定完成(儿科患者每日病程记录;入院当日:首次病程记录,住院总查房记录,入院第二日主治医师查房记录,入院第三日副主任医师查房记录以后每周两次副主任医师查房记录,出院当天主治医师或疑难危重转院的副主任医师查房记录);转入、转出及时完成记录并交接;出院记录24小时内完成,并整理打印病历及各种报告完善签字,72小时内归档。注意病历安全保管。
三查:操作前查,操作中查,操作后查;八对:住院号、姓名、床号、药名、剂量、时间、用法、浓度
首先是管好自己的工号,长时间离开电脑请及时退出登录账号;所有内网电脑都严禁使用任何外部储存设备:U盘、软盘、外接硬盘等,禁止擅自拆卸、安装任何软、硬件设施。


树图思维导图提供 Linux 网络基础知识 在线思维导图免费制作,点击“编辑”按钮,可对 Linux 网络基础知识 进行在线思维导图编辑,本思维导图属于思维导图模板主题,文件编号是:199680f0e48eac8a1aeaadb90447d4f4


树图思维导图提供 西安市医疗保险制度 在线思维导图免费制作,点击“编辑”按钮,可对 西安市医疗保险制度 进行在线思维导图编辑,本思维导图属于思维导图模板主题,文件编号是:70870bc4cfdd9fd81244e9828585681e