
有关初中历史古代亚非文明知识总结
树图思维导图提供 初中历史古代亚非文明树形表格 在线思维导图免费制作,点击“编辑”按钮,可对 初中历史古代亚非文明树形表格 进行在线思维导图编辑,本思维导图属于思维导图模板主题,文件编号是:2fc3ac3a1ae541bd34f425f1ed32ab4e
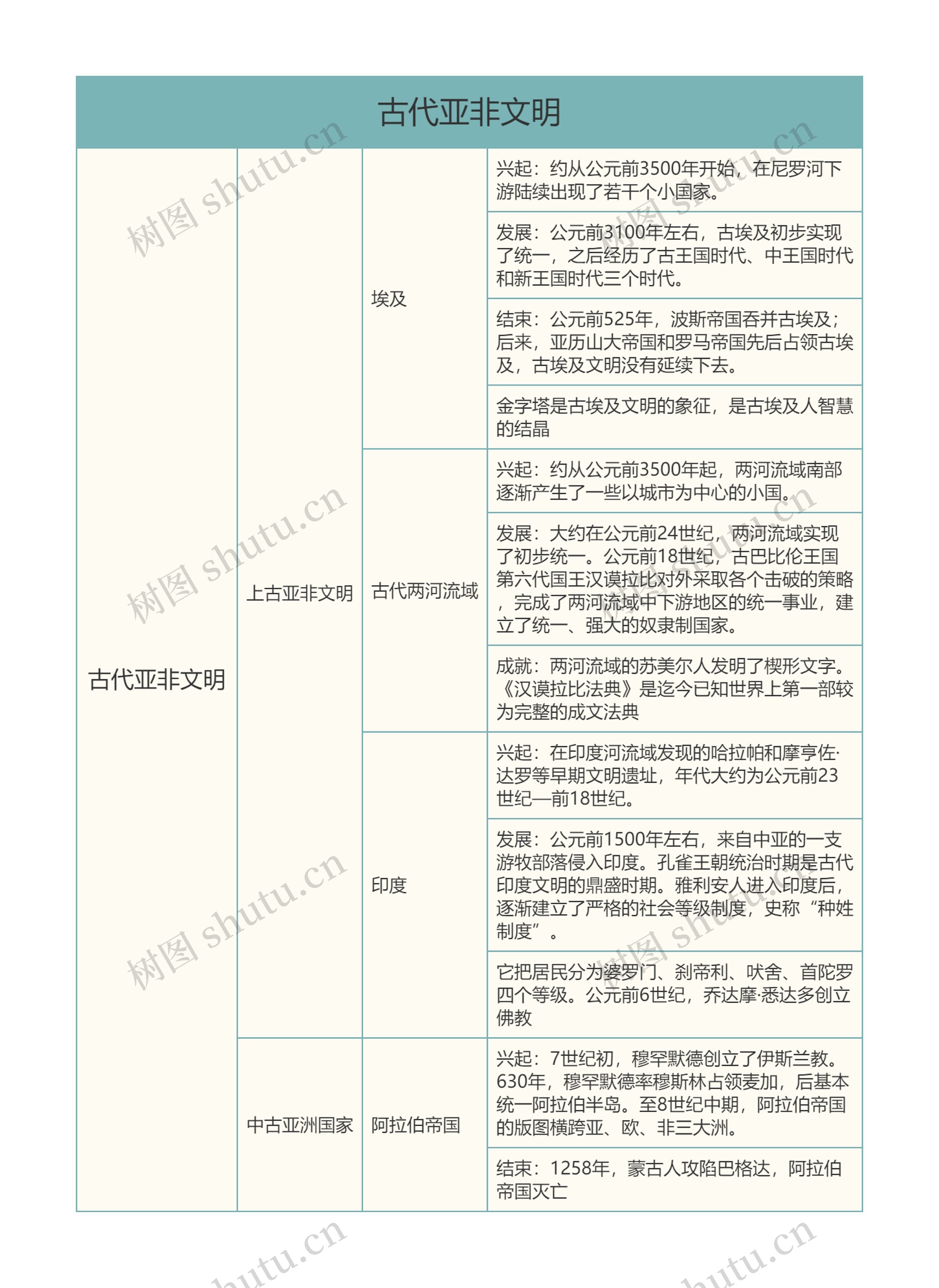
古代亚非文明思维导图模板大纲
上古亚非文明
埃及
兴起:约从公元前3500年开始,在尼罗河下游陆续出现了若干个小国家。
发展:公元前3100年左右,古埃及初步实现了统一,之后经历了古王国时代、中王国时代和新王国时代三个时代。
结束:公元前525年,波斯帝国吞并古埃及;后来,亚历山大帝国和罗马帝国先后占领古埃及,古埃及文明没有延续下去。
金字塔是古埃及文明的象征,是古埃及人智慧的结晶
古代两河流域
兴起:约从公元前3500年起,两河流域南部逐渐产生了一些以城市为中心的小国。
发展:大约在公元前24世纪,两河流域实现了初步统一。公元前18世纪,古巴比伦王国第六代国王汉谟拉比对外采取各个击破的策略,完成了两河流域中下游地区的统一事业,建立了统一、强大的奴隶制国家。
成就:两河流域的苏美尔人发明了楔形文字。《汉谟拉比法典》是迄今已知世界上第一部较为完整的成文法典
印度
兴起:在印度河流域发现的哈拉帕和摩亨佐·达罗等早期文明遗址,年代大约为公元前23世纪—前18世纪。
发展:公元前1500年左右,来自中亚的一支游牧部落侵入印度。孔雀王朝统治时期是古代印度文明的鼎盛时期。雅利安人进入印度后,逐渐建立了严格的社会等级制度,史称“种姓制度”。
它把居民分为婆罗门、刹帝利、吠舍、首陀罗四个等级。公元前6世纪,乔达摩·悉达多创立佛教
中古亚洲国家
阿拉伯帝国
兴起:7世纪初,穆罕默德创立了伊斯兰教。630年,穆罕默德率穆斯林占领麦加,后基本统一阿拉伯半岛。至8世纪中期,阿拉伯帝国的版图横跨亚、欧、非三大洲。
结束:1258年,蒙古人攻陷巴格达,阿拉伯帝国灭亡


树图思维导图提供 3A Unit 1 A Proper Job 在线思维导图免费制作,点击“编辑”按钮,可对 3A Unit 1 A Proper Job 进行在线思维导图编辑,本思维导图属于思维导图模板主题,文件编号是:8d966446cda22e33b426cba15d3d981e


树图思维导图提供 英国史 在线思维导图免费制作,点击“编辑”按钮,可对 英国史 进行在线思维导图编辑,本思维导图属于思维导图模板主题,文件编号是:71876bd6e661939a9091ba608c628126