
充分了解综合知识关于公司精细化管理流程的内容(职责分工与授权批准流程),记住关键知识点。
树图思维导图提供 职责分工与授权批准流程思维导图 在线思维导图免费制作,点击“编辑”按钮,可对 职责分工与授权批准流程思维导图 进行在线思维导图编辑,本思维导图属于思维导图模板主题,文件编号是:83045ce7816b93068bde73046bd7fd04
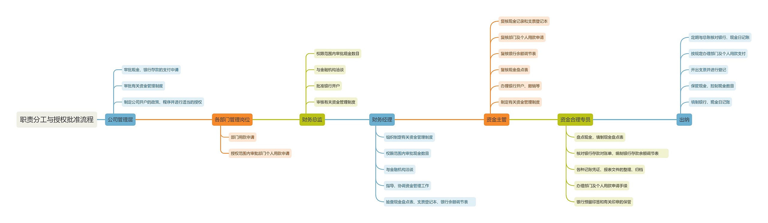
职责分工与授权批准流程思维导图模板大纲
制定公司开户的政策、程序并进行适当的授权
审批有关资金管理制度
审批现金、银行存款的支付申请
部门用款申请
授权范围内审批部门个人用款申请
审核有关资金管理制度
批准银行开户
与金融机构洽谈
权限范围内审批现金数目
组织制定有关资金管理制度
权限范围内审批现金数目
与金融机构洽谈
指导、协调资金管理工作
抽查现金盘点表、支票登记本、银行余额调节表
制定有关资金管理制度
办理银行开户、撤销等
复核现金盘点表
复核银行余额调节表
复核部门及个人用款申请
复核现金记录和支票登记本
盘点现金,填制现金盘点表
核对银行存款对账单,编制银行存款余额调节表
各种记账凭证、报表文件的整理、归档
办理部门及个人用款申请手续
银行预留印签和有关印章的保管
填制银行、现金日记账
保管现金,控制现金数目
开出支票并进行登记
按规定办理部门及个人用款支付
定期与总账核对银行、现金日记账


树图思维导图提供 9.战斗的基督教 在线思维导图免费制作,点击“编辑”按钮,可对 9.战斗的基督教 进行在线思维导图编辑,本思维导图属于思维导图模板主题,文件编号是:33d168acd0cd9f767f809c7a5df86e3a


树图思维导图提供 第六章 群体传播与组织传播_副本 在线思维导图免费制作,点击“编辑”按钮,可对 第六章 群体传播与组织传播_副本 进行在线思维导图编辑,本思维导图属于思维导图模板主题,文件编号是:1672f555831e7d9a3bb2cf2fb792cb49