
有关六年级语文下第14课《文言文二则》课文解析及知识总结。
树图思维导图提供 六年级语文下第14课《文言文二则》课文解析树形表格 在线思维导图免费制作,点击“编辑”按钮,可对 六年级语文下第14课《文言文二则》课文解析树形表格 进行在线思维导图编辑,本思维导图属于思维导图模板主题,文件编号是:24f7a60b8a0351f2a2eaddf352279b4b
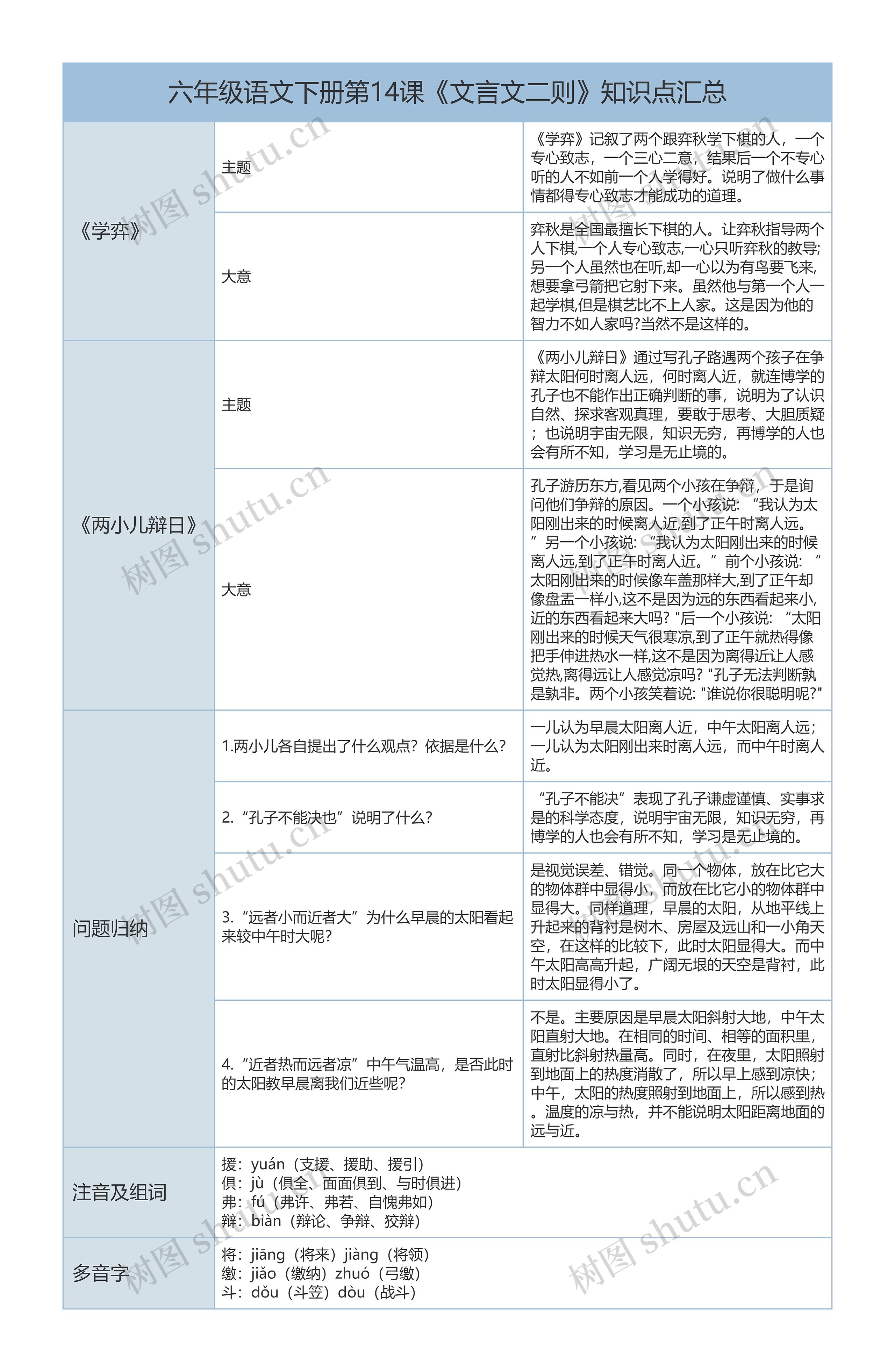
六年级语文下册第14课《文言文二则》知识点汇总思维导图模板大纲
主题
《学弈》记叙了两个跟弈秋学下棋的人,一个 专心致志,一个三心二意,结果后一个不专心 听的人不如前一个人学得好。说明了做什么事 情都得专心致志才能成功的道理。
大意
弈秋是全国最擅长下棋的人。让弈秋指导两个人下棋,一个人专心致志,一心只听弈秋的教导;另一个人虽然也在听,却一心以为有鸟要飞来,想要拿弓箭把它射下来。虽然他与第一个人一起学棋,但是棋艺比不上人家。这是因为他的智力不如人家吗?当然不是这样的。
主题
《两小儿辩日》通过写孔子路遇两个孩子在争辩太阳何时离人远,何时离人近,就连博学的孔子也不能作出正确判断的事,说明为了认识自然、探求客观真理,要敢于思考、大胆质疑;也说明宇宙无限,知识无穷,再博学的人也会有所不知,学习是无止境的。
大意
孔子游历东方,看见两个小孩在争辩,于是询问他们争辩的原因。一个小孩说: “我认为太阳刚出来的时候离人近,到了正午时离人远。”另一个小孩说: “我认为太阳刚出来的时候离人远,到了正午时离人近。”前个小孩说: “太阳刚出来的时候像车盖那样大,到了正午却像盘盂一样小,这不是因为远的东西看起来小,近的东西看起来大吗? "后一个小孩说: “太阳刚出来的时候天气很寒凉,到了正午就热得像把手伸进热水一样,这不是因为离得近让人感觉热,离得远让人感觉凉吗? "孔子无法判断孰是孰非。两个小孩笑着说: "谁说你很聪明呢?"
1.两小儿各自提出了什么观点?依据是什么?
一儿认为早晨太阳离人近,中午太阳离人远;一儿认为太阳刚出来时离人远,而中午时离人近。
2.“孔子不能决也”说明了什么?
“孔子不能决”表现了孔子谦虚谨慎、实事求是的科学态度,说明宇宙无限,知识无穷,再博学的人也会有所不知,学习是无止境的。
3.“远者小而近者大”为什么早晨的太阳看起来较中午时大呢?
是视觉误差、错觉。同一个物体,放在比它大的物体群中显得小,而放在比它小的物体群中显得大。同样道理,早晨的太阳,从地平线上升起来的背衬是树木、房屋及远山和一小角天空,在这样的比较下,此时太阳显得大。而中午太阳高高升起,广阔无垠的天空是背衬,此时太阳显得小了。
4.“近者热而远者凉”中午气温高,是否此时的太阳教早晨离我们近些呢?
不是。主要原因是早晨太阳斜射大地,中午太阳直射大地。在相同的时间、相等的面积里,直射比斜射热量高。同时,在夜里,太阳照射到地面上的热度消散了,所以早上感到凉快;中午,太阳的热度照射到地面上,所以感到热。温度的凉与热,并不能说明太阳距离地面的远与近。
援:yuán(支援、援助、援引) 俱:jù(俱全、面面俱到、与时俱进) 弗:fú(弗许、弗若、自愧弗如) 辩:biàn(辩论、争辩、狡辩)
将:jiānɡ(将来)jiànɡ(将领) 缴:jiǎo(缴纳)zhuó(弓缴) 斗:dǒu(斗笠)dòu(战斗)


树图思维导图提供 六年级语文下册第17课《他们那时候多有趣啊》课文解析树形表格 在线思维导图免费制作,点击“编辑”按钮,可对 六年级语文下册第17课《他们那时候多有趣啊》课文解析树形表格 进行在线思维导图编辑,本思维导图属于思维导图模板主题,文件编号是:a2a8042c4518103c1cdfcbba45e77790


树图思维导图提供 小学语文六年级下册16《表里的生物》课文解析树形表格 在线思维导图免费制作,点击“编辑”按钮,可对 小学语文六年级下册16《表里的生物》课文解析树形表格 进行在线思维导图编辑,本思维导图属于思维导图模板主题,文件编号是:b6802cb6e66b60f81c12ee0da1f727bf