
受力分析这章节内容主要介绍了受力分析的定义以及整体法和隔离体法和解题的注意事项等内容
树图思维导图提供 高中物理必修一受力分析思维导图 在线思维导图免费制作,点击“编辑”按钮,可对 高中物理必修一受力分析思维导图 进行在线思维导图编辑,本思维导图属于思维导图模板主题,文件编号是:adfa58b5d5cf09b95e39a9b3a10d4e84
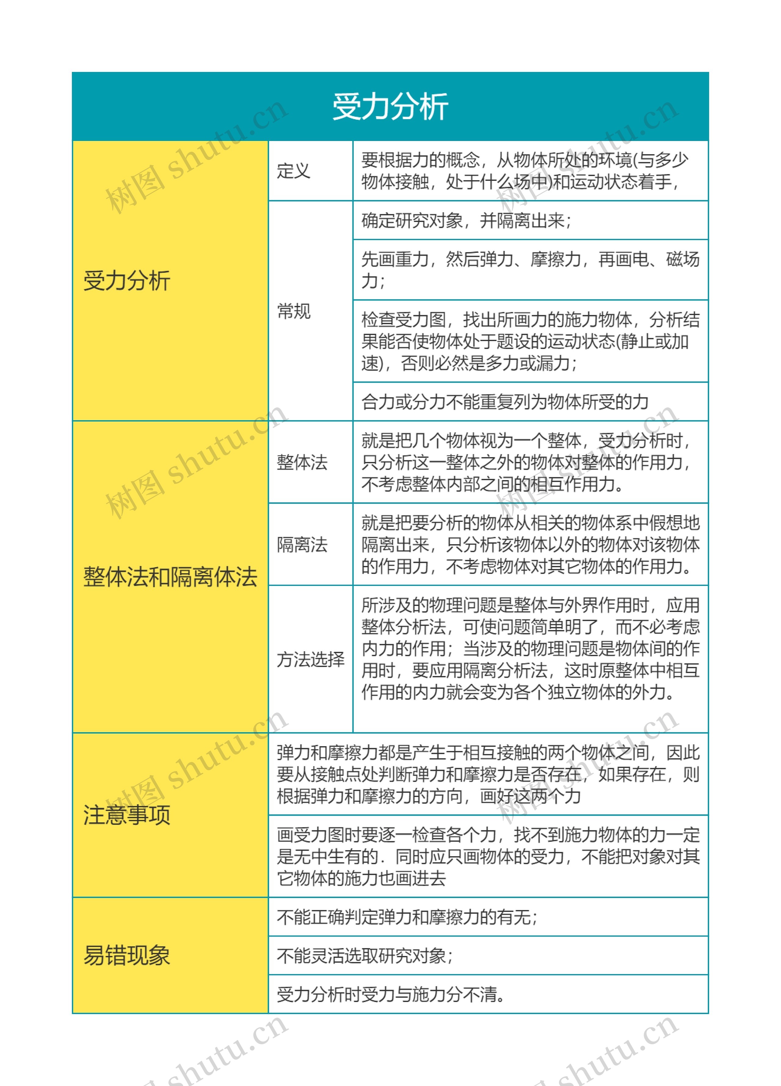
受力分析思维导图模板大纲
定义
要根据力的概念,从物体所处的环境(与多少物体接触,处于什么场中)和运动状态着手,
常规
确定研究对象,并隔离出来;
先画重力,然后弹力、摩擦力,再画电、磁场力;
检查受力图,找出所画力的施力物体,分析结果能否使物体处于题设的运动状态(静止或加速),否则必然是多力或漏力;
合力或分力不能重复列为物体所受的力
整体法
就是把几个物体视为一个整体,受力分析时,只分析这一整体之外的物体对整体的作用力,不考虑整体内部之间的相互作用力。
隔离法
就是把要分析的物体从相关的物体系中假想地隔离出来,只分析该物体以外的物体对该物体的作用力,不考虑物体对其它物体的作用力。
方法选择
所涉及的物理问题是整体与外界作用时,应用整体分析法,可使问题简单明了,而不必考虑内力的作用;当涉及的物理问题是物体间的作用时,要应用隔离分析法,这时原整体中相互作用的内力就会变为各个独立物体的外力。
弹力和摩擦力都是产生于相互接触的两个物体之间,因此要从接触点处判断弹力和摩擦力是否存在,如果存在,则根据弹力和摩擦力的方向,画好这两个力
画受力图时要逐一检查各个力,找不到施力物体的力一定是无中生有的.同时应只画物体的受力,不能把对象对其它物体的施力也画进去
不能正确判定弹力和摩擦力的有无;
不能灵活选取研究对象;
受力分析时受力与施力分不清。


树图思维导图提供 高中物理必修一力的合成知识点思维导图 在线思维导图免费制作,点击“编辑”按钮,可对 高中物理必修一力的合成知识点思维导图 进行在线思维导图编辑,本思维导图属于思维导图模板主题,文件编号是:93ba395ad2393fa9e8ccbcbdc23c31cc


树图思维导图提供 高中物理必修一牛顿运动定律解题思路思维导图 在线思维导图免费制作,点击“编辑”按钮,可对 高中物理必修一牛顿运动定律解题思路思维导图 进行在线思维导图编辑,本思维导图属于思维导图模板主题,文件编号是:b02240b864f69315167dbd4ab98a9af6