
中外美术史之外国美术史古希腊美术知识点总结概括思维导图
树图思维导图提供 古希腊美术知识点 在线思维导图免费制作,点击“编辑”按钮,可对 古希腊美术知识点 进行在线思维导图编辑,本思维导图属于思维导图模板主题,文件编号是:32cb9aca8426715a1f37f631ba0556b5
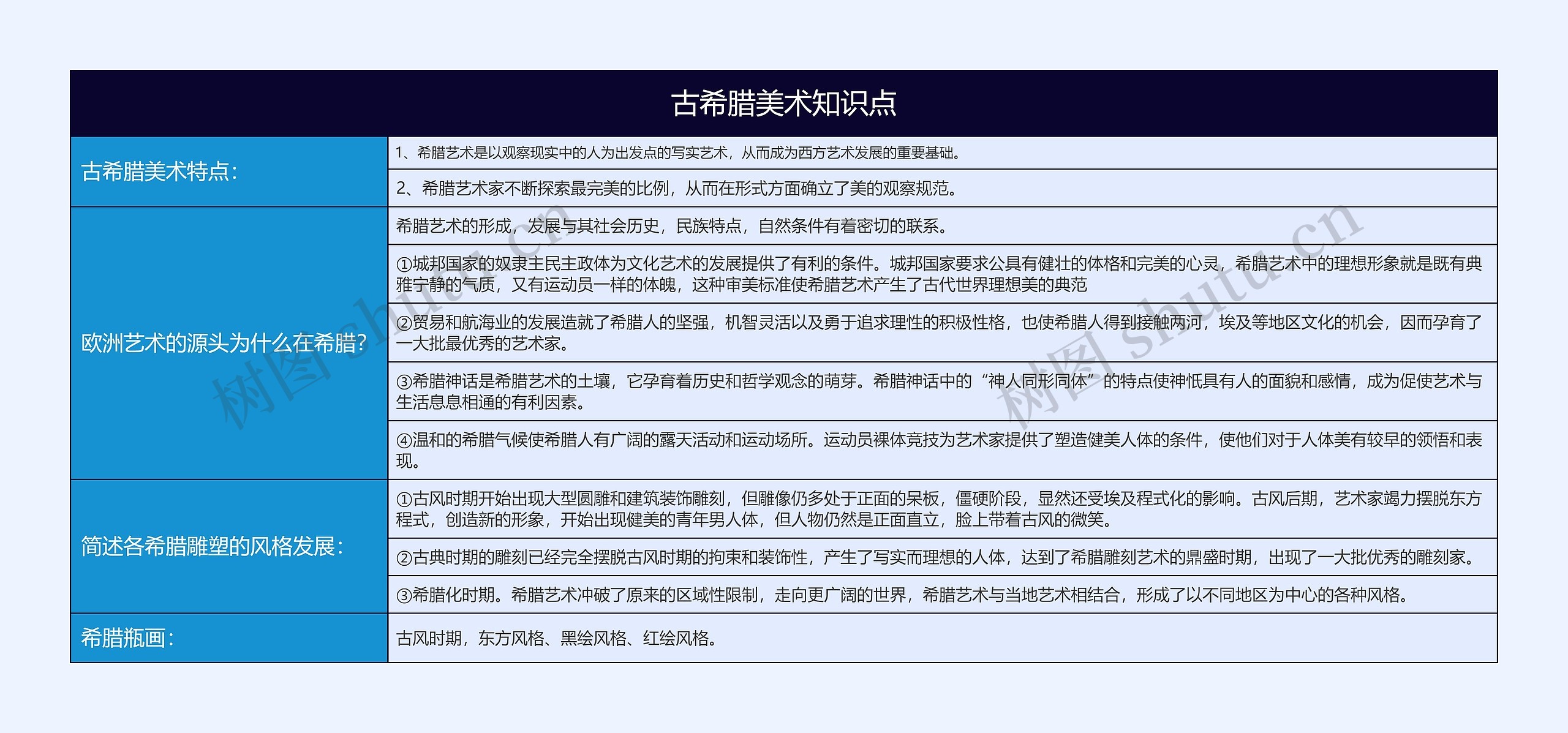
古希腊美术知识点思维导图模板大纲
1、希腊艺术是以观察现实中的人为出发点的写实艺术,从而成为西方艺术发展的重要基础。
2、希腊艺术家不断探索最完美的比例,从而在形式方面确立了美的观察规范。
希腊艺术的形成,发展与其社会历史,民族特点,自然条件有着密切的联系。
①城邦国家的奴隶主民主政体为文化艺术的发展提供了有利的条件。城邦国家要求公具有健壮的体格和完美的心灵,希腊艺术中的理想形象就是既有典雅宁静的气质,又有运动员一样的体魄,这种审美标准使希腊艺术产生了古代世界理想美的典范
②贸易和航海业的发展造就了希腊人的坚强,机智灵活以及勇于追求理性的积极性格,也使希腊人得到接触两河,埃及等地区文化的机会,因而孕育了一大批最优秀的艺术家。
③希腊神话是希腊艺术的土壤,它孕育着历史和哲学观念的萌芽。希腊神话中的“神人同形同体”的特点使神忯具有人的面貌和感情,成为促使艺术与生活息息相通的有利因素。
④温和的希腊气候使希腊人有广阔的露天活动和运动场所。运动员裸体竞技为艺术家提供了塑造健美人体的条件,使他们对于人体美有较早的领悟和表现。
①古风时期开始出现大型圆雕和建筑装饰雕刻,但雕像仍多处于正面的呆板,僵硬阶段,显然还受埃及程式化的影响。古风后期,艺术家竭力摆脱东方程式,创造新的形象,开始出现健美的青年男人体,但人物仍然是正面直立,脸上带着古风的微笑。
②古典时期的雕刻已经完全摆脱古风时期的拘束和装饰性,产生了写实而理想的人体,达到了希腊雕刻艺术的鼎盛时期,出现了一大批优秀的雕刻家。
③希腊化时期。希腊艺术冲破了原来的区域性限制,走向更广阔的世界,希腊艺术与当地艺术相结合,形成了以不同地区为中心的各种风格。
古风时期,东方风格、黑绘风格、红绘风格。

树图思维导图提供 现实主义与印象主义比较 在线思维导图免费制作,点击“编辑”按钮,可对 现实主义与印象主义比较 进行在线思维导图编辑,本思维导图属于思维导图模板主题,文件编号是:6b5582c48054b1a8a18fa62c296969e4

树图思维导图提供 外国美术史重点 在线思维导图免费制作,点击“编辑”按钮,可对 外国美术史重点 进行在线思维导图编辑,本思维导图属于思维导图模板主题,文件编号是:cef6ce8e55be18fe00d4210d81ec3498