
保险知识之商业医疗保险知识点总结概括思维导图
树图思维导图提供 商业医疗保险知识点 在线思维导图免费制作,点击“编辑”按钮,可对 商业医疗保险知识点 进行在线思维导图编辑,本思维导图属于思维导图模板主题,文件编号是:2657f11f86a3b64b0e9a02b4a01b9d07
商业医疗保险思维导图模板大纲
商业医疗保险是医疗保障体系的组成部分,单位和个人自愿参加。
国家鼓励用人单位和个人参加商业医疗保险。
是指由保险公司经营的,赢利性的医疗保障。
消费者依一定数额交纳保险金,遇到重大疾病时,可以从保险公司获得一定数额的医疗费用。
1、保什么医院
医疗机构千差万别,小到路边诊所,大到海外就医,每款医疗保险对自己的就诊的医院都有严格的界定。
公立医院:绝大部分普通人去的医院,是由国家设立,由卫生部监管的;
特需部/国际部:虽然也在公立医院当中,但是可以享受更好的特殊服务,相应价格也极高;
私立医院:很多私立的昂贵医院也很流行,比如儿科私立医院等。
2、保什么内容
门诊责任:
无论身体好坏,一年有1-2次门诊开药的经历还是很正常的,所以门诊费用一般不会太高,而且使用几率很大,所以只保门诊的医疗险很少,而且这种保险意义也不大。
住院责任:
大家都担心高额医疗费用,这种情况一般都是住院的,所以购买一份适合自己的住院医疗险才是挑选的重点。
3、报销范围,报销多少钱
保额:
最高能报的上限,超过保额都报不了;保额其实很容易理解,就是报销费用不能超过保额,一般住院医疗险的保额都在1万-600万之间。
保额也不能说越高越好,其实在公立医院,就算是重病一年,治疗费用最高也就是百万左右,保额再高的话,也许仅仅是出于营销的需要,实际意义并不大。
免赔额:
保险公司要求的最低下限,低于这个数目也报不了。
据在国家卫计委统计,2017年1-6月二级医院人均住院费用为5836元,而三级公立医院人均住院费用为1.3万元,所以就算保额不高,但是0免赔的医疗保险也是有价值的。
当然买医疗保险,免赔额也不是越低越好。对于目前市场流行的百万医疗险来讲,正是因为有1万的免赔额,可以过滤掉大部分理赔,所以大家只需要花几百元的保费,就能买到几百万的保额。
报销范围和报销比例:
能报销医保范围还是不限医保范围;报销比例有的可以100%报销,有的只能报销80%;
商业医疗保险也是存在报销范围的。同样存在2种情况:
医保目录范围:
只有在医保目录范围内的才能报销,目录外的药品器材无法报销;
不限医保目录:
就算不在医保范围内,都是可以报销的;

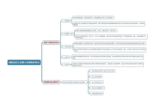
树图思维导图提供 保险知识之定期人寿保险的特点 在线思维导图免费制作,点击“编辑”按钮,可对 保险知识之定期人寿保险的特点 进行在线思维导图编辑,本思维导图属于思维导图模板主题,文件编号是:f2211a42e30e4faedbf1b6cee520b5d4

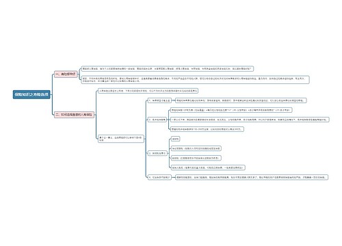
树图思维导图提供 保险知识之寿险选择 在线思维导图免费制作,点击“编辑”按钮,可对 保险知识之寿险选择 进行在线思维导图编辑,本思维导图属于思维导图模板主题,文件编号是:11892ddef45ac41e7da1e2afbe46cd22