
股票知识之经典炒股口诀总结概括思维导图
树图思维导图提供 经典炒股口诀 在线思维导图免费制作,点击“编辑”按钮,可对 经典炒股口诀 进行在线思维导图编辑,本思维导图属于思维导图模板主题,文件编号是:adb8ac51c58f4351cb19be7374c721a1
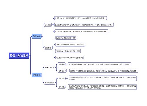
经典炒股口诀思维导图模板大纲
赚钱不被套,突破放大量。后量超前量,钱途无限量。
高位螺旋桨,想涨甭思量。高位射击星,头脑要清醒。
高位出锤头,神仙没法留。高位三连阴,特别要小心。
全靠半年线,买前把握牢。走平是关键,切莫忘记了。
看见十字星,脚底须抹油。乌云盖了顶,大雨必倾盆。
高位是平头,股价到了头。日周月金叉,砸锅卖铁买。
踢出大黑马,心花怒放笑。底部半张弓,炒它很轻松。
大牛变疯牛,天量到了头。圆底聚宝盆,买来装金银。
卖出手中股,脚底抹了油。卖出该股票,回家数金银。
冬炒煤来夏炒电,五一十一旅游见;高送转股先潜伏,每逢4月涨积极;
重组向来都无敌,定增注资也给力;逢年过节有烟酒,两会环保新能源;
牛市买入大蓝筹,弱市玩玩ST;年报季报细分析,其中自有颜如玉;
战争黄金和军工,加息银行最受益;地震灾害炒水泥,工程机械亦可取;
资源长线不败地,稀土萤石锗钼锑,偶尔爆炒高科技,超细纤维石墨烯;
航空造纸人民币,通胀保值就买地;国际股市能提气,我党路线勿放弃;
市场商品热追捧,上下游厂寻踪迹;赚钱有道勤动脑,兄弟致富献秘籍。

树图思维导图提供 股票下跌知识点 在线思维导图免费制作,点击“编辑”按钮,可对 股票下跌知识点 进行在线思维导图编辑,本思维导图属于思维导图模板主题,文件编号是:50fa7954ea5d1ea4642e1f43ec6ea629

树图思维导图提供 股票上涨和波段知识点 在线思维导图免费制作,点击“编辑”按钮,可对 股票上涨和波段知识点 进行在线思维导图编辑,本思维导图属于思维导图模板主题,文件编号是:82d1c63491a2714270b164a1b6acb67b