
执业药师《西药一》第2章:药物的代谢反应思维导图
树图思维导图提供 执业药师《西药一》第2章:药物的代谢反应 在线思维导图免费制作,点击“编辑”按钮,可对 执业药师《西药一》第2章:药物的代谢反应 进行在线思维导图编辑,本思维导图属于思维导图模板主题,文件编号是:1fa2528b054ab8bfe0b2c49d8e2ceb1b
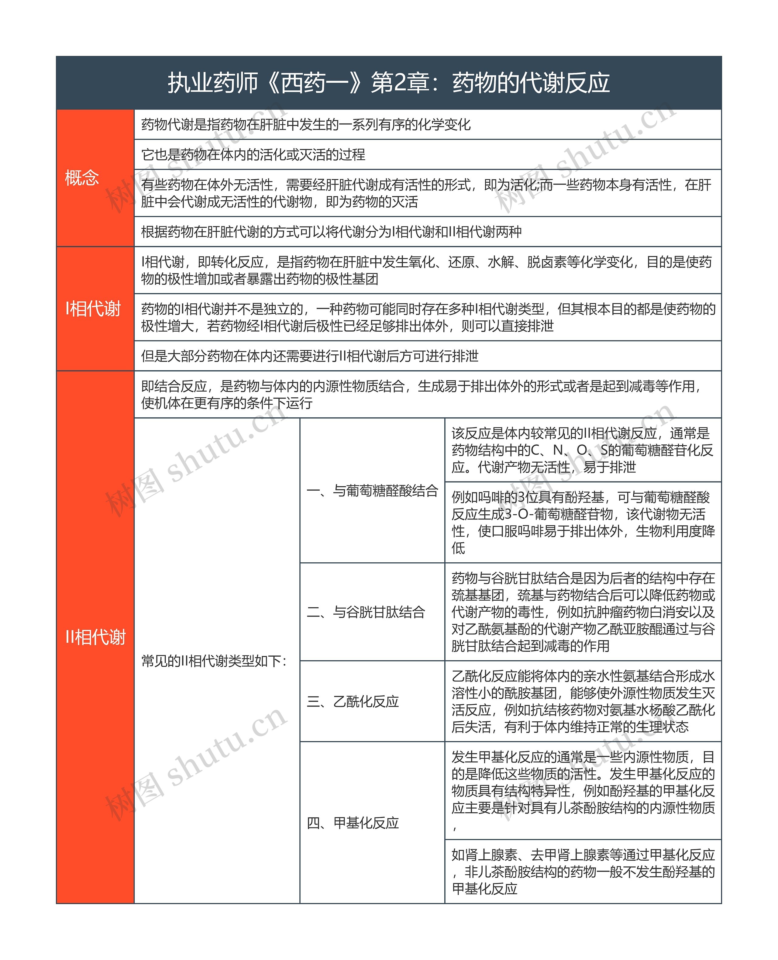
执业药师《西药一》第2章:药物的代谢反应思维导图模板大纲
药物代谢是指药物在肝脏中发生的一系列有序的化学变化
它也是药物在体内的活化或灭活的过程
有些药物在体外无活性,需要经肝脏代谢成有活性的形式,即为活化;而一些药物本身有活性,在肝脏中会代谢成无活性的代谢物,即为药物的灭活
根据药物在肝脏代谢的方式可以将代谢分为I相代谢和II相代谢两种
I相代谢,即转化反应,是指药物在肝脏中发生氧化、还原、水解、脱卤素等化学变化,目的是使药物的极性增加或者暴露出药物的极性基团
药物的I相代谢并不是独立的,一种药物可能同时存在多种I相代谢类型,但其根本目的都是使药物的极性增大,若药物经I相代谢后极性已经足够排出体外,则可以直接排泄
但是大部分药物在体内还需要进行II相代谢后方可进行排泄
即结合反应,是药物与体内的内源性物质结合,生成易于排出体外的形式或者是起到减毒等作用,使机体在更有序的条件下运行
常见的II相代谢类型如下:
一、与葡萄糖醛酸结合
该反应是体内较常见的II相代谢反应,通常是药物结构中的C、N、O、S的葡萄糖醛苷化反应。代谢产物无活性,易于排泄
例如吗啡的3位具有酚羟基,可与葡萄糖醛酸反应生成3-O-葡萄糖醛苷物,该代谢物无活性,使口服吗啡易于排出体外,生物利用度降低
二、与谷胱甘肽结合
药物与谷胱甘肽结合是因为后者的结构中存在巯基基团,巯基与药物结合后可以降低药物或代谢产物的毒性,例如抗肿瘤药物白消安以及对乙酰氨基酚的代谢产物乙酰亚胺醌通过与谷胱甘肽结合起到减毒的作用
三、乙酰化反应
乙酰化反应能将体内的亲水性氨基结合形成水溶性小的酰胺基团,能够使外源性物质发生灭活反应,例如抗结核药物对氨基水杨酸乙酰化后失活,有利于体内维持正常的生理状态
四、甲基化反应
发生甲基化反应的通常是一些内源性物质,目的是降低这些物质的活性。发生甲基化反应的物质具有结构特异性,例如酚羟基的甲基化反应主要是针对具有儿茶酚胺结构的内源性物质,
如肾上腺素、去甲肾上腺素等通过甲基化反应,非儿茶酚胺结构的药物一般不发生酚羟基的甲基化反应

树图思维导图提供 执业药师《西药一》第9章:药物的体内动力学过程 在线思维导图免费制作,点击“编辑”按钮,可对 执业药师《西药一》第9章:药物的体内动力学过程 进行在线思维导图编辑,本思维导图属于思维导图模板主题,文件编号是:12b199019b3e0fa4a510b564c12fd766

树图思维导图提供 执业药师《西药一》第8章:常见的药源性疾病 在线思维导图免费制作,点击“编辑”按钮,可对 执业药师《西药一》第8章:常见的药源性疾病 进行在线思维导图编辑,本思维导图属于思维导图模板主题,文件编号是:e4d63cca2e2ff80fa9fa89b393c19190