
本章节讲述了物流系统的基础知识的知识点,主要内容包括什么是系统和物流系统化的目的等
树图思维导图提供 物流系统的基础知识思维导图 在线思维导图免费制作,点击“编辑”按钮,可对 物流系统的基础知识思维导图 进行在线思维导图编辑,本思维导图属于思维导图模板主题,文件编号是:6407b3c5ee13bfbe72ca32b201693ef5
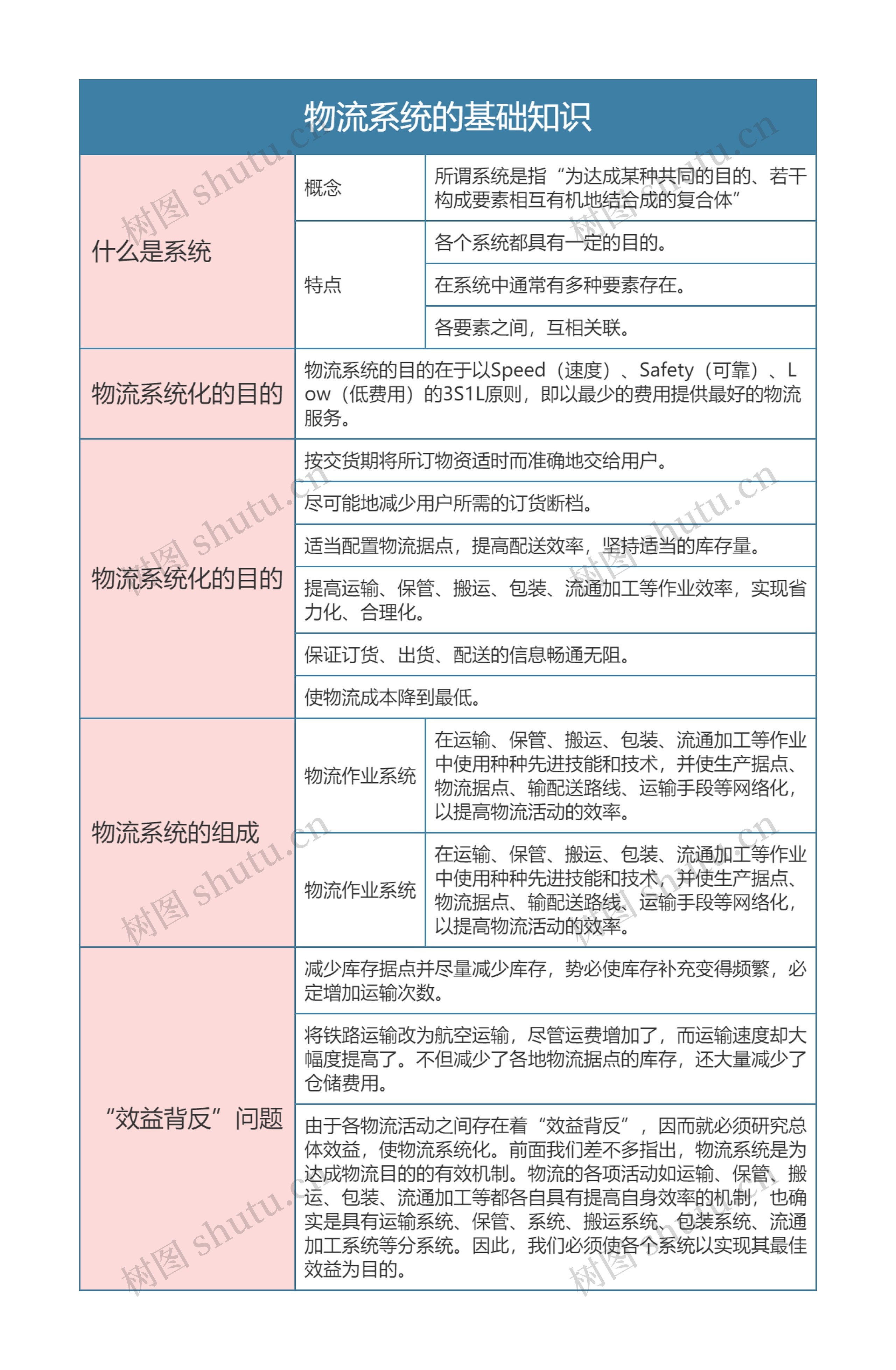
物流系统的基础知识思维导图模板大纲
概念
所谓系统是指“为达成某种共同的目的、若干构成要素相互有机地结合成的复合体”
特点
各个系统都具有一定的目的。
在系统中通常有多种要素存在。
各要素之间,互相关联。
物流系统的目的在于以Speed(速度)、Safety(可靠)、Low(低费用)的3S1L原则,即以最少的费用提供最好的物流服务。
按交货期将所订物资适时而准确地交给用户。
尽可能地减少用户所需的订货断档。
适当配置物流据点,提高配送效率,坚持适当的库存量。
提高运输、保管、搬运、包装、流通加工等作业效率,实现省力化、合理化。
保证订货、出货、配送的信息畅通无阻。
使物流成本降到最低。
物流作业系统
在运输、保管、搬运、包装、流通加工等作业中使用种种先进技能和技术,并使生产据点、物流据点、输配送路线、运输手段等网络化,以提高物流活动的效率。
物流作业系统
在运输、保管、搬运、包装、流通加工等作业中使用种种先进技能和技术,并使生产据点、物流据点、输配送路线、运输手段等网络化,以提高物流活动的效率。
减少库存据点并尽量减少库存,势必使库存补充变得频繁,必定增加运输次数。
将铁路运输改为航空运输,尽管运费增加了,而运输速度却大幅度提高了。不但减少了各地物流据点的库存,还大量减少了仓储费用。
由于各物流活动之间存在着“效益背反”,因而就必须研究总体效益,使物流系统化。前面我们差不多指出,物流系统是为达成物流目的的有效机制。物流的各项活动如运输、保管、搬运、包装、流通加工等都各自具有提高自身效率的机制,也确实是具有运输系统、保管、系统、搬运系统、包装系统、流通加工系统等分系统。因此,我们必须使各个系统以实现其最佳效益为目的。


树图思维导图提供 物流管理基础知识思维导图 在线思维导图免费制作,点击“编辑”按钮,可对 物流管理基础知识思维导图 进行在线思维导图编辑,本思维导图属于思维导图模板主题,文件编号是:9bf0efd0fcee6f47d27d2d7ba1e8c2db


树图思维导图提供 物流系统化和物流服务与物流成本思维导图 在线思维导图免费制作,点击“编辑”按钮,可对 物流系统化和物流服务与物流成本思维导图 进行在线思维导图编辑,本思维导图属于思维导图模板主题,文件编号是:4ec220005578eaf576346b696ab930be