
本章节讲述了直播间的知识点,主要内容包括直播间中的前景、中景、背景和户外直播场景的特点等
树图思维导图提供 抖音直播 直播间思维导图 在线思维导图免费制作,点击“编辑”按钮,可对 抖音直播 直播间思维导图 进行在线思维导图编辑,本思维导图属于思维导图模板主题,文件编号是:541a9be66fe0ecfaf7a54aac0c98c20d
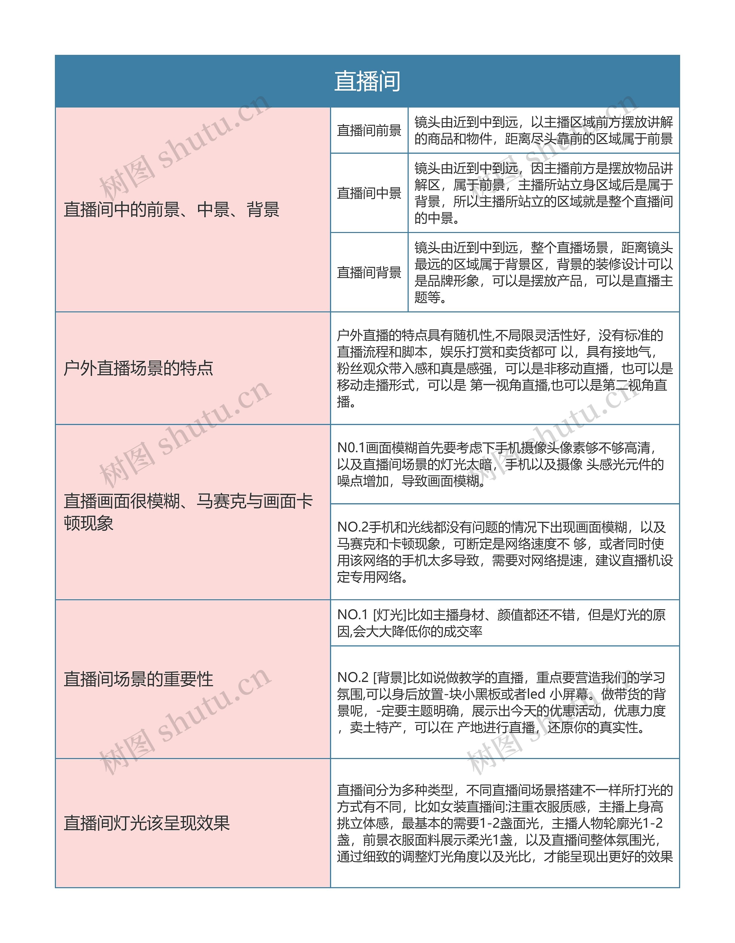
直播间思维导图模板大纲
直播间前景
镜头由近到中到远,以主播区域前方摆放讲解的商品和物件,距离尽头靠前的区域属于前景
直播间中景
镜头由近到中到远,因主播前方是摆放物品讲解区,属于前景,主播所站立身区域后是属于背景,所以主播所站立的区域就是整个直播间的中景。
直播间背景
镜头由近到中到远,整个直播场景,距离镜头最远的区域属于背景区,背景的装修设计可以是品牌形象,可以是摆放产品,可以是直播主题等。
户外直播的特点具有随机性,不局限灵活性好,没有标准的直播流程和脚本,娱乐打赏和卖货都可 以,具有接地气,粉丝观众带入感和真是感强,可以是非移动直播,也可以是移动走播形式,可以是 第一视角直播,也可以是第二视角直播。
N0.1画面模糊首先要考虑下手机摄像头像素够不够高清,以及直播间场景的灯光太暗,手机以及摄像 头感光元件的噪点增加,导致画面模糊。
NO.2手机和光线都没有问题的情况下出现画面模糊,以及马赛克和卡顿现象,可断定是网络速度不 够,或者同时使用该网络的手机太多导致,需要对网络提速,建议直播机设定专用网络。
NO.1 [灯光]比如主播身材、颜值都还不错,但是灯光的原因,会大大降低你的成交率
NO.2 [背景]比如说做教学的直播,重点要营造我们的学习氛围,可以身后放置-块小黑板或者led 小屏幕。做带货的背景呢,-定要主题明确,展示出今天的优惠活动,优惠力度,卖土特产,可以在 产地进行直播,还原你的真实性。
直播间分为多种类型,不同直播间场景搭建不一样所打光的方式有不同,比如女装直播间:注重衣服质感,主播上身高挑立体感,最基本的需要1-2盏面光,主播人物轮廓光1-2盏,前景衣服面料展示柔光1盏,以及直播间整体氛围光,通过细致的调整灯光角度以及光比,才能呈现出更好的效果