
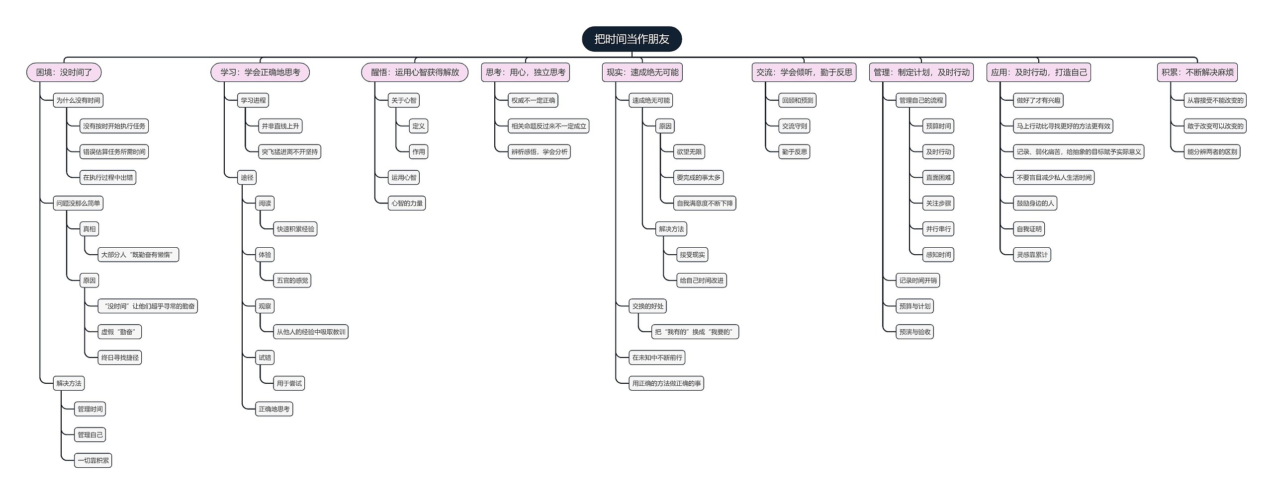
《把时间当作朋友》读书笔记思维导图,介绍为什么没有时间了以及如何才能高效管理时间
树图思维导图提供 把时间当作朋友 在线思维导图免费制作,点击“编辑”按钮,可对 把时间当作朋友 进行在线思维导图编辑,本思维导图属于思维导图模板主题,文件编号是:b9276c8c758f26471c14996a356f9f82
把时间当作朋友思维导图模板大纲
为什么没有时间
没有按时开始执行任务
错误估算任务所需时间
在执行过程中出错
问题没那么简单
真相
大部分人“既勤奋有懒惰”
原因
“没时间”让他们超乎寻常的勤奋
虚假“勤奋”
终日寻找捷径
解决方法
管理时间
管理自己
一切靠积累
学习进程
并非直线上升
突飞猛进离不开坚持
途径
阅读
快速积累经验
体验
五官的感觉
观察
从他人的经验中吸取教训
试错
用于尝试
正确地思考
关于心智
定义
作用
运用心智
心智的力量
权威不一定正确
相关命题反过来不一定成立
辨析感悟,学会分析
速成绝无可能
原因
欲望无限
要完成的事太多
自我满意度不断下降
解决方法
接受现实
给自己时间改进
交换的好处
把“我有的”换成“我要的”
在未知中不断前行
用正确的方法做正确的事
回顾和预测
交流守则
勤于反思
管理自己的流程
预算时间
及时行动
直面困难
关注步骤
并行串行
感知时间
记录时间开销
预算与计划
预演与验收
做好了才有兴趣
马上行动比寻找更好的方法更有效
记录、弱化痛苦,给抽象的目标赋予实际意义
不要盲目减少私人生活时间
鼓励身边的人
自我证明
灵感靠累计
从容接受不能改变的
敢于改变可以改变的
能分辨两者的区别