
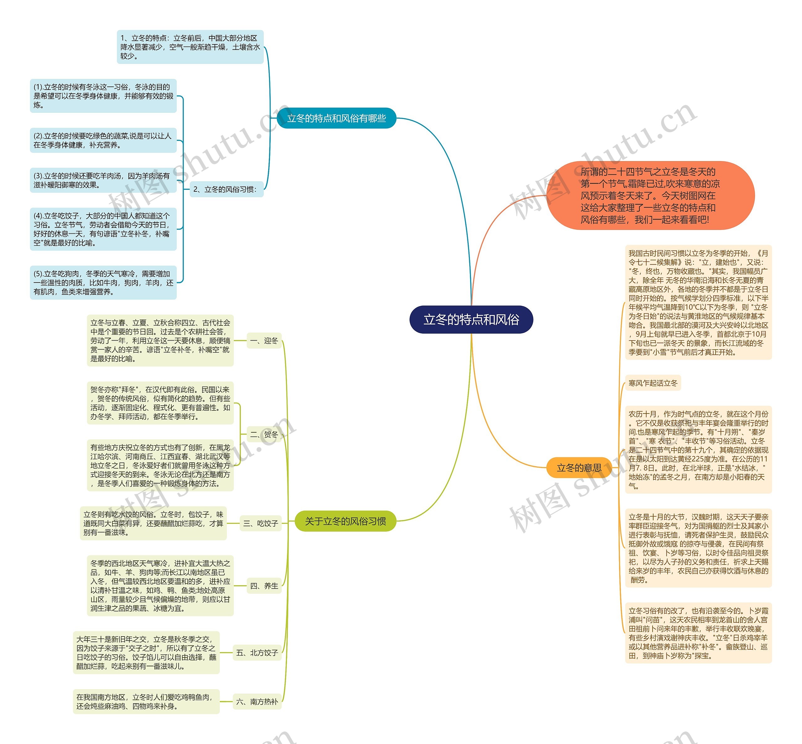
所谓的二十四节气之立冬是冬天的第一个节气,霜降已过,吹来寒意的凉风预示着冬天来了。
树图思维导图提供 立冬的特点和风俗 在线思维导图免费制作,点击“编辑”按钮,可对 立冬的特点和风俗 进行在线思维导图编辑,本思维导图属于思维导图模板主题,文件编号是:dd650bb3acfe39d5ee4c4e693e2103c6
立冬的特点和风俗思维导图模板大纲
所谓的二十四节气之立冬是冬天的第一个节气,霜降已过,吹来寒意的凉风预示着冬天来了。今天树图网在这给大家整理了一些立冬的特点和风俗有哪些,我们一起来看看吧!
1、立冬的特点:立冬前后,中国大部分地区降水显著减少,空气一般渐趋干燥,土壤含水较少。
2、立冬的风俗习惯:
(1).立冬的时候有冬泳这一习俗,冬泳的目的是希望可以在冬季身体健康,并能够有效的锻炼。
(2).立冬的时候要吃绿色的蔬菜,说是可以让人在冬季身体健康,补充营养。
(3).立冬的时候还要吃羊肉汤,因为羊肉汤有滋补暖阳御寒的效果。
(4).立冬吃饺子,大部分的中国人都知道这个习俗。立冬节气,劳动者会借助今天的节日,好好的休息一天,有句谚语"立冬补冬,补嘴空"就是最好的比喻。
(5).立冬吃狗肉,冬季的天气寒冷,需要增加一些温性的肉质,比如牛肉,狗肉,羊肉,还有肌肉,鱼类来增强营养。
我国古时民间习惯以立冬为冬季的开始,《月令七十二候集解》说:"立,建始也",又说:"冬,终也,万物收藏也。"其实,我国幅员广大,除全年 无冬的华南沿海和长冬无夏的青藏高原地区外,各地的冬季并不都是于立冬日同时开始的。按气候学划分四季标准,以下半年候平均气温降到10℃以下为冬季,则 "立冬为冬日始"的说法与黄淮地区的气候规律基本吻合。我国最北部的漠河及大兴安岭以北地区,9月上旬就早已进入冬季,首都北京于10月下旬也已一派冬天 的景象,而长江流域的冬季要到"小雪"节气前后才真正开始。
寒风乍起话立冬
农历十月,作为时气点的立冬,就在这个月份。它不仅是收获祭祀与丰年宴会隆重举行的时间.也是寒风乍起的季节。有"十月朔"、"秦岁首"、"寒 衣节"、"丰收节"等习俗活动。立冬是二十四节气中的第十九个,其确定的依据现在是以太阳到达黄经225度为准。在公历的11月7. 8日。此时,在北半球,正是"水结冰,"地始冻"的孟冬之月,在南方却是小阳春的天气。
立冬是十月的大节,汉魏时期,这天天子要亲率群臣迎接冬气,对为国捐躯的烈士及其家小进行表彰与抚恤,请死者保护生灵,鼓励民众抵御外故或饿寇 的掠夺与侵袭,在民间有祭祖、饮宴、卜岁等习俗,以时令佳品向祖灵祭祀,以尽为人子孙的义务和责任,祈求上天赐给来岁的丰年,农民自己亦获得饮酒与休息的 酬劳。
立冬习俗有的改了,也有沿袭至今的。卜岁霞浦叫"问苗",这天农民相率到龙首山的舍人宫田祖前卜问来年的丰歉,举行丰收联欢晚宴,有些乡村演戏谢神庆丰收。"立冬"日杀鸡宰羊或以其他营养品进补称"补冬"。畲族登山、巡田,到神庙卜岁称为"探宝。
一、迎冬
立冬与立春、立夏、立秋合称四立、古代社会中是个重要的节日回。过去是个农耕社会答,劳动了一年,利用立冬这一天要休息,顺便犒赏一家人的辛苦。谚语"立冬补冬,补嘴空"就是最好的比喻。
二、贺冬
贺冬亦称"拜冬",在汉代即有此俗。民国以来,贺冬的传统风俗,似有简化的趋势。但有些活动,逐渐固定化、程式化、更有普遍性。如办冬学、拜师活动,都在冬季举行。
有些地方庆祝立冬的方式也有了创新,在黑龙江哈尔滨、河南商丘、江西宜春、湖北武汉等地立冬之日,冬泳爱好者们就曾用冬泳这种方式迎接冬天的到来。冬泳无论在北方还是南方,是冬季人们喜爱的一种锻炼身体的方法。
三、吃饺子
立冬则有吃水饺的风俗。立冬时,包饺子,味道既同大白菜有异,还要蘸醋加烂蒜吃,才算别有一番滋味。
四、养生
冬季的西北地区天气寒冷,进补宜大温大热之品,如牛、羊、狗肉等;而长江以南地区虽已入冬,但气温较西北地区要温和的多,进补应以清补甘温之味,如鸡、鸭、鱼类;地处高原山区,雨量较少且气候偏燥的地带,则应以甘润生津之品的果蔬、冰糖为宜。
五、北方饺子
大年三十是新旧年之交,立冬是秋冬季之交,因为饺子来源于"交子之时",所以有了立冬之日吃饺子的习俗。饺子馅儿可以自由选择,蘸醋加烂蒜,吃起来别有一番滋味儿。
六、南方热补
在我国南方地区,立冬时人们爱吃鸡鸭鱼肉,还会炖些麻油鸡、四物鸡来补身。


树图思维导图提供 904名中国成年人第三磨牙相关知识、态度、行为和病史的横断面调查 在线思维导图免费制作,点击“编辑”按钮,可对 904名中国成年人第三磨牙相关知识、态度、行为和病史的横断面调查 进行在线思维导图编辑,本思维导图属于思维导图模板主题,文件编号是:10b9a8a2dd2fb4593f8130ef16c320fc


树图思维导图提供 9.战斗的基督教 在线思维导图免费制作,点击“编辑”按钮,可对 9.战斗的基督教 进行在线思维导图编辑,本思维导图属于思维导图模板主题,文件编号是:33d168acd0cd9f767f809c7a5df86e3a