
英语知识点是高考的基础,掌握高一英语知识点将对高考复习起到重要作用,为方便同学们复习高一英语知识点,树图网整理了《人
树图思维导图提供 人教版高一英语单词聚焦:fear 在线思维导图免费制作,点击“编辑”按钮,可对 人教版高一英语单词聚焦:fear 进行在线思维导图编辑,本思维导图属于思维导图模板主题,文件编号是:5cf5858545976f64df8e97c2e58a2554
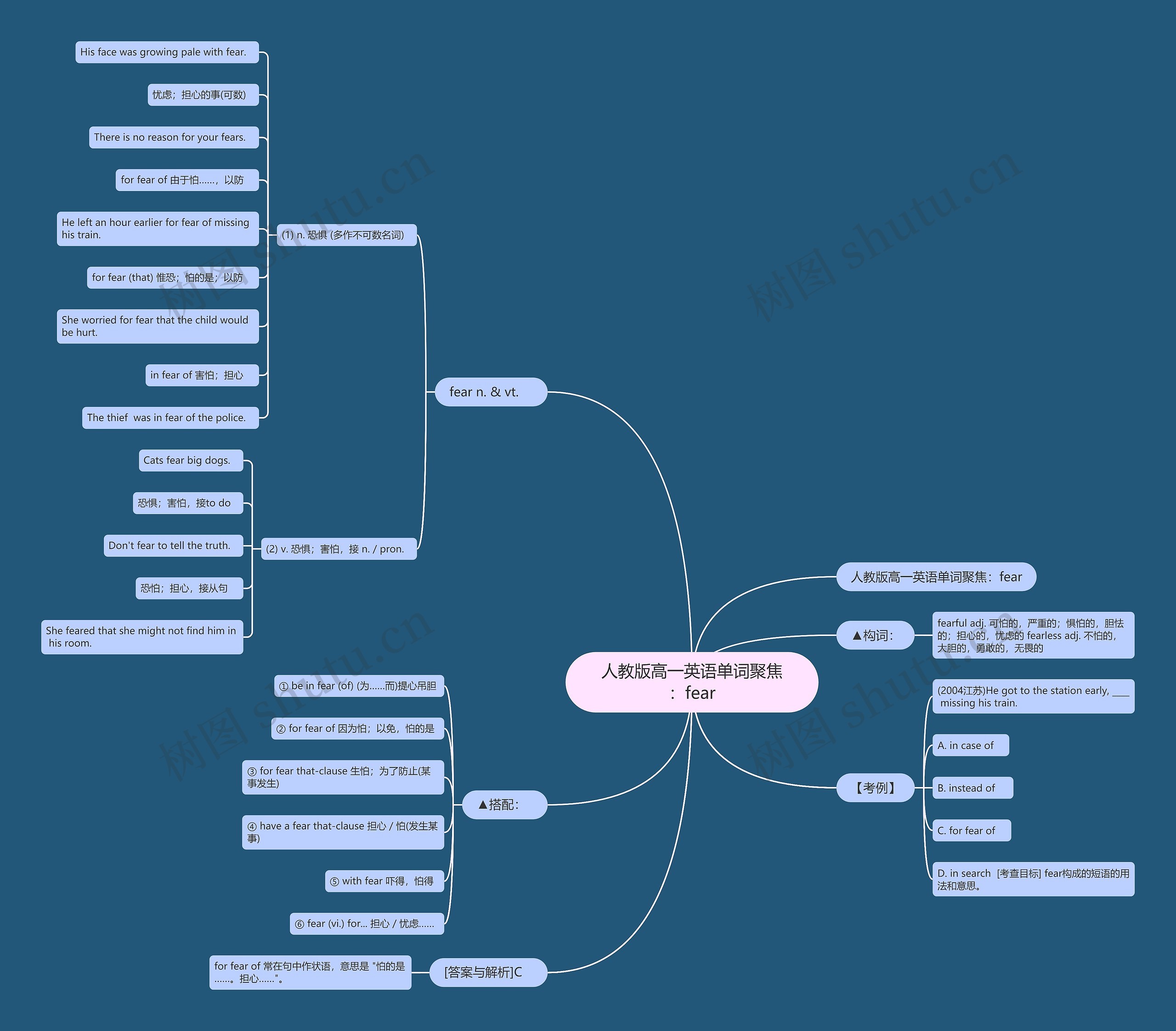
人教版高一英语单词聚焦:fear思维导图模板大纲
人教版高一英语单词聚焦:fear
(1) n. 恐惧 (多作不可数名词)
His face was growing pale with fear.
忧虑;担心的事(可数)
There is no reason for your fears.
for fear of 由于怕……,以防
He left an hour earlier for fear of missing his train.
for fear (that) 惟恐;怕的是;以防
She worried for fear that the child would be hurt.
in fear of 害怕;担心
The thief was in fear of the police.
(2) v. 恐惧;害怕,接 n. / pron.
Cats fear big dogs.
恐惧;害怕,接to do
Don't fear to tell the truth.
恐怕;担心,接从句
She feared that she might not find him in his room.
fearful adj. 可怕的,严重的;惧怕的,胆怯的;担心的,忧虑的 fearless adj. 不怕的,大胆的,勇敢的,无畏的
① be in fear (of) (为……而)提心吊胆
② for fear of 因为怕;以免,怕的是
③ for fear that-clause 生怕;为了防止(某事发生)
④ have a fear that-clause 担心/怕(发生某事)
⑤ with fear 吓得,怕得
⑥ fear (vi.) for... 担心/忧虑……
(2004江苏)He got to the station early, ____ missing his train.
A. in case of
B. instead of
C. for fear of
D. in search [考查目标] fear构成的短语的用法和意思。
for fear of 常在句中作状语,意思是 "怕的是……。担心……"。


树图思维导图提供 人教版必修一:分子与细胞 在线思维导图免费制作,点击“编辑”按钮,可对 人教版必修一:分子与细胞 进行在线思维导图编辑,本思维导图属于思维导图模板主题,文件编号是:38b99f99a660f9eb846aafd51549cc03


树图思维导图提供 人教版七年级上册历史第一单元知识点总结 在线思维导图免费制作,点击“编辑”按钮,可对 人教版七年级上册历史第一单元知识点总结 进行在线思维导图编辑,本思维导图属于思维导图模板主题,文件编号是:36f34ea5719d2b951763c087ab2170c3