
我们在平时工作中如果受工伤,相关用人单位是需要承担赔偿责任的,那么如果该公司刚好又破产了,那么对于员工工伤还需要进行赔偿吗,接下来就让树图网小编为大家带来破产后如何申请工伤待遇赔偿的详细知识,一起来看看吧。
树图思维导图提供 破产后如何申请工伤待遇赔偿 在线思维导图免费制作,点击“编辑”按钮,可对 破产后如何申请工伤待遇赔偿 进行在线思维导图编辑,本思维导图属于思维导图模板主题,文件编号是:b4ad1540023ae15dcc151e91319389e7
破产后如何申请工伤待遇赔偿思维导图模板大纲
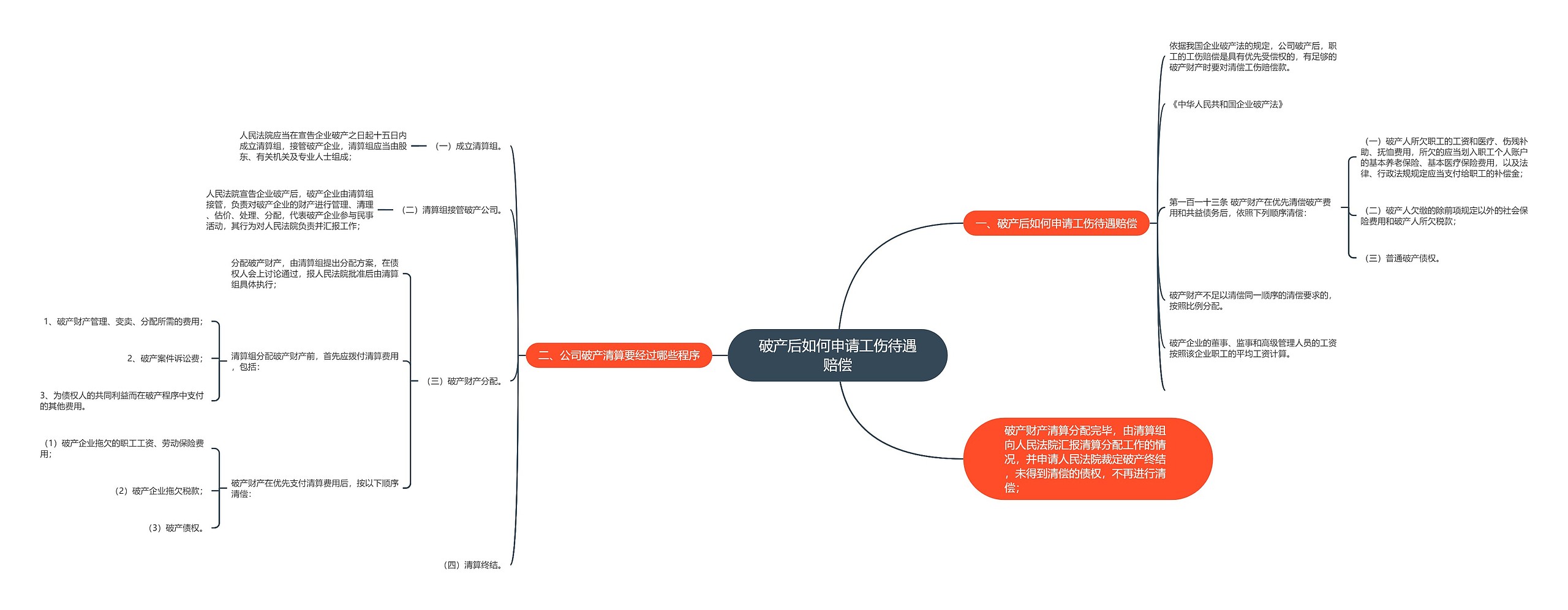
依据我国企业破产法的规定,公司破产后,职工的工伤赔偿是具有优先受偿权的,有足够的破产财产时要对清偿工伤赔偿款。
《中华人民共和国企业破产法》
第一百一十三条 破产财产在优先清偿破产费用和共益债务后,依照下列顺序清偿:
(一)破产人所欠职工的工资和医疗、伤残补助、抚恤费用,所欠的应当划入职工个人账户的基本养老保险、基本医疗保险费用,以及法律、行政法规规定应当支付给职工的补偿金;
(二)破产人欠缴的除前项规定以外的社会保险费用和破产人所欠税款;
(三)普通破产债权。
破产财产不足以清偿同一顺序的清偿要求的,按照比例分配。
破产企业的董事、监事和高级管理人员的工资按照该企业职工的平均工资计算。
(一)成立清算组。
人民法院应当在宣告企业破产之日起十五日内成立清算组,接管破产企业,清算组应当由股东、有关机关及专业人士组成;
(二)清算组接管破产公司。
人民法院宣告企业破产后,破产企业由清算组接管,负责对破产企业的财产进行管理、清理、估价、处理、分配,代表破产企业参与民事活动,其行为对人民法院负责并汇报工作;
(三)破产财产分配。
分配破产财产,由清算组提出分配方案,在债权人会上讨论通过,报人民法院批准后由清算组具体执行;
清算组分配破产财产前,首先应拨付清算费用,包括:
1、破产财产管理、变卖、分配所需的费用;
2、破产案件诉讼费;
3、为债权人的共同利益而在破产程序中支付的其他费用。
破产财产在优先支付清算费用后,按以下顺序清偿:
(1)破产企业拖欠的职工工资、劳动保险费用;
(2)破产企业拖欠税款;
(3)破产债权。
(四)清算终结。
破产财产清算分配完毕,由清算组向人民法院汇报清算分配工作的情况,并申请人民法院裁定破产终结,未得到清偿的债权,不再进行清偿;


树图思维导图提供 如何从大历史观学习中国历史 在线思维导图免费制作,点击“编辑”按钮,可对 如何从大历史观学习中国历史 进行在线思维导图编辑,本思维导图属于思维导图模板主题,文件编号是:5a22832470b2860422e8670dd763724d


树图思维导图提供 数学如何解决问题? 在线思维导图免费制作,点击“编辑”按钮,可对 数学如何解决问题? 进行在线思维导图编辑,本思维导图属于思维导图模板主题,文件编号是:1b17bf503628837a34235fb7a84f5863