
本章节讲述了美国的知识点,主要内容包括美国概况和移民国家以及农业特点和地形等
树图思维导图提供 七年级地理下册美国思维导图 在线思维导图免费制作,点击“编辑”按钮,可对 七年级地理下册美国思维导图 进行在线思维导图编辑,本思维导图属于思维导图模板主题,文件编号是:aa249045103923f4d7410bf732ccbee7
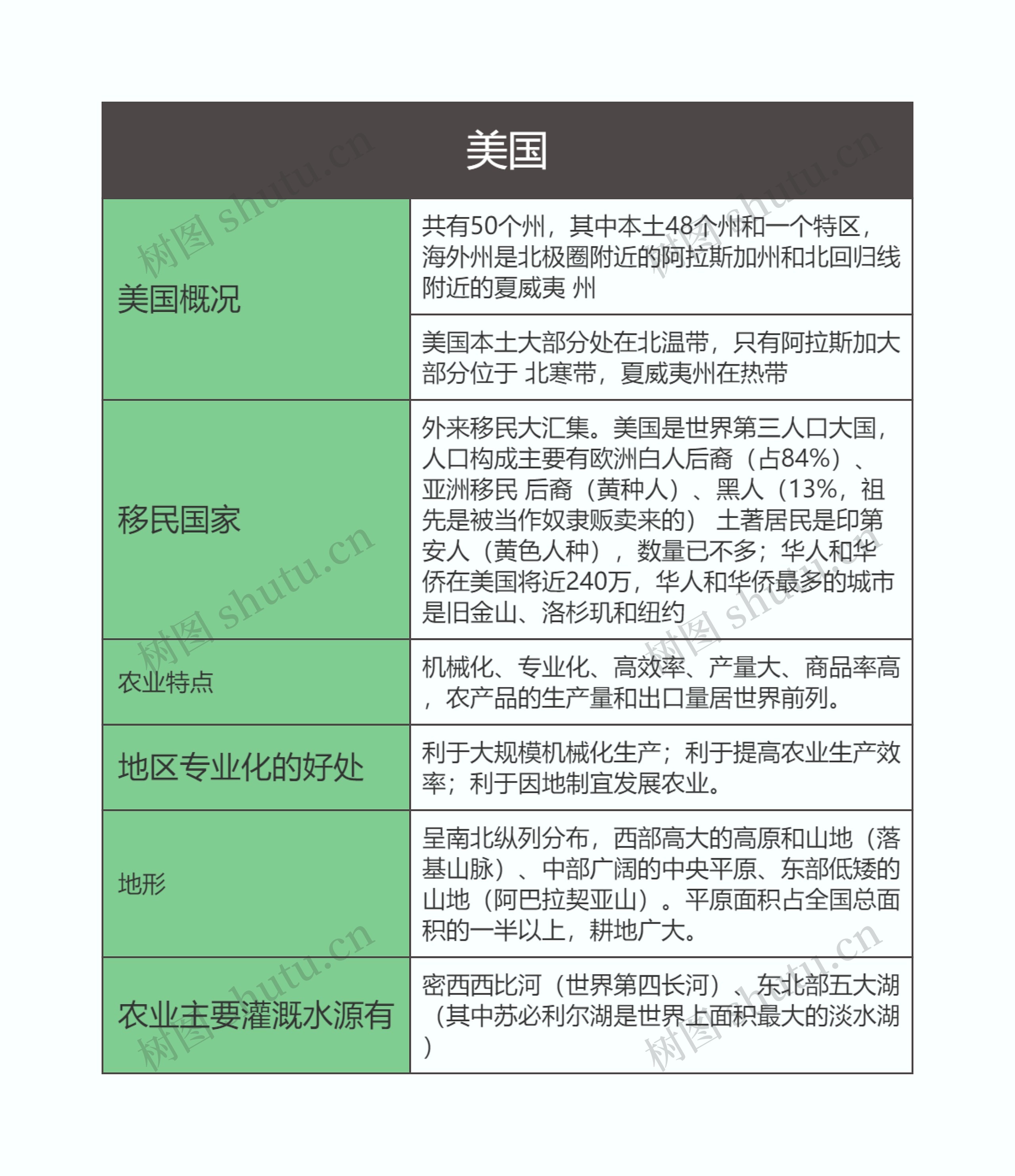
美国思维导图模板大纲
共有50个州,其中本土48个州和一个特区,海外州是北极圈附近的阿拉斯加州和北回归线附近的夏威夷 州
美国本土大部分处在北温带,只有阿拉斯加大部分位于 北寒带,夏威夷州在热带
外来移民大汇集。美国是世界第三人口大国,人口构成主要有欧洲白人后裔(占84%)、亚洲移民 后裔(黄种人)、黑人(13%,祖先是被当作奴隶贩卖来的) 土著居民是印第安人(黄色人种),数量已不多;华人和华 侨在美国将近240万,华人和华侨最多的城市是旧金山、洛杉玑和纽约
机械化、专业化、高效率、产量大、商品率高,农产品的生产量和出口量居世界前列。
利于大规模机械化生产;利于提高农业生产效率;利于因地制宜发展农业。
呈南北纵列分布,西部高大的高原和山地(落基山脉)、中部广阔的中央平原、东部低矮的山地(阿巴拉契亚山)。平原面积占全国总面积的一半以上,耕地广大。
密西西比河(世界第四长河)、东北部五大湖 (其中苏必利尔湖是世界上面积最大的淡水湖 )


树图思维导图提供 说文解字戏美国总统大选 在线思维导图免费制作,点击“编辑”按钮,可对 说文解字戏美国总统大选 进行在线思维导图编辑,本思维导图属于思维导图模板主题,文件编号是:062e27e31bfd81ad6f3ed78f2a4c7de2


树图思维导图提供 人教版七年级上册历史第一单元知识点总结 在线思维导图免费制作,点击“编辑”按钮,可对 人教版七年级上册历史第一单元知识点总结 进行在线思维导图编辑,本思维导图属于思维导图模板主题,文件编号是:36f34ea5719d2b951763c087ab2170c3