
本章节讲述了 数据库系统的内部结构体系的知识点,主要内容包括误区警示和数据统系统的3级模式等
树图思维导图提供 国二计算机等级考试 数据库系统的内部结构体系思维导图 在线思维导图免费制作,点击“编辑”按钮,可对 国二计算机等级考试 数据库系统的内部结构体系思维导图 进行在线思维导图编辑,本思维导图属于思维导图模板主题,文件编号是:aa0c8b084c788a4f30095bfa5bdd937f
数据库系统的内部结构体系思维导图模板大纲
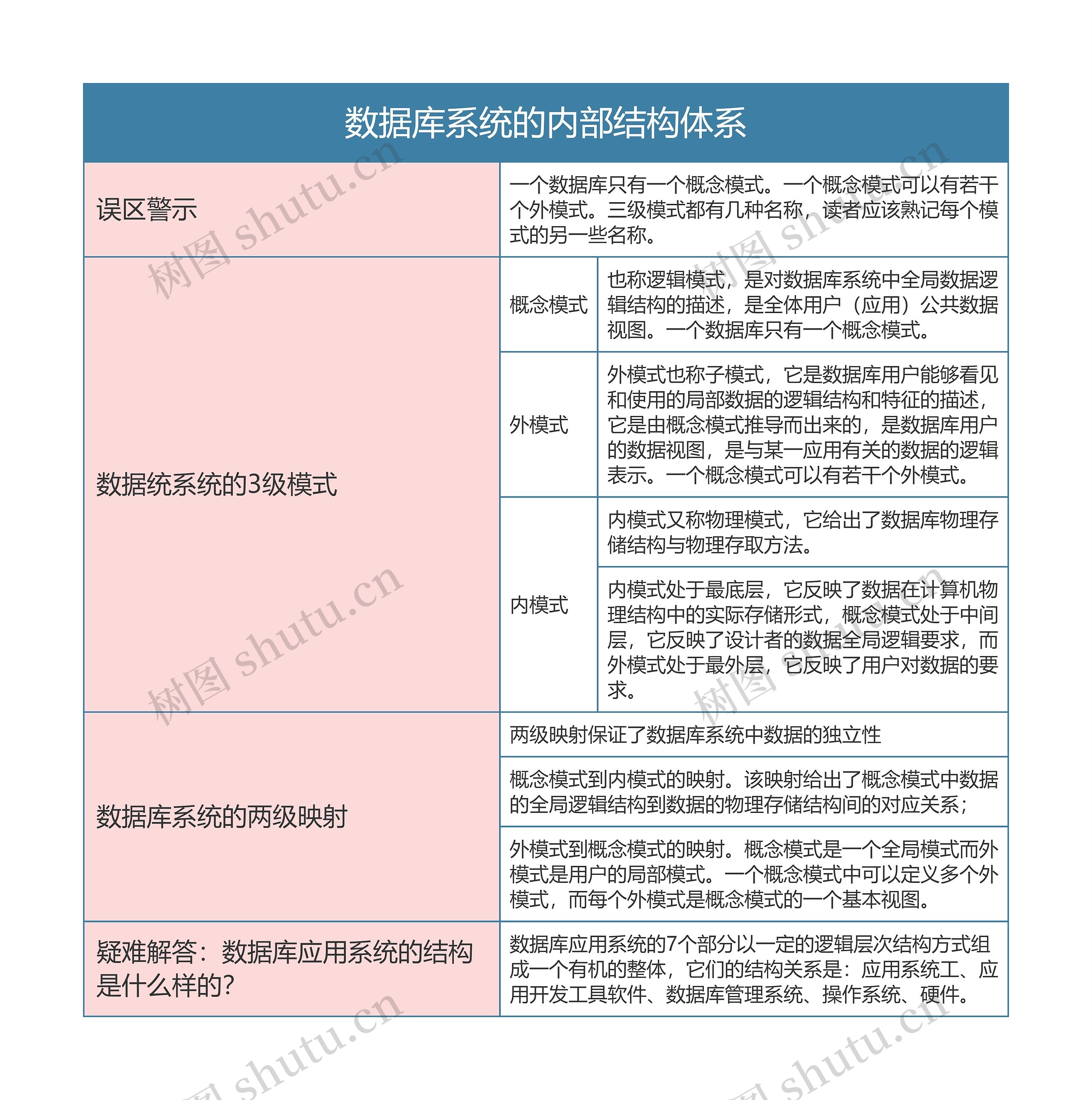
一个数据库只有一个概念模式。一个概念模式可以有若干个外模式。三级模式都有几种名称,读者应该熟记每个模式的另一些名称。
概念模式
也称逻辑模式,是对数据库系统中全局数据逻辑结构的描述,是全体用户(应用)公共数据视图。一个数据库只有一个概念模式。
外模式
外模式也称子模式,它是数据库用户能够看见和使用的局部数据的逻辑结构和特征的描述,它是由概念模式推导而出来的,是数据库用户的数据视图,是与某一应用有关的数据的逻辑表示。一个概念模式可以有若干个外模式。
内模式
内模式又称物理模式,它给出了数据库物理存储结构与物理存取方法。
内模式处于最底层,它反映了数据在计算机物理结构中的实际存储形式,概念模式处于中间层,它反映了设计者的数据全局逻辑要求,而外模式处于最外层,它反映了用户对数据的要求。
两级映射保证了数据库系统中数据的独立性
概念模式到内模式的映射。该映射给出了概念模式中数据的全局逻辑结构到数据的物理存储结构间的对应关系;
外模式到概念模式的映射。概念模式是一个全局模式而外模式是用户的局部模式。一个概念模式中可以定义多个外模式,而每个外模式是概念模式的一个基本视图。
数据库应用系统的7个部分以一定的逻辑层次结构方式组成一个有机的整体,它们的结构关系是:应用系统工、应用开发工具软件、数据库管理系统、操作系统、硬件。


树图思维导图提供 计算机二级算法思维导图 在线思维导图免费制作,点击“编辑”按钮,可对 计算机二级算法思维导图 进行在线思维导图编辑,本思维导图属于思维导图模板主题,文件编号是:616c95c6213b487e5ba756ec97c223f9


树图思维导图提供 计算机二级 关系代数思维导图 在线思维导图免费制作,点击“编辑”按钮,可对 计算机二级 关系代数思维导图 进行在线思维导图编辑,本思维导图属于思维导图模板主题,文件编号是:be84367a309ed166c48ee44fc655fff5