
本张思维导图关于算法的主要知识点
树图思维导图提供 算法的思维导图 在线思维导图免费制作,点击“编辑”按钮,可对 算法的思维导图 进行在线思维导图编辑,本思维导图属于思维导图模板主题,文件编号是:8ccd63d3bf8b3611795b5c77e5f7c94f
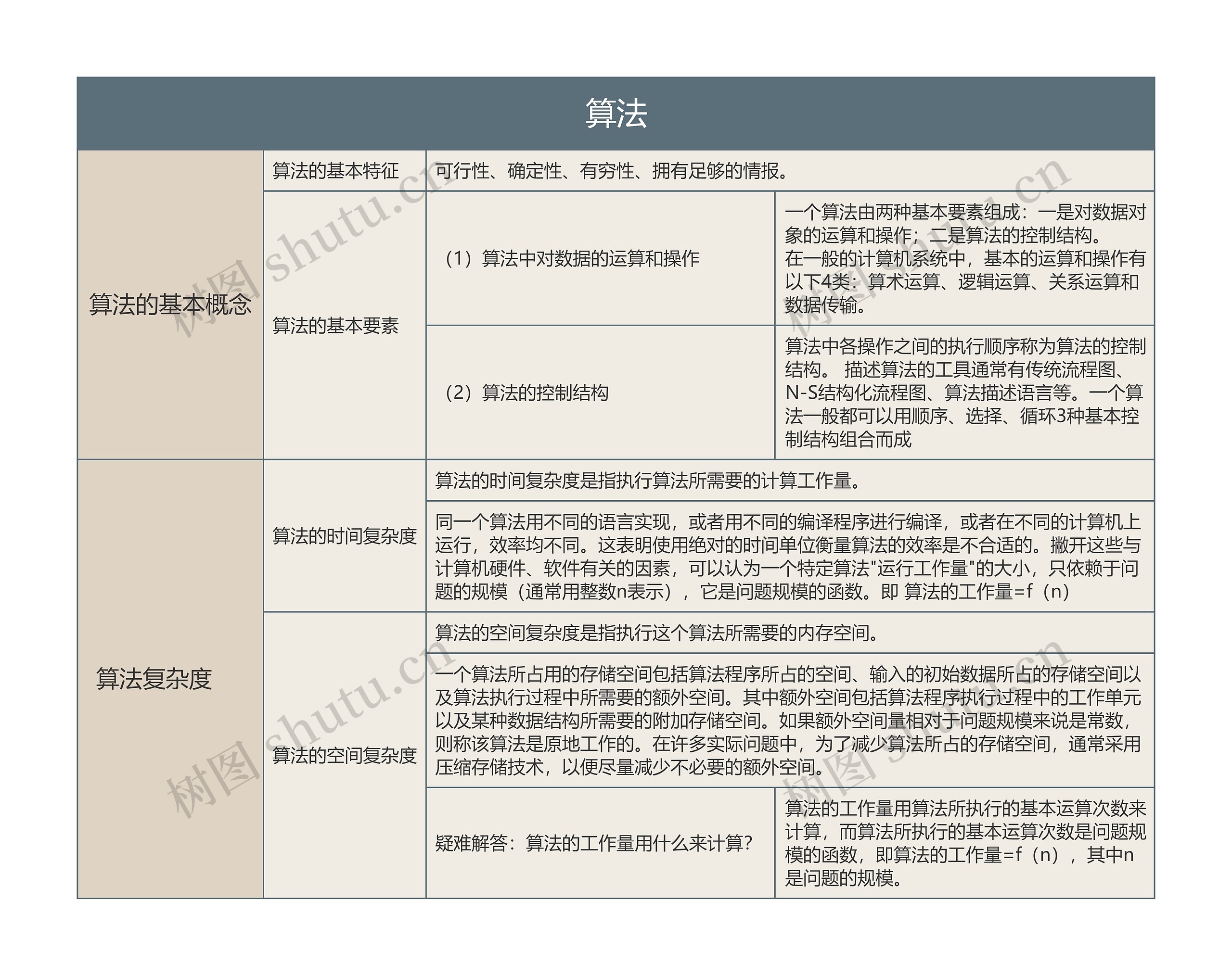
算法思维导图模板大纲
算法的基本特征
可行性、确定性、有穷性、拥有足够的情报。
算法的基本要素
(1)算法中对数据的运算和操作
一个算法由两种基本要素组成:一是对数据对象的运算和操作;二是算法的控制结构。 在一般的计算机系统中,基本的运算和操作有以下4类:算术运算、逻辑运算、关系运算和数据传输。
(2)算法的控制结构
算法中各操作之间的执行顺序称为算法的控制结构。 描述算法的工具通常有传统流程图、N-S结构化流程图、算法描述语言等。一个算法一般都可以用顺序、选择、循环3种基本控制结构组合而成
算法的时间复杂度
算法的时间复杂度是指执行算法所需要的计算工作量。
同一个算法用不同的语言实现,或者用不同的编译程序进行编译,或者在不同的计算机上运行,效率均不同。这表明使用绝对的时间单位衡量算法的效率是不合适的。撇开这些与计算机硬件、软件有关的因素,可以认为一个特定算法"运行工作量"的大小,只依赖于问题的规模(通常用整数n表示),它是问题规模的函数。即 算法的工作量=f(n)
算法的空间复杂度
算法的空间复杂度是指执行这个算法所需要的内存空间。
一个算法所占用的存储空间包括算法程序所占的空间、输入的初始数据所占的存储空间以及算法执行过程中所需要的额外空间。其中额外空间包括算法程序执行过程中的工作单元以及某种数据结构所需要的附加存储空间。如果额外空间量相对于问题规模来说是常数,则称该算法是原地工作的。在许多实际问题中,为了减少算法所占的存储空间,通常采用压缩存储技术,以便尽量减少不必要的额外空间。
疑难解答:算法的工作量用什么来计算?
算法的工作量用算法所执行的基本运算次数来计算,而算法所执行的基本运算次数是问题规模的函数,即算法的工作量=f(n),其中n是问题的规模。


树图思维导图提供 法理学介绍 在线思维导图免费制作,点击“编辑”按钮,可对 法理学介绍 进行在线思维导图编辑,本思维导图属于思维导图模板主题,文件编号是:e0c6484eb6d8c9c576adab9481ab8868


树图思维导图提供 科技计划项目资金预算编制总体要求的学习和整理 在线思维导图免费制作,点击“编辑”按钮,可对 科技计划项目资金预算编制总体要求的学习和整理 进行在线思维导图编辑,本思维导图属于思维导图模板主题,文件编号是:49470946de6296e1813ed1ed5efc14ba