
八年级上册历史第八单元第26课知识点总结
树图思维导图提供 八上历史第八单元第26课思维导图 在线思维导图免费制作,点击“编辑”按钮,可对 八上历史第八单元第26课思维导图 进行在线思维导图编辑,本思维导图属于思维导图模板主题,文件编号是:5965bc328becd8412cc7a9bab63316ed
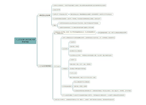
八上历史第八单元第26课思维导图思维导图模板大纲
(1)新式教育的发展
①创办新式学堂
A. 洋务运动时期,同文馆、福州船政学堂
B.甲午战争后,北洋西学堂南洋公学
C. 百日维新京师大学堂
②新式教育体制: 1905 年,清政府宣布废除沿用1300多年的科举制度。清政府通令兴办学堂,颁布各级学堂章程,统一全国学制
(2)新闻出版业
①创办报刊
A. 1872年在上海创办的《电报》,是近代中国存在时间最长的中文报纸
B.民国时期的报纸:天津的《大公报》、上海的《新闻报》和延安的《解放日报》
C.民国时期的刊物:上海的《东方杂志》、陈独秀创办的《新青年》和邹韬奋主办的《生活》周刊
②出版机构
A. 1897年在上海创办的商务印书馆,是近代中国人创办的第一个也是规模最大的文化出版机构
B.中国共产党在解放区创办的新华书店,成为出版发行进步书刊的重要阵地
(1) 文学代表人物及其作品
鲁迅:《狂人日记》《_ 阿Q正传》;郭沫若:《女神》;茅盾: 《子夜》;曹禺: 《雷雨》巴金:《家》;老舍:《骆驼祥子》
(2)艺术人物及作品
①音乐:聂耳的《义勇军进行曲》,冼星海的《黄河大合唱》
②美术:徐悲鸿的《田横五百士》《愚公移山》
③电影:中国自己拍摄的第一部无声电影是1905年拍摄的京剧《定军山》,第一部有声电影是1931年拍摄的《歌女红牡丹》


树图思维导图提供 八上历史第八单元第25课思维导图 在线思维导图免费制作,点击“编辑”按钮,可对 八上历史第八单元第25课思维导图 进行在线思维导图编辑,本思维导图属于思维导图模板主题,文件编号是:d08afef54e0fe25b90f4e33baede4de8


树图思维导图提供 八上历史第七单元第24课思维导图 在线思维导图免费制作,点击“编辑”按钮,可对 八上历史第七单元第24课思维导图 进行在线思维导图编辑,本思维导图属于思维导图模板主题,文件编号是:0262cefeb7235577a6180c282effe152