
本思维导图主要总结国家计算机等级二级考试office知识点因特网网络服务的概念和原理
树图思维导图提供 计算机office知识因特网网络服务的概念和原理思维导图 在线思维导图免费制作,点击“编辑”按钮,可对 计算机office知识因特网网络服务的概念和原理思维导图 进行在线思维导图编辑,本思维导图属于思维导图模板主题,文件编号是:04be6ed96b2e4aadc4b1158a16d3b94e
计算机office知识因特网网络服务的概念和原理思维导图模板大纲
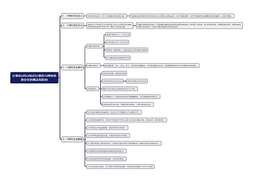
Internet (因特网)是由全球范围内的开放式计算机网络连接而成的计算机互联网。
也可以简单定义为网络的网络、网络的集合。
至2000年底,全国性的互联网有8个,其中经营性的5个,非经营性的3个。
经营性的5个:
中国公用计算机互联网(CHINANET):
由中国电信负责建设与经营管理。
中国金桥信息网(CHINAGBNET):
由吉通通信有限公司建设与经营管理。
中国联通公用计算机互联网(UNINET):
由中国联合通信有限公司负责建设与经营管理。
中国网通公用互联网(CNCNET):
由中国网络通信有限责任公司负责建设与经营管理。
中国移动互联网(CMNET):
中国移动通信集团公司负责建设与经营管理。
非经营性3个:
中国教育科研网(CERNET):
中国教育科研网由国家投资建设,教育部负责管理。
中国科技网(CSTNET):
中国科技网由国家投资和世界银行贷款建设,由中国科学院网络运行中心负责运行管理。
中国国际经济贸易互联网(CIETNET):
面向全国外经贸系统事业单位的专用互联网。由外贸经济合作部下属的中国国际电子商务中心负责建设和管理。
Internet 的几个关键概念
1、TCP/IP协议
TCP/IP协议是Internet互联网的信息交换、规则、规范的集合体。
分类:
TCP传输控制协议和IP网间协议。
四个层次:
应用层、传输层、互联层、主机至网络层
2、IP地址
Internet中每一台计算机都有一个在世界范围内惟一的标记,这个标记我们称为IP地址。
IP地址是一个32位的二进制数,一般用圆点分隔的十进制数表示,如:210.37.7.18 。
范围0~255
3、DNS域名系统
域名系统DNS是完成Internet 主机名和IP地址的映射,把域名翻译成IP地址的系统,同时也可以将IP地址翻译成域名。
域名的一般格式为:
<主机名>.<网络名>.<机构名>.<国家或区域代码>。
机 构
com 商业机构
edu 教育机构
gov 政府机构
int 国际组织
mil 军事部门
net 网络机构
org 社会组织、专业协会
Internet 接入方式
1、拨号入网
主要适用于单位或家庭单机入网。
除需要一台微机外,还需要:
1)一个调制解调器(Modem)(传输速率33.6Kbps以上);
2)电话线(脉冲、音频、直线、分机均可);
3)拨号上网软件和IE浏览器;
4)账号。
2、局域网接入方式
通过网络专线(一般为双绞线)连接局域网,从而进入Internet,适用于有局域网的单位。
这种入网方式除需要一台微机外,还需要:
在计算机上安装一个网卡
上网软件和IE浏览器
IP地址

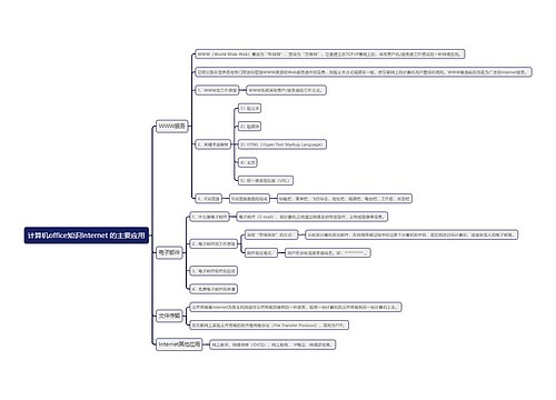
树图思维导图提供 计算机office知识Internet 的主要应用思维导图 在线思维导图免费制作,点击“编辑”按钮,可对 计算机office知识Internet 的主要应用思维导图 进行在线思维导图编辑,本思维导图属于思维导图模板主题,文件编号是:0f252774c1501077303b8e5f7dca6a55

树图思维导图提供 计算机office知识计算机与网络信息安全的概念和防控思维导图 在线思维导图免费制作,点击“编辑”按钮,可对 计算机office知识计算机与网络信息安全的概念和防控思维导图 进行在线思维导图编辑,本思维导图属于思维导图模板主题,文件编号是:b6d61f737c14e49191e9586a1e87d3ab