
本章节讲述了 抖音入门篇的知识点,主要内容包括做短视频中常见的5种类型和短视频常见的3种格式等
树图思维导图提供 抖音直播 抖音入门篇思维导图 在线思维导图免费制作,点击“编辑”按钮,可对 抖音直播 抖音入门篇思维导图 进行在线思维导图编辑,本思维导图属于思维导图模板主题,文件编号是:70a3e030e0cb7196e27a00b098e05ea6
抖音入门篇思维导图模板大纲
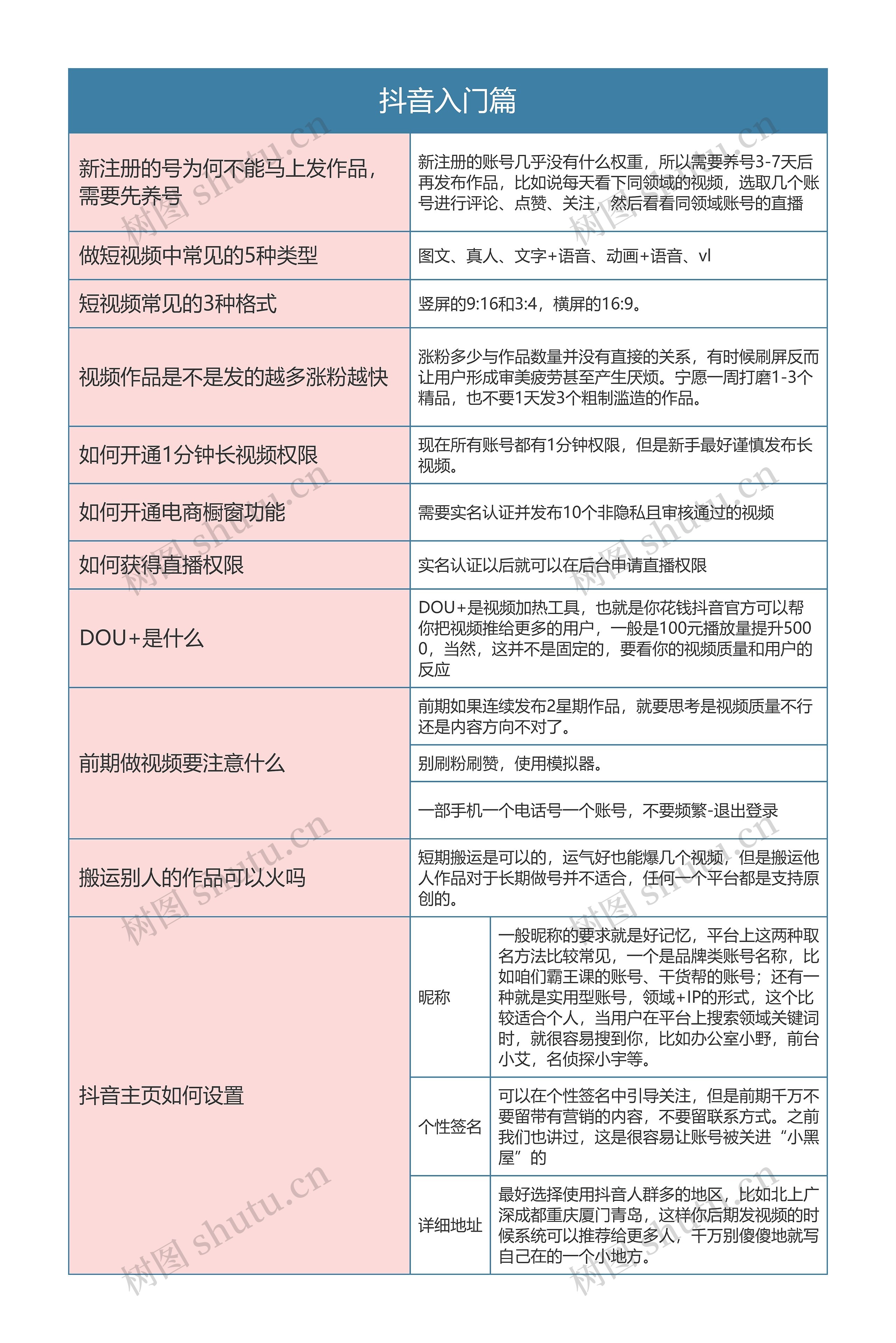
新注册的账号几乎没有什么权重,所以需要养号3-7天后再发布作品,比如说每天看下同领域的视频,选取几个账号进行评论、点赞、关注,然后看看同领域账号的直播
图文、真人、文字+语音、动画+语音、vl
竖屏的9:16和3:4,横屏的16:9。
涨粉多少与作品数量并没有直接的关系,有时候刷屏反而让用户形成审美疲劳甚至产生厌烦。宁愿一周打磨1-3个精品,也不要1天发3个粗制滥造的作品。
现在所有账号都有1分钟权限,但是新手最好谨慎发布长视频。
需要实名认证并发布10个非隐私且审核通过的视频
实名认证以后就可以在后台申请直播权限
DOU+是视频加热工具,也就是你花钱抖音官方可以帮你把视频推给更多的用户,一般是100元播放量提升5000,当然,这并不是固定的,要看你的视频质量和用户的反应
前期如果连续发布2星期作品,就要思考是视频质量不行还是内容方向不对了。
别刷粉刷赞,使用模拟器。
一部手机一个电话号一个账号,不要频繁-退出登录
短期搬运是可以的,运气好也能爆几个视频,但是搬运他人作品对于长期做号并不适合,任何一个平台都是支持原创的。
昵称
一般昵称的要求就是好记忆,平台上这两种取名方法比较常见,一个是品牌类账号名称,比如咱们霸王课的账号、干货帮的账号;还有一种就是实用型账号,领域+IP的形式,这个比较适合个人,当用户在平台上搜索领域关键词时,就很容易搜到你,比如办公室小野,前台小艾,名侦探小宇等。
个性签名
可以在个性签名中引导关注,但是前期千万不要留带有营销的内容,不要留联系方式。之前我们也讲过,这是很容易让账号被关进“小黑屋”的
详细地址
最好选择使用抖音人群多的地区,比如北上广深成都重庆厦门青岛,这样你后期发视频的时候系统可以推荐给更多人,千万别傻傻地就写自己在的一个小地方。