
有关睡莲等植物形态特征及园林用途介绍。
树图思维导图提供 植物形态特征及园林用途树形表格 在线思维导图免费制作,点击“编辑”按钮,可对 植物形态特征及园林用途树形表格 进行在线思维导图编辑,本思维导图属于思维导图模板主题,文件编号是:575fcb83be89d43879da199371ff076f
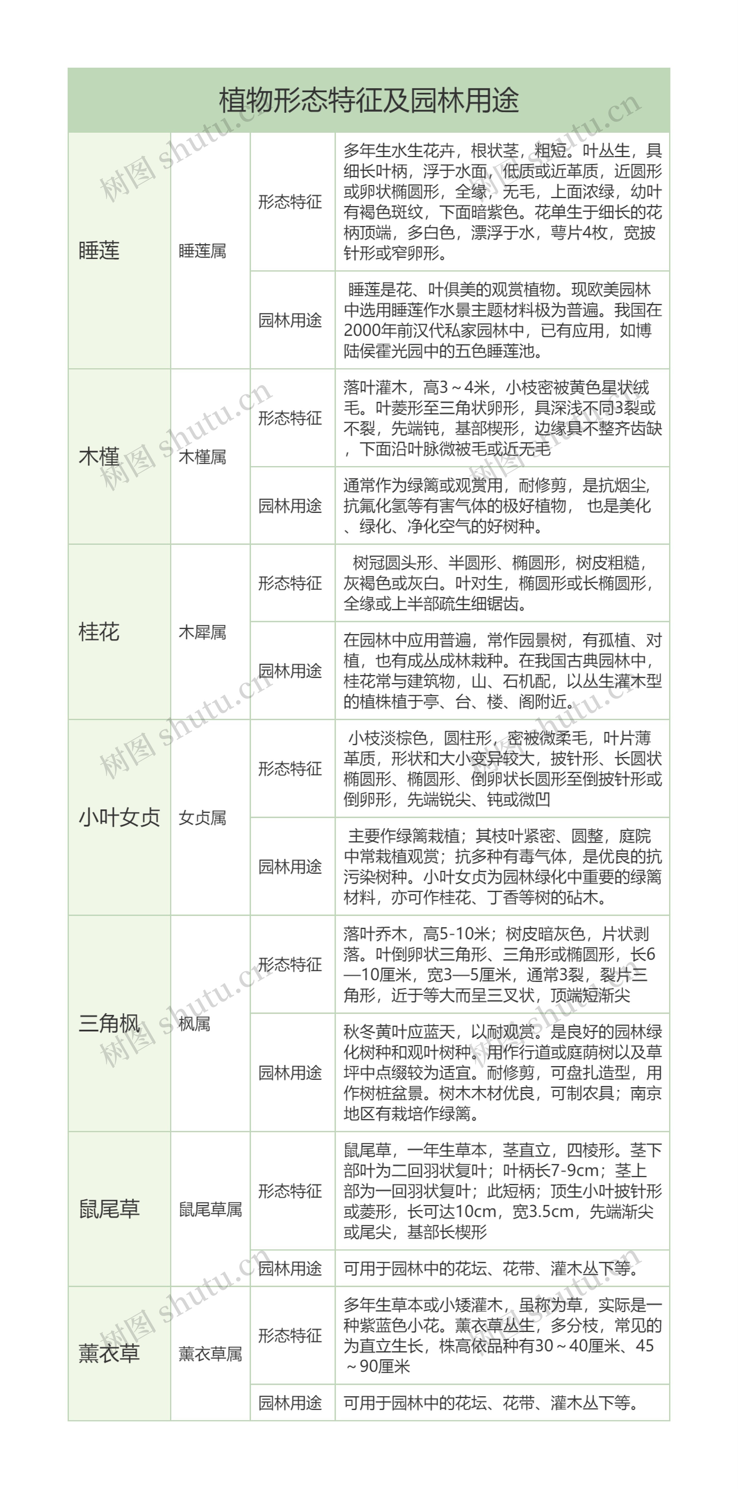
植物形态特征及园林用途思维导图模板大纲
睡莲属
形态特征
多年生水生花卉,根状茎,粗短。叶丛生,具细长叶柄,浮于水面,低质或近革质,近圆形或卵状椭圆形,全缘,无毛,上面浓绿,幼叶有褐色斑纹,下面暗紫色。花单生于细长的花柄顶端,多白色,漂浮于水,萼片4枚,宽披针形或窄卵形。
园林用途
睡莲是花、叶俱美的观赏植物。现欧美园林中选用睡莲作水景主题材料极为普遍。我国在2000年前汉代私家园林中,已有应用,如博陆侯霍光园中的五色睡莲池。
木槿属
形态特征
落叶灌木,高3~4米,小枝密被黄色星状绒毛。叶菱形至三角状卵形,具深浅不同3裂或不裂,先端钝,基部楔形,边缘具不整齐齿缺,下面沿叶脉微被毛或近无毛
园林用途
通常作为绿篱或观赏用,耐修剪,是抗烟尘, 抗氟化氢等有害气体的极好植物, 也是美化、绿化、净化空气的好树种。
木犀属
形态特征
树冠圆头形、半圆形、椭圆形,树皮粗糙,灰褐色或灰白。叶对生,椭圆形或长椭圆形,全缘或上半部疏生细锯齿。
园林用途
在园林中应用普遍,常作园景树,有孤植、对植,也有成丛成林栽种。在我国古典园林中,桂花常与建筑物,山、石机配,以丛生灌木型的植株植于亭、台、楼、阁附近。
女贞属
形态特征
小枝淡棕色,圆柱形,密被微柔毛,叶片薄革质,形状和大小变异较大,披针形、长圆状椭圆形、椭圆形、倒卵状长圆形至倒披针形或倒卵形,先端锐尖、钝或微凹
园林用途
主要作绿篱栽植;其枝叶紧密、圆整,庭院中常栽植观赏;抗多种有毒气体,是优良的抗污染树种。小叶女贞为园林绿化中重要的绿篱材料,亦可作桂花、丁香等树的砧木。
枫属
形态特征
落叶乔木,高5-10米;树皮暗灰色,片状剥落。叶倒卵状三角形、三角形或椭圆形,长6—10厘米,宽3—5厘米,通常3裂,裂片三角形,近于等大而呈三叉状,顶端短渐尖
园林用途
秋冬黄叶应蓝天,以耐观赏。是良好的园林绿化树种和观叶树种。用作行道或庭荫树以及草坪中点缀较为适宜。耐修剪,可盘扎造型,用作树桩盆景。树木木材优良,可制农具;南京地区有栽培作绿篱。
鼠尾草属
形态特征
鼠尾草,一年生草本,茎直立,四棱形。茎下部叶为二回羽状复叶;叶柄长7-9cm;茎上部为一回羽状复叶;此短柄;顶生小叶披针形或菱形,长可达10cm,宽3.5cm,先端渐尖或尾尖,基部长楔形
园林用途
可用于园林中的花坛、花带、灌木丛下等。
薰衣草属
形态特征
多年生草本或小矮灌木,虽称为草,实际是一种紫蓝色小花。薰衣草丛生,多分枝,常见的为直立生长,株高依品种有30~40厘米、45~90厘米
园林用途
可用于园林中的花坛、花带、灌木丛下等。


树图思维导图提供 初中生物植物形态及园林用途树形表格 在线思维导图免费制作,点击“编辑”按钮,可对 初中生物植物形态及园林用途树形表格 进行在线思维导图编辑,本思维导图属于思维导图模板主题,文件编号是:43be2e1eac60075847dc7a5cbc0f317a


树图思维导图提供 初中生物常见植物形态特征及园林用途树形表格 在线思维导图免费制作,点击“编辑”按钮,可对 初中生物常见植物形态特征及园林用途树形表格 进行在线思维导图编辑,本思维导图属于思维导图模板主题,文件编号是:a56cb39b5ab52d4a72f51019f2f9bc76