
交互规范整理-提示控件篇(2)思维导图内容包括提示控件 | 模态弹窗,提示控件 | 模态浮层等主要内容归纳
树图思维导图提供 交互规范整理-提示控件篇(2)思维导图 在线思维导图免费制作,点击“编辑”按钮,可对 交互规范整理-提示控件篇(2)思维导图 进行在线思维导图编辑,本思维导图属于思维导图模板主题,文件编号是:b1adb772b1efeafa0742b7658f87274f
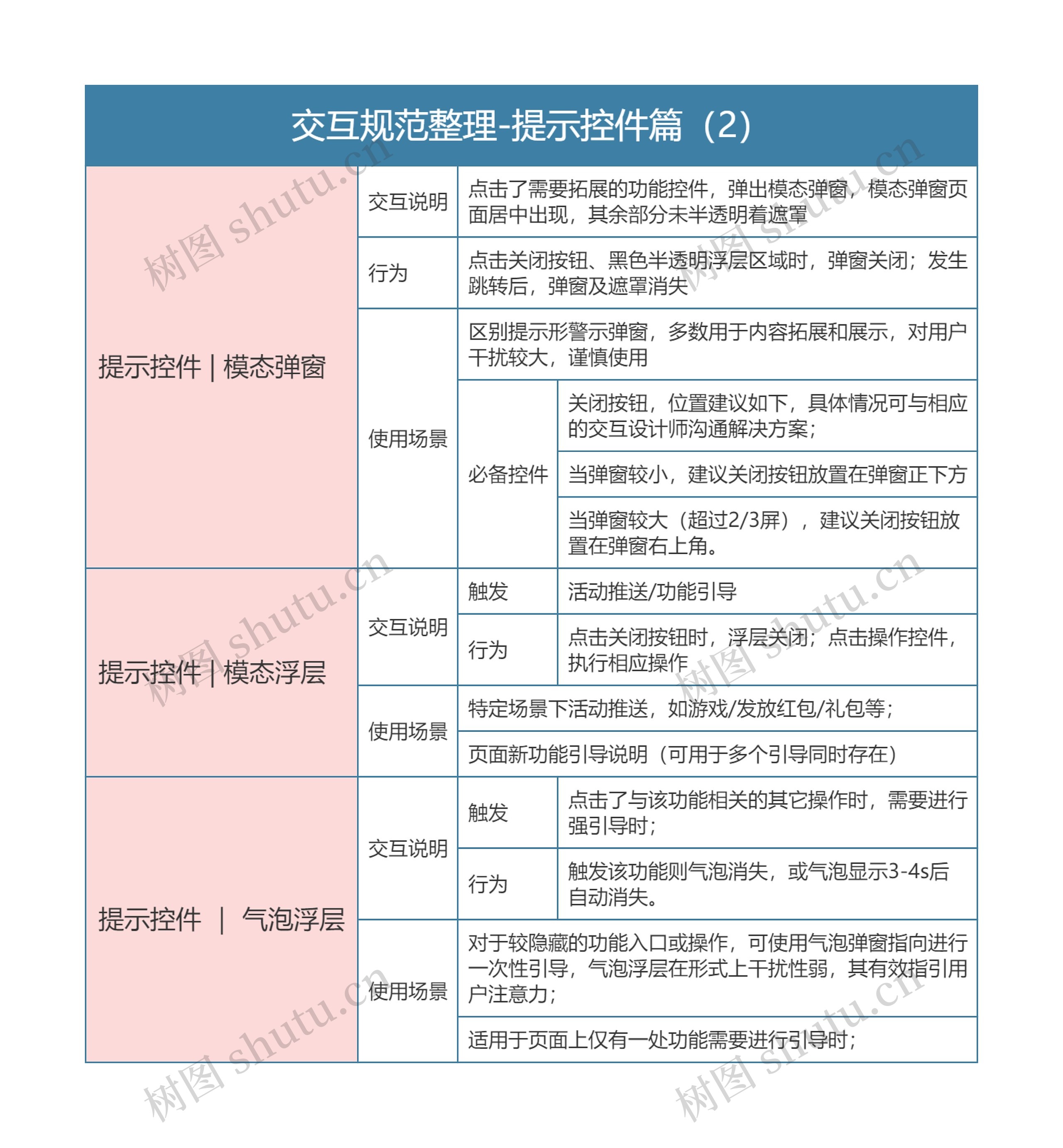
交互规范整理-提示控件篇(2)思维导图模板大纲
交互说明
点击了需要拓展的功能控件,弹出模态弹窗,模态弹窗页面居中出现,其余部分未半透明着遮罩
行为
点击关闭按钮、黑色半透明浮层区域时,弹窗关闭;发生跳转后,弹窗及遮罩消失
使用场景
区别提示形警示弹窗,多数用于内容拓展和展示,对用户干扰较大,谨慎使用
必备控件
关闭按钮,位置建议如下,具体情况可与相应的交互设计师沟通解决方案;
当弹窗较小,建议关闭按钮放置在弹窗正下方
当弹窗较大(超过2/3屏),建议关闭按钮放置在弹窗右上角。
交互说明
触发
活动推送/功能引导
行为
点击关闭按钮时,浮层关闭;点击操作控件,执行相应操作
使用场景
特定场景下活动推送,如游戏/发放红包/礼包等;
页面新功能引导说明(可用于多个引导同时存在)
交互说明
触发
点击了与该功能相关的其它操作时,需要进行强引导时;
行为
触发该功能则气泡消失,或气泡显示3-4s后自动消失。
使用场景
对于较隐藏的功能入口或操作,可使用气泡弹窗指向进行一次性引导,气泡浮层在形式上干扰性弱,其有效指引用户注意力;
适用于页面上仅有一处功能需要进行引导时;


树图思维导图提供 交互规范整理-提示控件篇(3)思维导图 在线思维导图免费制作,点击“编辑”按钮,可对 交互规范整理-提示控件篇(3)思维导图 进行在线思维导图编辑,本思维导图属于思维导图模板主题,文件编号是:958bcf701fb92a45174cabf43da924f0


树图思维导图提供 交互规范整理-提示控件(一)思维导图 在线思维导图免费制作,点击“编辑”按钮,可对 交互规范整理-提示控件(一)思维导图 进行在线思维导图编辑,本思维导图属于思维导图模板主题,文件编号是:36cf92b4d9e15462930631dea3613d23