
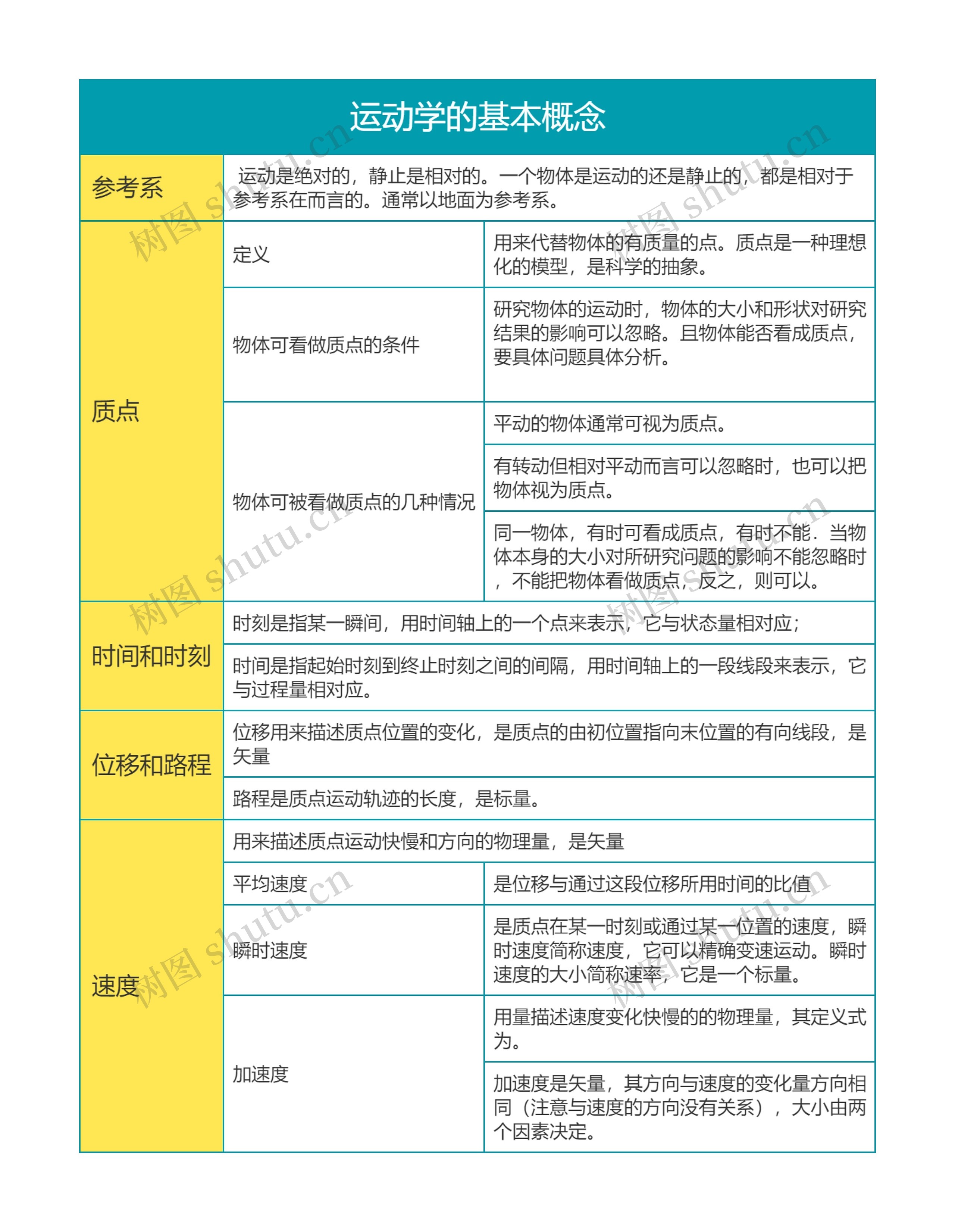
运动学的基本概念主要是介绍和归纳了参考系,质点,位移和路程和时间与时刻等主要知识点的概念
树图思维导图提供 高中物理必修一运动学的基本概念思维导图 在线思维导图免费制作,点击“编辑”按钮,可对 高中物理必修一运动学的基本概念思维导图 进行在线思维导图编辑,本思维导图属于思维导图模板主题,文件编号是:626bf5cd08f465adf6b1dc63ea8400ed
运动学的基本概念思维导图模板大纲
运动是绝对的,静止是相对的。一个物体是运动的还是静止的,都是相对于参考系在而言的。通常以地面为参考系。
定义
用来代替物体的有质量的点。质点是一种理想化的模型,是科学的抽象。
物体可看做质点的条件
研究物体的运动时,物体的大小和形状对研究结果的影响可以忽略。且物体能否看成质点,要具体问题具体分析。
物体可被看做质点的几种情况
平动的物体通常可视为质点。
有转动但相对平动而言可以忽略时,也可以把物体视为质点。
同一物体,有时可看成质点,有时不能.当物体本身的大小对所研究问题的影响不能忽略时,不能把物体看做质点,反之,则可以。
时刻是指某一瞬间,用时间轴上的一个点来表示,它与状态量相对应;
时间是指起始时刻到终止时刻之间的间隔,用时间轴上的一段线段来表示,它与过程量相对应。
位移用来描述质点位置的变化,是质点的由初位置指向末位置的有向线段,是矢量
路程是质点运动轨迹的长度,是标量。
用来描述质点运动快慢和方向的物理量,是矢量
平均速度
是位移与通过这段位移所用时间的比值
瞬时速度
是质点在某一时刻或通过某一位置的速度,瞬时速度简称速度,它可以精确变速运动。瞬时速度的大小简称速率,它是一个标量。
加速度
用量描述速度变化快慢的的物理量,其定义式为。
加速度是矢量,其方向与速度的变化量方向相同(注意与速度的方向没有关系),大小由两个因素决定。


树图思维导图提供 高中物理必修一力的合成知识点思维导图 在线思维导图免费制作,点击“编辑”按钮,可对 高中物理必修一力的合成知识点思维导图 进行在线思维导图编辑,本思维导图属于思维导图模板主题,文件编号是:93ba395ad2393fa9e8ccbcbdc23c31cc


树图思维导图提供 高中物理必修一牛顿运动定律解题思路思维导图 在线思维导图免费制作,点击“编辑”按钮,可对 高中物理必修一牛顿运动定律解题思路思维导图 进行在线思维导图编辑,本思维导图属于思维导图模板主题,文件编号是:b02240b864f69315167dbd4ab98a9af6