
微生物菌种鼠伤寒沙门氏菌知识科普思维导图
树图思维导图提供 鼠伤寒沙门氏菌 在线思维导图免费制作,点击“编辑”按钮,可对 鼠伤寒沙门氏菌 进行在线思维导图编辑,本思维导图属于思维导图模板主题,文件编号是:50078b97cbbdd670ee8887236387986a
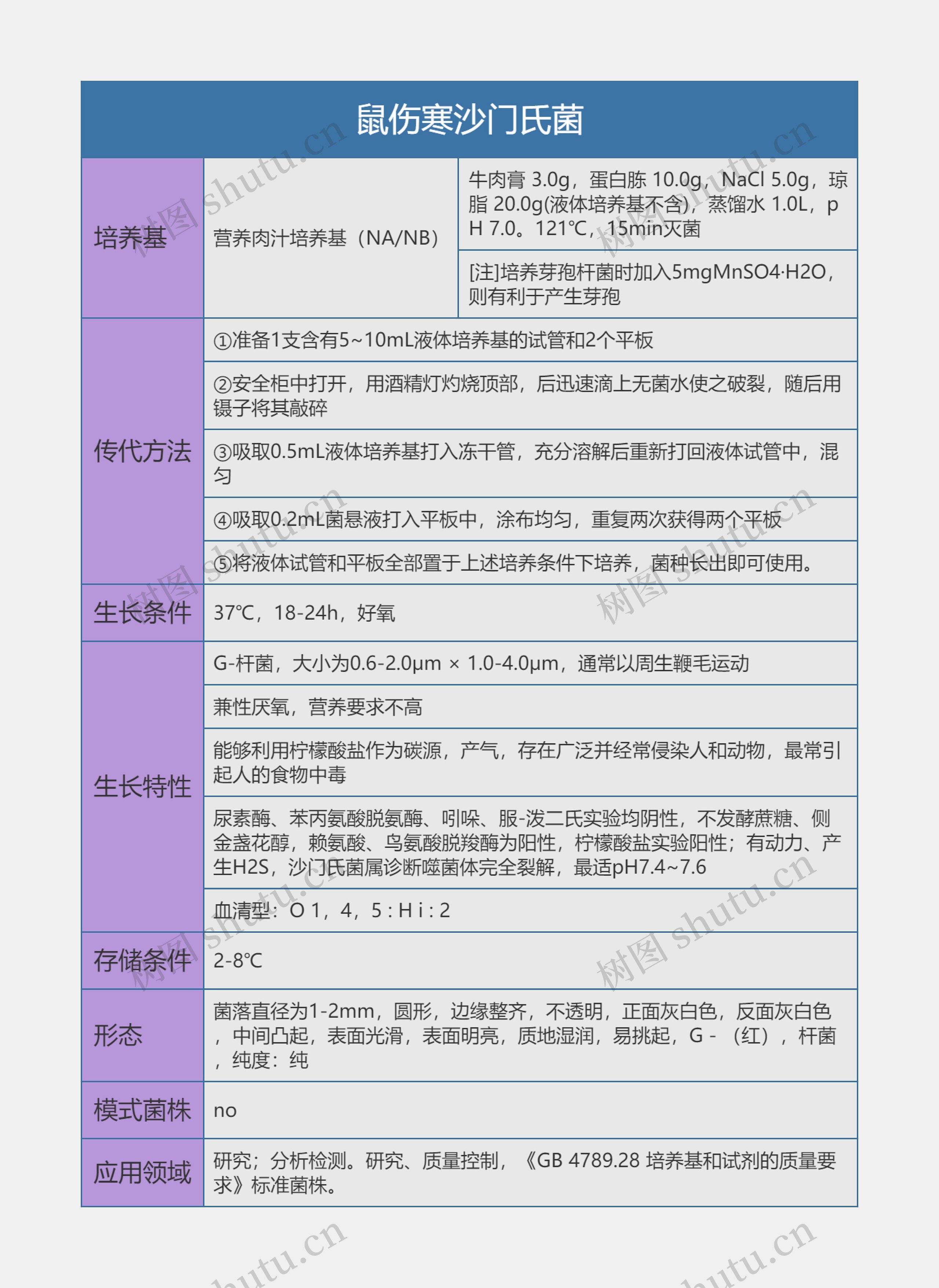
鼠伤寒沙门氏菌思维导图模板大纲
营养肉汁培养基(NA/NB)
牛肉膏 3.0g,蛋白胨 10.0g,NaCl 5.0g,琼脂 20.0g(液体培养基不含),蒸馏水 1.0L,pH 7.0。121℃,15min灭菌
[注]培养芽孢杆菌时加入5mgMnSO4·H2O,则有利于产生芽孢
①准备1支含有5~10mL液体培养基的试管和2个平板
②安全柜中打开,用酒精灯灼烧顶部,后迅速滴上无菌水使之破裂,随后用镊子将其敲碎
③吸取0.5mL液体培养基打入冻干管,充分溶解后重新打回液体试管中,混匀
④吸取0.2mL菌悬液打入平板中,涂布均匀,重复两次获得两个平板
⑤将液体试管和平板全部置于上述培养条件下培养,菌种长出即可使用。
37℃,18-24h,好氧
G-杆菌,大小为0.6-2.0μm × 1.0-4.0μm,通常以周生鞭毛运动
兼性厌氧,营养要求不高
能够利用柠檬酸盐作为碳源,产气,存在广泛并经常侵染人和动物,最常引起人的食物中毒
尿素酶、苯丙氨酸脱氨酶、吲哚、服-泼二氏实验均阴性,不发酵蔗糖、侧金盏花醇,赖氨酸、鸟氨酸脱羧酶为阳性,柠檬酸盐实验阳性;有动力、产生H2S,沙门氏菌属诊断噬菌体完全裂解,最适pH7.4~7.6
血清型:O 1,4,5 : H i : 2
2-8℃
菌落直径为1-2mm,圆形,边缘整齐,不透明,正面灰白色,反面灰白色,中间凸起,表面光滑,表面明亮,质地湿润,易挑起,G-(红),杆菌,纯度:纯
no
研究;分析检测。研究、质量控制,《GB 4789.28 培养基和试剂的质量要求》标准菌株。