
中外美术史名词解释总结概括思维导图
树图思维导图提供 中外美术史名词解释 在线思维导图免费制作,点击“编辑”按钮,可对 中外美术史名词解释 进行在线思维导图编辑,本思维导图属于思维导图模板主题,文件编号是:be9afe7c244a677e3a1c7edc00fa439c
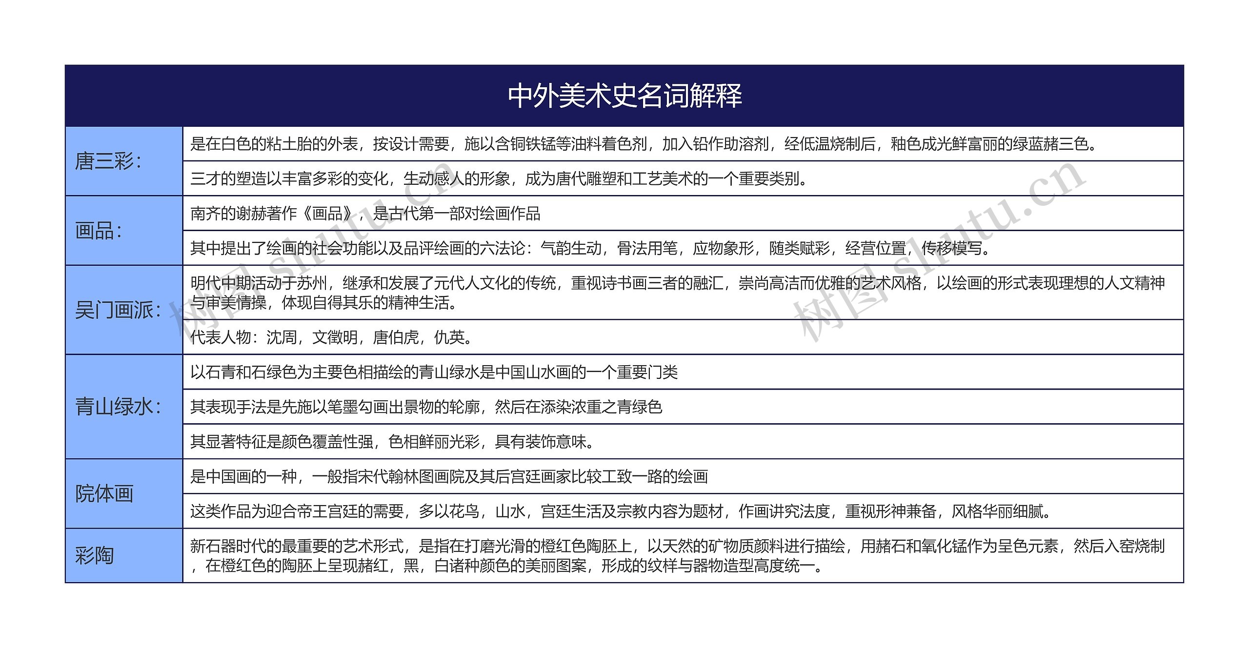
中外美术史名词解释思维导图模板大纲
是在白色的粘土胎的外表,按设计需要,施以含铜铁锰等油料着色剂,加入铅作助溶剂,经低温烧制后,釉色成光鲜富丽的绿蓝赭三色。
三才的塑造以丰富多彩的变化,生动感人的形象,成为唐代雕塑和工艺美术的一个重要类别。
南齐的谢赫著作《画品》,是古代第一部对绘画作品
其中提出了绘画的社会功能以及品评绘画的六法论:气韵生动,骨法用笔,应物象形,随类赋彩,经营位置,传移模写。
明代中期活动于苏州,继承和发展了元代人文化的传统,重视诗书画三者的融汇,崇尚高洁而优雅的艺术风格,以绘画的形式表现理想的人文精神与审美情操,体现自得其乐的精神生活。
代表人物:沈周,文徵明,唐伯虎,仇英。
以石青和石绿色为主要色相描绘的青山绿水是中国山水画的一个重要门类
其表现手法是先施以笔墨勾画出景物的轮廓,然后在添染浓重之青绿色
其显著特征是颜色覆盖性强,色相鲜丽光彩,具有装饰意味。
是中国画的一种,一般指宋代翰林图画院及其后宫廷画家比较工致一路的绘画
这类作品为迎合帝王宫廷的需要,多以花鸟,山水,宫廷生活及宗教内容为题材,作画讲究法度,重视形神兼备,风格华丽细腻。
新石器时代的最重要的艺术形式,是指在打磨光滑的橙红色陶胚上,以天然的矿物质颜料进行描绘,用赭石和氧化锰作为呈色元素,然后入窑烧制,在橙红色的陶胚上呈现赭红,黑,白诸种颜色的美丽图案,形成的纹样与器物造型高度统一。

树图思维导图提供 现实主义与印象主义比较 在线思维导图免费制作,点击“编辑”按钮,可对 现实主义与印象主义比较 进行在线思维导图编辑,本思维导图属于思维导图模板主题,文件编号是:6b5582c48054b1a8a18fa62c296969e4

树图思维导图提供 外国美术史重点 在线思维导图免费制作,点击“编辑”按钮,可对 外国美术史重点 进行在线思维导图编辑,本思维导图属于思维导图模板主题,文件编号是:cef6ce8e55be18fe00d4210d81ec3498