
部编版高中历史必修一第八单元第二十四课总结概括思维导图
树图思维导图提供 部编版高中历史必修一第八单元第二十四课 在线思维导图免费制作,点击“编辑”按钮,可对 部编版高中历史必修一第八单元第二十四课 进行在线思维导图编辑,本思维导图属于思维导图模板主题,文件编号是:0c5891aeb358bce1a16c88595b4cfc5c
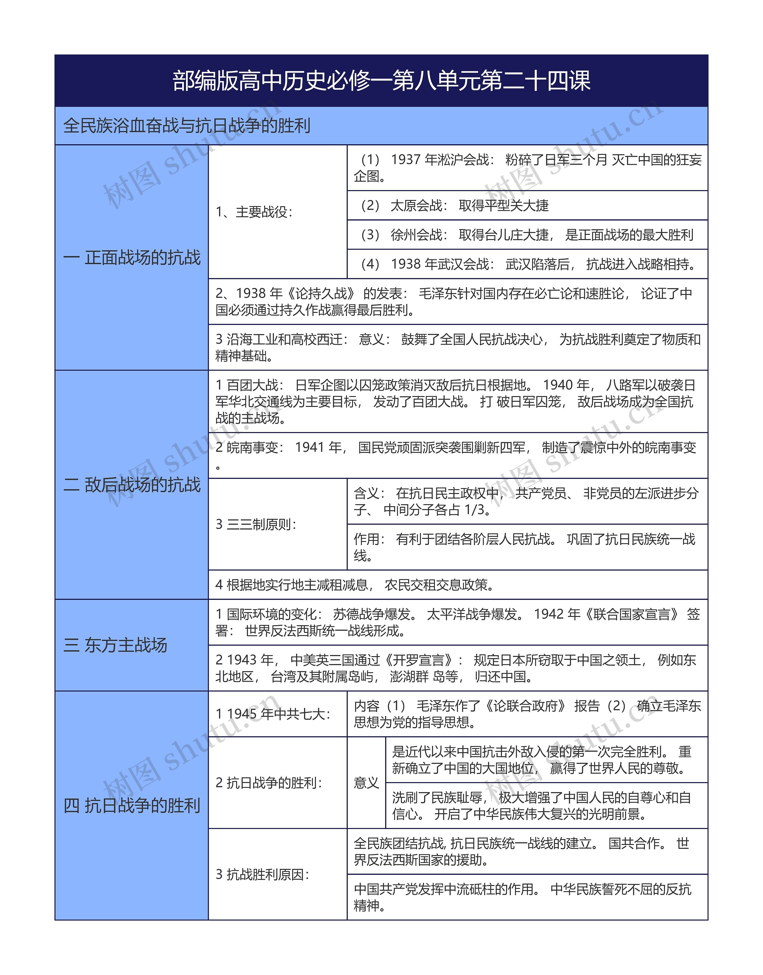
部编版高中历史必修一第八单元第二十四课思维导图模板大纲
全民族浴血奋战与抗日战争的胜利
1、主要战役:
(1) 1937 年淞沪会战: 粉碎了日军三个月 灭亡中国的狂妄企图。
(2) 太原会战: 取得平型关大捷
(3) 徐州会战: 取得台儿庄大捷, 是正面战场的最大胜利
(4) 1938 年武汉会战: 武汉陷落后, 抗战进入战略相持。
2、1938 年《论持久战》 的发表: 毛泽东针对国内存在必亡论和速胜论, 论证了中国必须通过持久作战赢得最后胜利。
3 沿海工业和高校西迁: 意义: 鼓舞了全国人民抗战决心, 为抗战胜利奠定了物质和精神基础。
1 百团大战: 日军企图以囚笼政策消灭敌后抗日根据地。 1940 年, 八路军以破袭日军华北交通线为主要目标, 发动了百团大战。 打 破日军囚笼, 敌后战场成为全国抗战的主战场。
2 皖南事变: 1941 年, 国民党顽固派突袭围剿新四军, 制造了震惊中外的皖南事变。
3 三三制原则:
含义: 在抗日民主政权中, 共产党员、 非党员的左派进步分子、 中间分子各占 1/3。
作用: 有利于团结各阶层人民抗战。 巩固了抗日民族统一战线。
4 根据地实行地主减租减息, 农民交租交息政策。
1 国际环境的变化: 苏德战争爆发。 太平洋战争爆发。 1942 年《联合国家宣言》 签署: 世界反法西斯统一战线形成。
2 1943 年, 中美英三国通过《开罗宣言》: 规定日本所窃取于中国之领土, 例如东北地区, 台湾及其附属岛屿, 澎湖群 岛等, 归还中国。
1 1945 年中共七大:
内容(1) 毛泽东作了《论联合政府》 报告(2) 确立毛泽东思想为党的指导思想。
2 抗日战争的胜利:
意义
是近代以来中国抗击外敌入侵的第一次完全胜利。 重新确立了中国的大国地位, 赢得了世界人民的尊敬。
洗刷了民族耻辱, 极大增强了中国人民的自尊心和自信心。 开启了中华民族伟大复兴的光明前景。
3 抗战胜利原因:
全民族团结抗战, 抗日民族统一战线的建立。 国共合作。 世界反法西斯国家的援助。
中国共产党发挥中流砥柱的作用。 中华民族誓死不屈的反抗精神。

树图思维导图提供 部编版高中历史必修一第十单元第二十九课 在线思维导图免费制作,点击“编辑”按钮,可对 部编版高中历史必修一第十单元第二十九课 进行在线思维导图编辑,本思维导图属于思维导图模板主题,文件编号是:e4b52776944df2e22b753f1f74c1c102

树图思维导图提供 部编版高中历史必修一第十单元第二十八课 在线思维导图免费制作,点击“编辑”按钮,可对 部编版高中历史必修一第十单元第二十八课 进行在线思维导图编辑,本思维导图属于思维导图模板主题,文件编号是:9bd721c5b2adaa9f8c547698777f1e62