
部编版高中历史必修一第八单元第二十五课总结概括思维导图
树图思维导图提供 部编版高中历史必修一第八单元第二十五课 在线思维导图免费制作,点击“编辑”按钮,可对 部编版高中历史必修一第八单元第二十五课 进行在线思维导图编辑,本思维导图属于思维导图模板主题,文件编号是:8ed6805006ff5a7f0966301547197546
部编版高中历史必修一第八单元第二十五课思维导图模板大纲
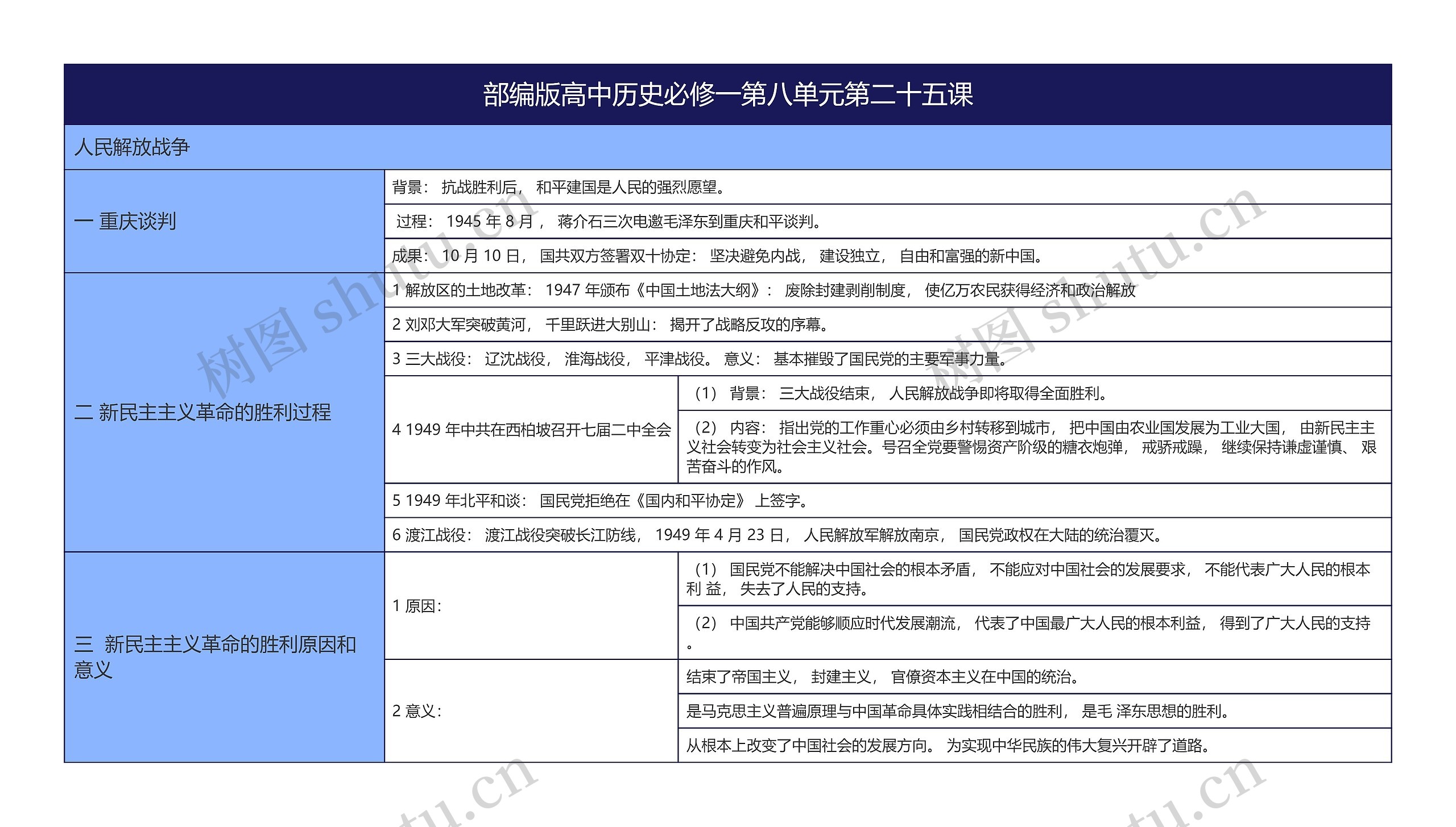
人民解放战争
背景: 抗战胜利后, 和平建国是人民的强烈愿望。
过程: 1945 年 8 月 , 蒋介石三次电邀毛泽东到重庆和平谈判。
成果: 10 月 10 日, 国共双方签署双十协定: 坚决避免内战, 建设独立, 自由和富强的新中国。
1 解放区的土地改革: 1947 年颁布《中国土地法大纲》: 废除封建剥削制度, 使亿万农民获得经济和政治解放
2 刘邓大军突破黄河, 千里跃进大别山: 揭开了战略反攻的序幕。
3 三大战役: 辽沈战役, 淮海战役, 平津战役。 意义: 基本摧毁了国民党的主要军事力量。
4 1949 年中共在西柏坡召开七届二中全会
(1) 背景: 三大战役结束, 人民解放战争即将取得全面胜利。
(2) 内容: 指出党的工作重心必须由乡村转移到城市, 把中国由农业国发展为工业大国, 由新民主主义社会转变为社会主义社会。号召全党要警惕资产阶级的糖衣炮弹, 戒骄戒躁, 继续保持谦虚谨慎、 艰苦奋斗的作风。
5 1949 年北平和谈: 国民党拒绝在《国内和平协定》 上签字。
6 渡江战役: 渡江战役突破长江防线, 1949 年 4 月 23 日, 人民解放军解放南京, 国民党政权在大陆的统治覆灭。
1 原因:
(1) 国民党不能解决中国社会的根本矛盾, 不能应对中国社会的发展要求, 不能代表广大人民的根本利 益, 失去了人民的支持。
(2) 中国共产党能够顺应时代发展潮流, 代表了中国最广大人民的根本利益, 得到了广大人民的支持。
2 意义:
结束了帝国主义, 封建主义, 官僚资本主义在中国的统治。
是马克思主义普遍原理与中国革命具体实践相结合的胜利, 是毛 泽东思想的胜利。
从根本上改变了中国社会的发展方向。 为实现中华民族的伟大复兴开辟了道路。

树图思维导图提供 部编版高中历史必修一第十单元第二十九课 在线思维导图免费制作,点击“编辑”按钮,可对 部编版高中历史必修一第十单元第二十九课 进行在线思维导图编辑,本思维导图属于思维导图模板主题,文件编号是:e4b52776944df2e22b753f1f74c1c102

树图思维导图提供 部编版高中历史必修一第十单元第二十八课 在线思维导图免费制作,点击“编辑”按钮,可对 部编版高中历史必修一第十单元第二十八课 进行在线思维导图编辑,本思维导图属于思维导图模板主题,文件编号是:9bd721c5b2adaa9f8c547698777f1e62