
大学物理热学波动学光学知识点思维导图
树图思维导图提供 大学物理热学波动学光学知识点 在线思维导图免费制作,点击“编辑”按钮,可对 大学物理热学波动学光学知识点 进行在线思维导图编辑,本思维导图属于思维导图模板主题,文件编号是:cc81c9e1657b6274a143f2f32eb4b7fa
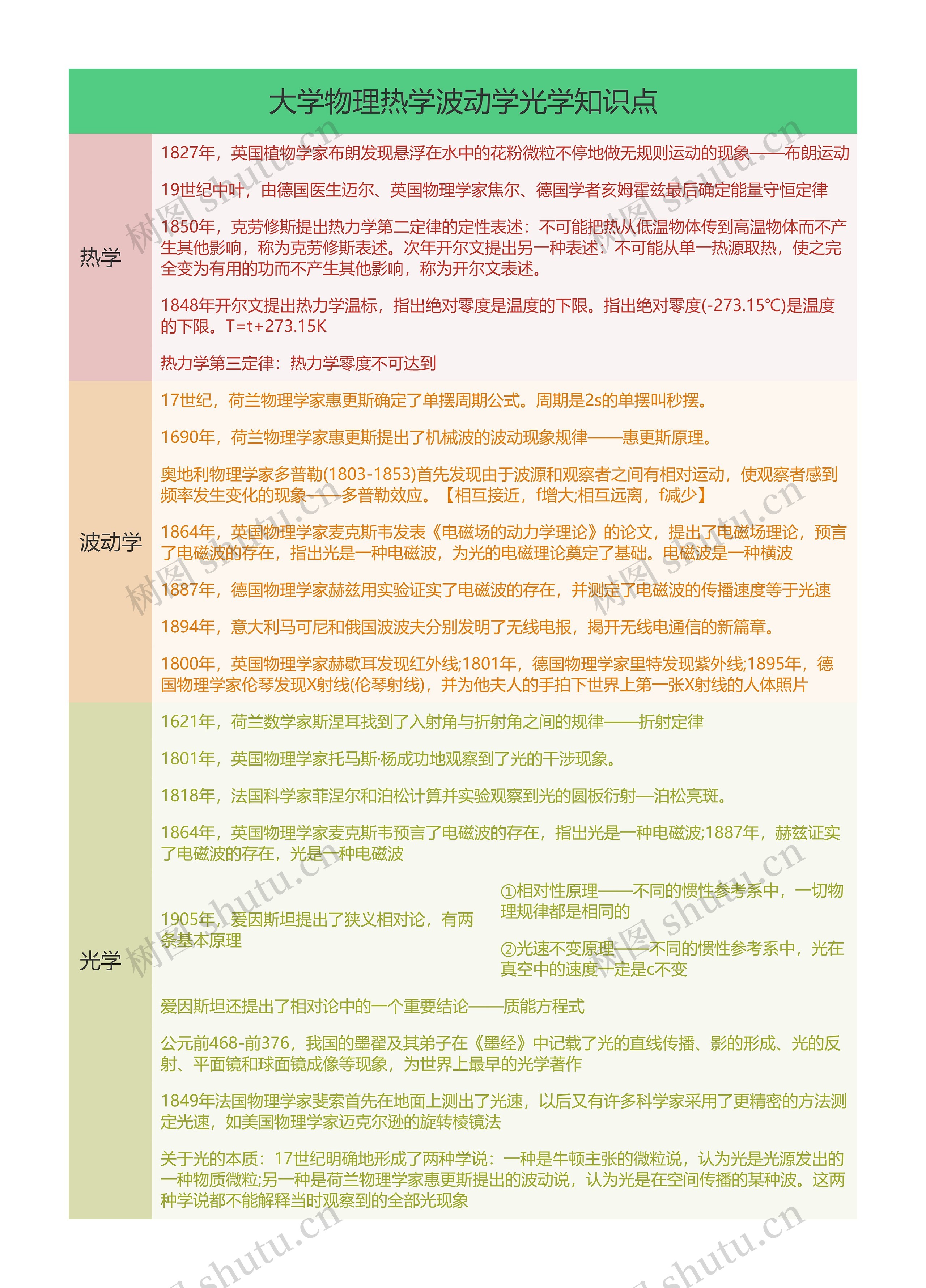
大学物理热学波动学光学知识点思维导图模板大纲
1827年,英国植物学家布朗发现悬浮在水中的花粉微粒不停地做无规则运动的现象——布朗运动
19世纪中叶,由德国医生迈尔、英国物理学家焦尔、德国学者亥姆霍兹最后确定能量守恒定律
1850年,克劳修斯提出热力学第二定律的定性表述:不可能把热从低温物体传到高温物体而不产生其他影响,称为克劳修斯表述。次年开尔文提出另一种表述:不可能从单一热源取热,使之完全变为有用的功而不产生其他影响,称为开尔文表述。
1848年开尔文提出热力学温标,指出绝对零度是温度的下限。指出绝对零度(-273.15℃)是温度的下限。T=t+273.15K
热力学第三定律:热力学零度不可达到
17世纪,荷兰物理学家惠更斯确定了单摆周期公式。周期是2s的单摆叫秒摆。
1690年,荷兰物理学家惠更斯提出了机械波的波动现象规律——惠更斯原理。
奥地利物理学家多普勒(1803-1853)首先发现由于波源和观察者之间有相对运动,使观察者感到频率发生变化的现象——多普勒效应。【相互接近,f增大;相互远离,f减少】
1864年,英国物理学家麦克斯韦发表《电磁场的动力学理论》的论文,提出了电磁场理论,预言了电磁波的存在,指出光是一种电磁波,为光的电磁理论奠定了基础。电磁波是一种横波
1887年,德国物理学家赫兹用实验证实了电磁波的存在,并测定了电磁波的传播速度等于光速
1894年,意大利马可尼和俄国波波夫分别发明了无线电报,揭开无线电通信的新篇章。
1800年,英国物理学家赫歇耳发现红外线;1801年,德国物理学家里特发现紫外线;1895年,德国物理学家伦琴发现X射线(伦琴射线),并为他夫人的手拍下世界上第一张X射线的人体照片
1621年,荷兰数学家斯涅耳找到了入射角与折射角之间的规律——折射定律
1801年,英国物理学家托马斯·杨成功地观察到了光的干涉现象。
1818年,法国科学家菲涅尔和泊松计算并实验观察到光的圆板衍射—泊松亮斑。
1864年,英国物理学家麦克斯韦预言了电磁波的存在,指出光是一种电磁波;1887年,赫兹证实了电磁波的存在,光是一种电磁波
1905年,爱因斯坦提出了狭义相对论,有两条基本原理
①相对性原理——不同的惯性参考系中,一切物理规律都是相同的
②光速不变原理——不同的惯性参考系中,光在真空中的速度一定是c不变
爱因斯坦还提出了相对论中的一个重要结论——质能方程式
公元前468-前376,我国的墨翟及其弟子在《墨经》中记载了光的直线传播、影的形成、光的反射、平面镜和球面镜成像等现象,为世界上最早的光学著作
1849年法国物理学家斐索首先在地面上测出了光速,以后又有许多科学家采用了更精密的方法测定光速,如美国物理学家迈克尔逊的旋转棱镜法
关于光的本质:17世纪明确地形成了两种学说:一种是牛顿主张的微粒说,认为光是光源发出的一种物质微粒;另一种是荷兰物理学家惠更斯提出的波动说,认为光是在空间传播的某种波。这两种学说都不能解释当时观察到的全部光现象


树图思维导图提供 一、研究内容 在线思维导图免费制作,点击“编辑”按钮,可对 一、研究内容 进行在线思维导图编辑,本思维导图属于思维导图模板主题,文件编号是:4f21797dd3e8b08f1951dfc24e7be94f


树图思维导图提供 广播电视奖项及评奖标准 在线思维导图免费制作,点击“编辑”按钮,可对 广播电视奖项及评奖标准 进行在线思维导图编辑,本思维导图属于思维导图模板主题,文件编号是:a4210651fa3a78355ac9f5101bb2c616