
本章节主要讲述了北魏政治和北方民族大融合的知识点,主要内容包括淝水之战和北魏孝文帝改革以及北方地区的民族交融等
树图思维导图提供 七年级历史上册北魏政治和北方民族大融合思维导图 在线思维导图免费制作,点击“编辑”按钮,可对 七年级历史上册北魏政治和北方民族大融合思维导图 进行在线思维导图编辑,本思维导图属于思维导图模板主题,文件编号是:b31c832f6dcdde63d9f7c4ac168f96a6
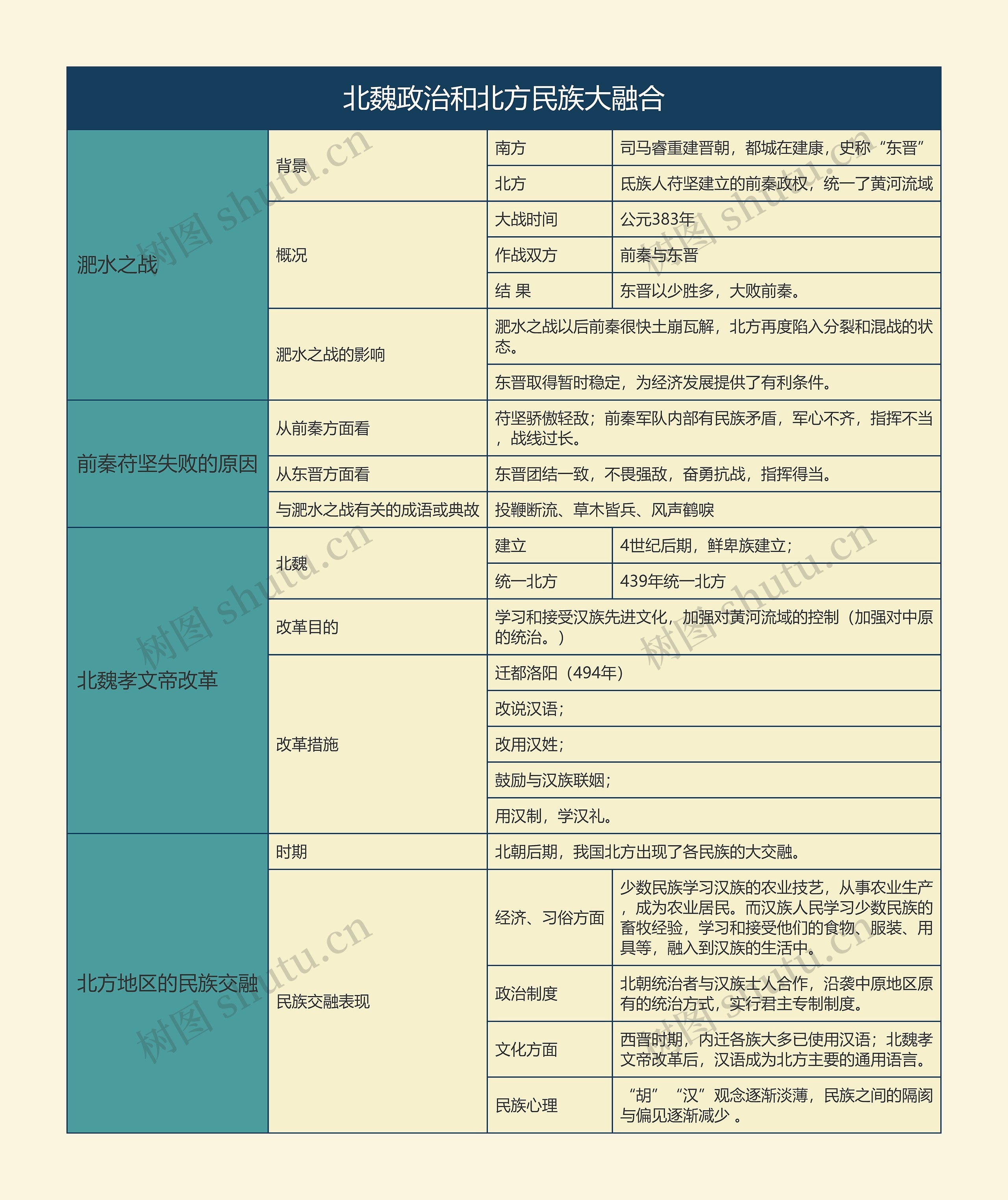
北魏政治和北方民族大融合思维导图模板大纲
背景
南方
司马睿重建晋朝,都城在建康,史称“东晋”
北方
氐族人苻坚建立的前秦政权,统一了黄河流域
概况
大战时间
公元383年
作战双方
前秦与东晋
结 果
东晋以少胜多,大败前秦。
淝水之战的影响
淝水之战以后前秦很快土崩瓦解,北方再度陷入分裂和混战的状态。
东晋取得暂时稳定,为经济发展提供了有利条件。
从前秦方面看
苻坚骄傲轻敌;前秦军队内部有民族矛盾,军心不齐,指挥不当,战线过长。
从东晋方面看
东晋团结一致,不畏强敌,奋勇抗战,指挥得当。
与淝水之战有关的成语或典故
投鞭断流、草木皆兵、风声鹤唳
北魏
建立
4世纪后期,鲜卑族建立;
统一北方
439年统一北方
改革目的
学习和接受汉族先进文化,加强对黄河流域的控制(加强对中原的统治。)
改革措施
迁都洛阳(494年)
改说汉语;
改用汉姓;
鼓励与汉族联姻;
用汉制,学汉礼。
时期
北朝后期,我国北方出现了各民族的大交融。
民族交融表现
经济、习俗方面
少数民族学习汉族的农业技艺,从事农业生产,成为农业居民。而汉族人民学习少数民族的畜牧经验,学习和接受他们的食物、服装、用具等,融入到汉族的生活中。
政治制度
北朝统治者与汉族士人合作,沿袭中原地区原有的统治方式,实行君主专制制度。
文化方面
西晋时期,内迁各族大多已使用汉语;北魏孝文帝改革后,汉语成为北方主要的通用语言。
民族心理
“胡”“汉”观念逐渐淡薄,民族之间的隔阂与偏见逐渐减少 。


树图思维导图提供 904名中国成年人第三磨牙相关知识、态度、行为和病史的横断面调查 在线思维导图免费制作,点击“编辑”按钮,可对 904名中国成年人第三磨牙相关知识、态度、行为和病史的横断面调查 进行在线思维导图编辑,本思维导图属于思维导图模板主题,文件编号是:10b9a8a2dd2fb4593f8130ef16c320fc


树图思维导图提供 北京鲁迅博物馆 在线思维导图免费制作,点击“编辑”按钮,可对 北京鲁迅博物馆 进行在线思维导图编辑,本思维导图属于思维导图模板主题,文件编号是:46dd5fb39ac0566fc4fa2033f0feb486