
本章节讲述了冷战后的世界格局的知识点,主要内容包括霸权主义与地区冲突和建立国际新秩序的努力等
树图思维导图提供 九年级历史下册冷战后的世界格局思维导图 在线思维导图免费制作,点击“编辑”按钮,可对 九年级历史下册冷战后的世界格局思维导图 进行在线思维导图编辑,本思维导图属于思维导图模板主题,文件编号是:0e37d58f41b3f9e59c9568eb9830f003
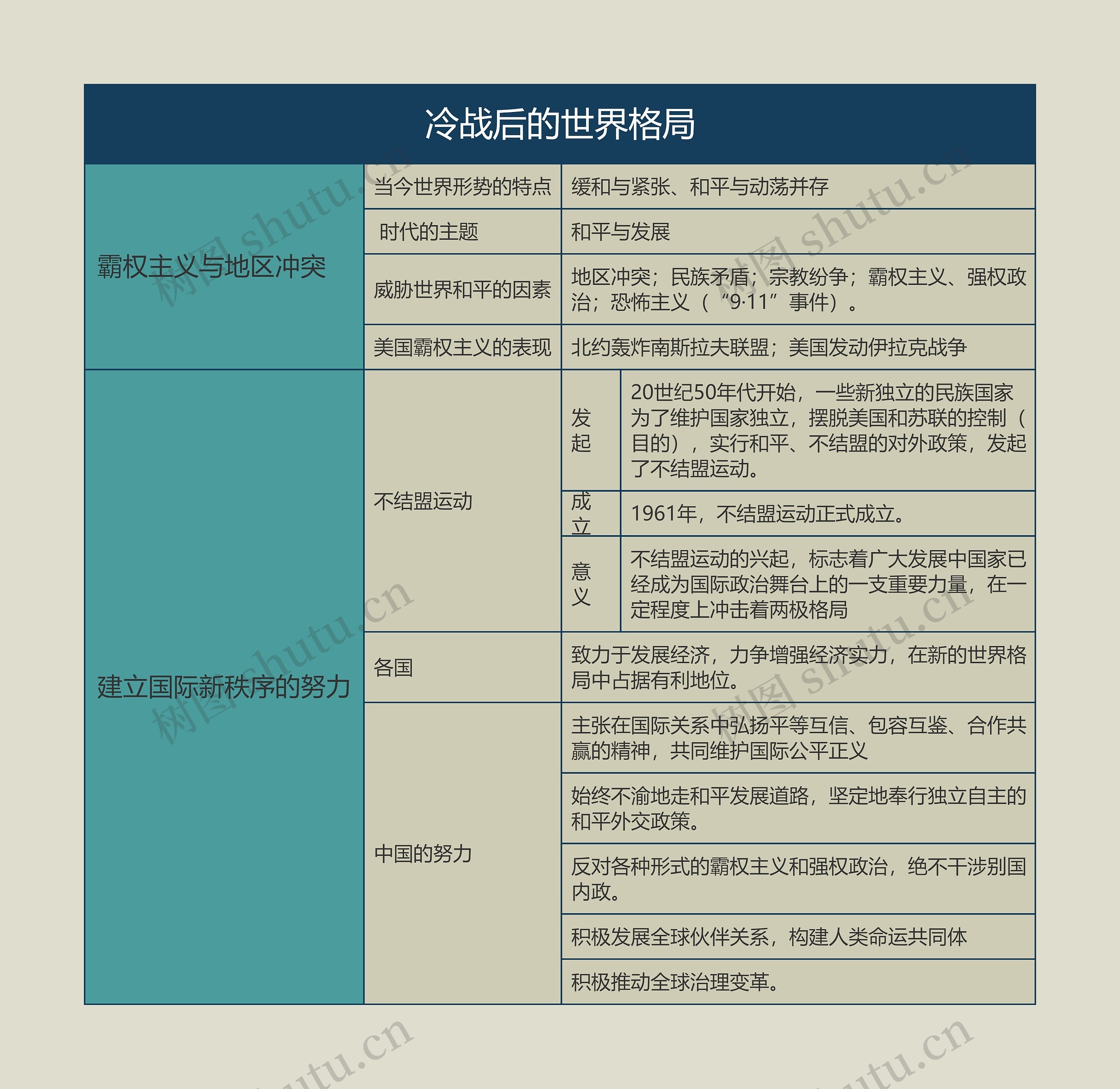
冷战后的世界格局思维导图模板大纲
当今世界形势的特点
缓和与紧张、和平与动荡并存
时代的主题
和平与发展
威胁世界和平的因素
地区冲突;民族矛盾;宗教纷争;霸权主义、强权政治;恐怖主义(“9·11”事件)。
美国霸权主义的表现
北约轰炸南斯拉夫联盟;美国发动伊拉克战争
不结盟运动
发起
20世纪50年代开始,一些新独立的民族国家为了维护国家独立,摆脱美国和苏联的控制(目的),实行和平、不结盟的对外政策,发起了不结盟运动。
成立
1961年,不结盟运动正式成立。
意义
不结盟运动的兴起,标志着广大发展中国家已经成为国际政治舞台上的一支重要力量,在一定程度上冲击着两极格局
各国
致力于发展经济,力争增强经济实力,在新的世界格局中占据有利地位。
中国的努力
主张在国际关系中弘扬平等互信、包容互鉴、合作共赢的精神,共同维护国际公平正义
始终不渝地走和平发展道路,坚定地奉行独立自主的和平外交政策。
反对各种形式的霸权主义和强权政治,绝不干涉别国内政。
积极发展全球伙伴关系,构建人类命运共同体
积极推动全球治理变革。


树图思维导图提供 904名中国成年人第三磨牙相关知识、态度、行为和病史的横断面调查 在线思维导图免费制作,点击“编辑”按钮,可对 904名中国成年人第三磨牙相关知识、态度、行为和病史的横断面调查 进行在线思维导图编辑,本思维导图属于思维导图模板主题,文件编号是:10b9a8a2dd2fb4593f8130ef16c320fc


树图思维导图提供 9.战斗的基督教 在线思维导图免费制作,点击“编辑”按钮,可对 9.战斗的基督教 进行在线思维导图编辑,本思维导图属于思维导图模板主题,文件编号是:33d168acd0cd9f767f809c7a5df86e3a