
保洁员年度工作计划的主要内容
树图思维导图提供 保洁员年度工作计划 在线思维导图免费制作,点击“编辑”按钮,可对 保洁员年度工作计划 进行在线思维导图编辑,本思维导图属于思维导图模板主题,文件编号是:c17df8c8a57d4dbd6d200fc17c63aae6
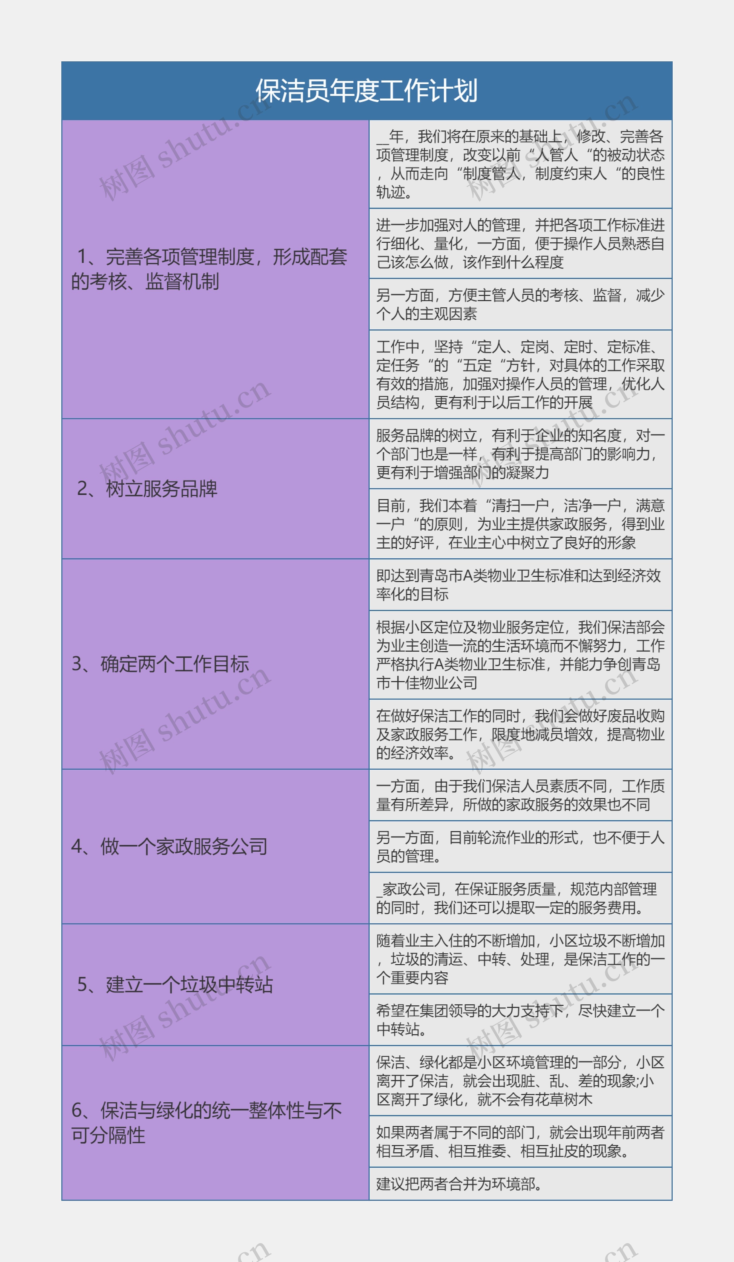
保洁员年度工作计划思维导图模板大纲
__年,我们将在原来的基础上,修改、完善各项管理制度,改变以前“人管人“的被动状态,从而走向“制度管人,制度约束人“的良性轨迹。
进一步加强对人的管理,并把各项工作标准进行细化、量化,一方面,便于操作人员熟悉自己该怎么做,该作到什么程度
另一方面,方便主管人员的考核、监督,减少个人的主观因素
工作中,坚持“定人、定岗、定时、定标准、定任务“的“五定“方针,对具体的工作采取有效的措施,加强对操作人员的管理,优化人员结构,更有利于以后工作的开展
服务品牌的树立,有利于企业的知名度,对一个部门也是一样,有利于提高部门的影响力,更有利于增强部门的凝聚力
目前,我们本着“清扫一户,洁净一户,满意一户“的原则,为业主提供家政服务,得到业主的好评,在业主心中树立了良好的形象
即达到青岛市A类物业卫生标准和达到经济效率化的目标
根据小区定位及物业服务定位,我们保洁部会为业主创造一流的生活环境而不懈努力,工作严格执行A类物业卫生标准,并能力争创青岛市十佳物业公司
在做好保洁工作的同时,我们会做好废品收购及家政服务工作,限度地减员增效,提高物业的经济效率。
一方面,由于我们保洁人员素质不同,工作质量有所差异,所做的家政服务的效果也不同
另一方面,目前轮流作业的形式,也不便于人员的管理。
_家政公司,在保证服务质量,规范内部管理的同时,我们还可以提取一定的服务费用。
随着业主入住的不断增加,小区垃圾不断增加,垃圾的清运、中转、处理,是保洁工作的一个重要内容
希望在集团领导的大力支持下,尽快建立一个中转站。
保洁、绿化都是小区环境管理的一部分,小区离开了保洁,就会出现脏、乱、差的现象;小区离开了绿化,就不会有花草树木
如果两者属于不同的部门,就会出现年前两者相互矛盾、相互推委、相互扯皮的现象。
建议把两者合并为环境部。


树图思维导图提供 实体门店工作流程标准化导图 在线思维导图免费制作,点击“编辑”按钮,可对 实体门店工作流程标准化导图 进行在线思维导图编辑,本思维导图属于思维导图模板主题,文件编号是:1a305a94ffb852ebf3c1ddc1da6184b7


树图思维导图提供 工作周报模板 在线思维导图免费制作,点击“编辑”按钮,可对 工作周报模板 进行在线思维导图编辑,本思维导图属于思维导图模板主题,文件编号是:e9ac5e1c09fc2b4b5ee1be2898926b32