
九年级上《道德与法治》第二单元第三课追求民主价值知识点总结。
树图思维导图提供 九上《道德与法治》第三课追求民主价值树形表格 在线思维导图免费制作,点击“编辑”按钮,可对 九上《道德与法治》第三课追求民主价值树形表格 进行在线思维导图编辑,本思维导图属于思维导图模板主题,文件编号是:58bd1a959f1fa46de7702f4b6169d4fd
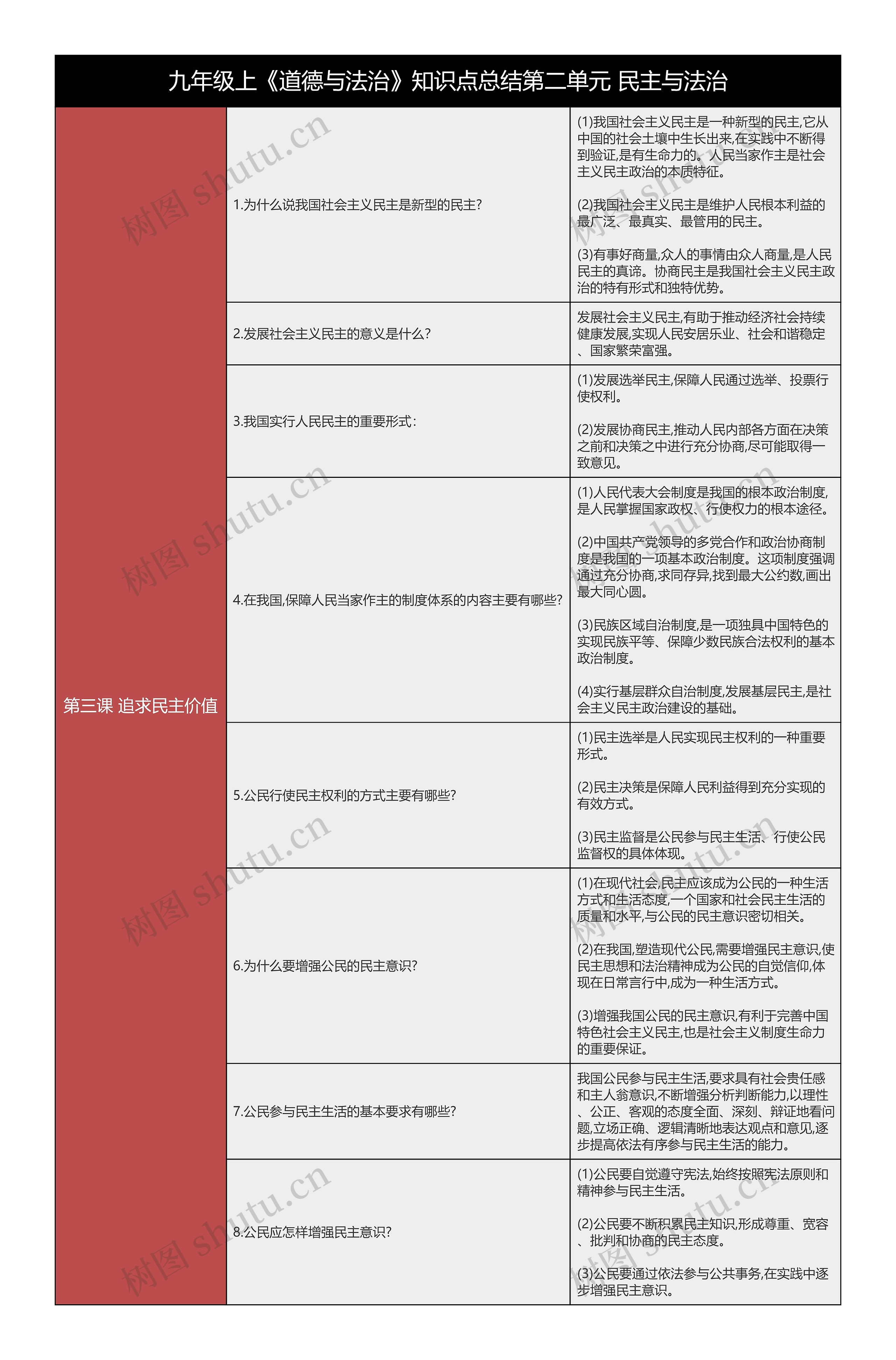
九年级上《道德与法治》知识点总结第二单元 民主与法治思维导图模板大纲
1.为什么说我国社会主义民主是新型的民主?
(1)我国社会主义民主是一种新型的民主,它从中国的社会土壤中生长出来,在实践中不断得到验证,是有生命力的。人民当家作主是社会主义民主政治的本质特征。 (2)我国社会主义民主是维护人民根本利益的最广泛、最真实、最管用的民主。 (3)有事好商量,众人的事情由众人商量,是人民民主的真谛。协商民主是我国社会主义民主政治的特有形式和独特优势。
2.发展社会主义民主的意义是什么?
发展社会主义民主,有助于推动经济社会持续健康发展,实现人民安居乐业、社会和谐稳定、国家繁荣富强。
3.我国实行人民民主的重要形式:
(1)发展选举民主,保障人民通过选举、投票行使权利。 (2)发展协商民主,推动人民内部各方面在决策之前和决策之中进行充分协商,尽可能取得一致意见。
4.在我国,保障人民当家作主的制度体系的内容主要有哪些?
(1)人民代表大会制度是我国的根本政治制度,是人民掌握国家政权、行使权力的根本途径。 (2)中国共产党领导的多党合作和政治协商制度是我国的一项基本政治制度。这项制度强调通过充分协商,求同存异,找到最大公约数,画出最大同心圆。 (3)民族区域自治制度,是一项独具中国特色的实现民族平等、保障少数民族合法权利的基本政治制度。 (4)实行基层群众自治制度,发展基层民主,是社会主义民主政治建设的基础。
5.公民行使民主权利的方式主要有哪些?
(1)民主选举是人民实现民主权利的一种重要形式。 (2)民主决策是保障人民利益得到充分实现的有效方式。 (3)民主监督是公民参与民主生活、行使公民监督权的具体体现。
6.为什么要增强公民的民主意识?
(1)在现代社会,民主应该成为公民的一种生活方式和生活态度,一个国家和社会民主生活的质量和水平,与公民的民主意识密切相关。 (2)在我国,塑造现代公民,需要增强民主意识,使民主思想和法治精神成为公民的自觉信仰,体现在日常言行中,成为一种生活方式。 (3)增强我国公民的民主意识,有利于完善中国特色社会主义民主,也是社会主义制度生命力的重要保证。
7.公民参与民主生活的基本要求有哪些?
我国公民参与民主生活,要求具有社会贵任感和主人翁意识,不断增强分析判断能力,以理性、公正、客观的态度全面、深刻、辩证地看问题,立场正确、逻辑清晰地表达观点和意见,逐步提高依法有序参与民主生活的能力。
8.公民应怎样增强民主意识?
(1)公民要自觉遵守宪法,始终按照宪法原则和精神参与民主生活。 (2)公民要不断积累民主知识,形成尊重、宽容、批判和协商的民主态度。 (3)公民要通过依法参与公共事务,在实践中逐步增强民主意识。


树图思维导图提供 九年级上册道德与法治 共圆中国梦1 在线思维导图免费制作,点击“编辑”按钮,可对 九年级上册道德与法治 共圆中国梦1 进行在线思维导图编辑,本思维导图属于思维导图模板主题,文件编号是:b91d230d78336fadfa9a59bfa5a4f6c7


树图思维导图提供 九年级上册道德与法治 共圆中国梦2 在线思维导图免费制作,点击“编辑”按钮,可对 九年级上册道德与法治 共圆中国梦2 进行在线思维导图编辑,本思维导图属于思维导图模板主题,文件编号是:00579cf01adb3b23eff785f6e1f1bc12