
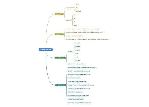
工商管理中有关生产控制的思维导图,包括生产作业计划的编制、生产控制的方式、库存管理成本
树图思维导图提供 工商管理之生产控制思维导图 在线思维导图免费制作,点击“编辑”按钮,可对 工商管理之生产控制思维导图 进行在线思维导图编辑,本思维导图属于思维导图模板主题,文件编号是:31e013202120e744733cd02d18302ba9
工商管理之生产控制思维导图思维导图模板大纲
(1)事后控制方式
属于反馈控制
根据本期生产结果与期初所制订的计划相比较,找出差距,提出措施,在下一期的生产活动中实施控制的一种方式
(2)事中控制方式
通过对作业现场获取信息,实时地进行作业核算,并把结果与作业计划有关指标进行对比分析
(3)事前控制方式
属于前馈控制
在本期生产活动展开前,根据上期生产的实际成果及对影响本期生产的各种因素所作的预测,制订出各种控制方案(控制设想)
在生产活动展开之前就进行针对有关因素的可能变化而调整“输入参数”实行调节控制的一种方式
(1)在制品定额法
也叫连锁计算法
适合大批大量生产类型企业的生产作业计划编制,运用预先制定的在制品定额
按照工艺反顺序计算方法,调整车间的投入和产出数量,顺次确定各车间的生产任务
公式
①本车间出产量=后续车间投入量+本车间半成品外售量+本车间期末库存半成品定额-本车间期初预计库存半成品结存量
②本车间投入量=本车间出产量+本车间计划允许废品及损耗量+本车间期末在制品定额-本车间期初在制品预计结存量
(2)提前期法
定义
又称“累计编号法”,适用于成批生产类型企业的生产作业计划编制,是成批生产作业重要的期量标准之一
公式
①本车间投入提前期=本车间出产提前期+本车间生产周期
②本车间出产提前期=后车间投入提前期+保险期
③提前量=提前期*平均日产量
(3)生产周期法
适合单件小批生产类型企业的生产作业计划编制
①仓储成本
维持库存物料本身所需花费
存储成本
搬运和盘点成本
保险和税收
库存物料由于变质、陈旧、损坏、丢失等造成损失及购置库存物料所占用资金的利息
②订货成本
每次订购物料所需联系、谈判、运输、检验等费用
③机会成本
由于库存不够带来的缺货损失
物料本身占用一定资金, 企业会失去将这部分资金改作他用的机会,由此给企业造成损失

树图思维导图提供 分销渠道模式思维导图 在线思维导图免费制作,点击“编辑”按钮,可对 分销渠道模式思维导图 进行在线思维导图编辑,本思维导图属于思维导图模板主题,文件编号是:629d77837cc1655dce2331f1d40b1804

树图思维导图提供 效果评价思维导图 在线思维导图免费制作,点击“编辑”按钮,可对 效果评价思维导图 进行在线思维导图编辑,本思维导图属于思维导图模板主题,文件编号是:42f9d9097bdc55f5e099e74dfeb99be6