
有关大学经济法基础消费者法知识总结。
树图思维导图提供 大学经济法基础消费者法知识总结树形表格 在线思维导图免费制作,点击“编辑”按钮,可对 大学经济法基础消费者法知识总结树形表格 进行在线思维导图编辑,本思维导图属于思维导图模板主题,文件编号是:5e441a167e3bb543f5cd036b36f1805e
经济法基础思维导图模板大纲
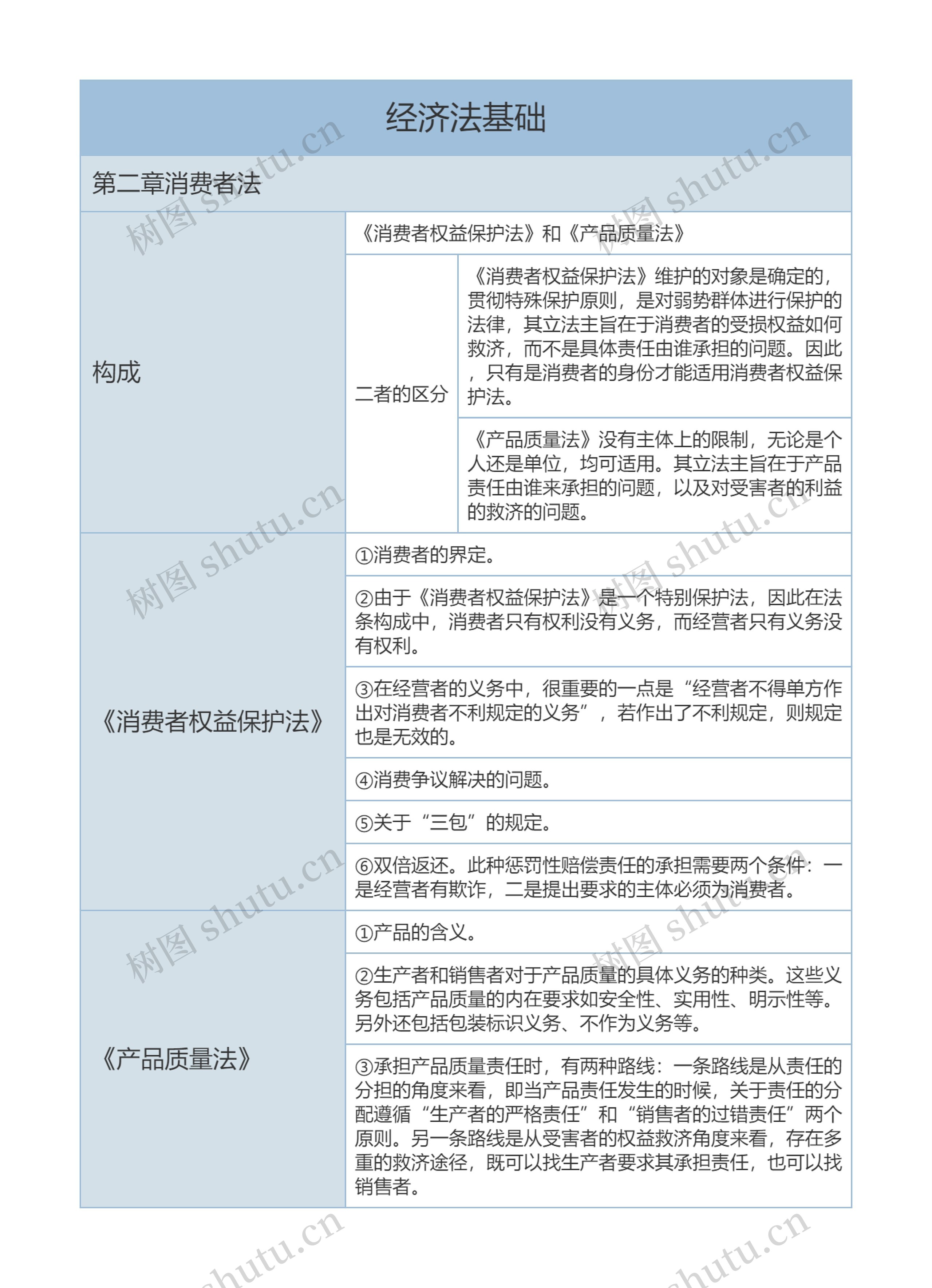
第二章消费者法
《消费者权益保护法》和《产品质量法》
二者的区分
《消费者权益保护法》维护的对象是确定的,贯彻特殊保护原则,是对弱势群体进行保护的法律,其立法主旨在于消费者的受损权益如何救济,而不是具体责任由谁承担的问题。因此,只有是消费者的身份才能适用消费者权益保护法。
《产品质量法》没有主体上的限制,无论是个人还是单位,均可适用。其立法主旨在于产品责任由谁来承担的问题,以及对受害者的利益的救济的问题。
①消费者的界定。
②由于《消费者权益保护法》是一个特别保护法,因此在法条构成中,消费者只有权利没有义务,而经营者只有义务没有权利。
③在经营者的义务中,很重要的一点是“经营者不得单方作出对消费者不利规定的义务”,若作出了不利规定,则规定也是无效的。
④消费争议解决的问题。
⑤关于“三包”的规定。
⑥双倍返还。此种惩罚性赔偿责任的承担需要两个条件:一是经营者有欺诈,二是提出要求的主体必须为消费者。
①产品的含义。
②生产者和销售者对于产品质量的具体义务的种类。这些义务包括产品质量的内在要求如安全性、实用性、明示性等。另外还包括包装标识义务、不作为义务等。
③承担产品质量责任时,有两种路线:一条路线是从责任的分担的角度来看,即当产品责任发生的时候,关于责任的分配遵循“生产者的严格责任”和“销售者的过错责任”两个原则。另一条路线是从受害者的权益救济角度来看,存在多重的救济途径,既可以找生产者要求其承担责任,也可以找销售者。


树图思维导图提供 经济法基础物权和债权知识总结树形表格 在线思维导图免费制作,点击“编辑”按钮,可对 经济法基础物权和债权知识总结树形表格 进行在线思维导图编辑,本思维导图属于思维导图模板主题,文件编号是:54674e32d5ba7111fbbd1533bb988082


树图思维导图提供 大学经济法概述经济法主体树形表格 在线思维导图免费制作,点击“编辑”按钮,可对 大学经济法概述经济法主体树形表格 进行在线思维导图编辑,本思维导图属于思维导图模板主题,文件编号是:d8d9dc59c6aae368f226af7d46865fa0