
有关小学五年级上册语文第7课《什么比猎豹的速度更快》课文解析。
树图思维导图提供 五年级上册语文第7课《什么比猎豹的速度更快》课文解析树形表格 在线思维导图免费制作,点击“编辑”按钮,可对 五年级上册语文第7课《什么比猎豹的速度更快》课文解析树形表格 进行在线思维导图编辑,本思维导图属于思维导图模板主题,文件编号是:6af0d92c738212aba973062f139e2dde
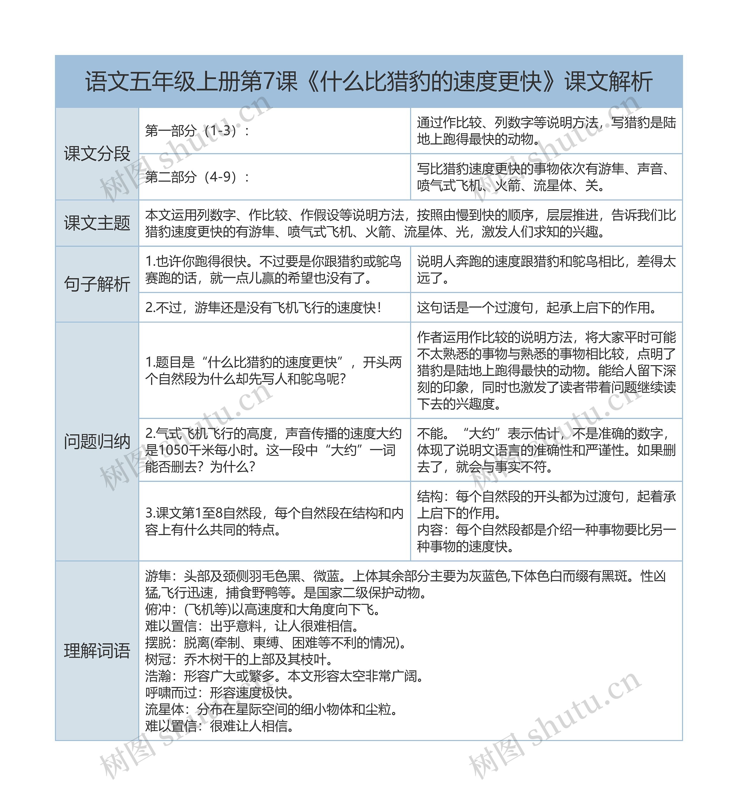
语文五年级上册第7课《什么比猎豹的速度更快》课文解析思维导图模板大纲
第一部分(1-3):
通过作比较、列数字等说明方法,写猎豹是陆地上跑得最快的动物。
第二部分(4-9):
写比猎豹速度更快的事物依次有游隼、声音、喷气式飞机、火箭、流星体、关。
本文运用列数字、作比较、作假设等说明方法,按照由慢到快的顺序,层层推进,告诉我们比猎豹速度更快的有游隼、喷气式飞机、火箭、流星体、光,激发人们求知的兴趣。
1.也许你跑得很快。不过要是你跟猎豹或鸵鸟赛跑的话,就一点儿赢的希望也没有了。
说明人奔跑的速度跟猎豹和鸵鸟相比,差得太远了。
2.不过,游隼还是没有飞机飞行的速度快!
这句话是一个过渡句,起承上启下的作用。
1.题目是“什么比猎豹的速度更快”,开头两个自然段为什么却先写人和鸵鸟呢?
作者运用作比较的说明方法,将大家平时可能不太熟悉的事物与熟悉的事物相比较,点明了猎豹是陆地上跑得最快的动物。能给人留下深刻的印象,同时也激发了读者带着问题继续读下去的兴趣度。
2.气式飞机飞行的高度,声音传播的速度大约是1050千米每小时。这一段中“大约”一词能否删去?为什么?
不能。“大约”表示估计,不是准确的数字,体现了说明文语言的准确性和严谨性。如果删去了,就会与事实不符。
3.课文第1至8自然段,每个自然段在结构和内容上有什么共同的特点。
结构:每个自然段的开头都为过渡句,起着承上启下的作用。 内容:每个自然段都是介绍一种事物要比另一种事物的速度快。
游隼:头部及颈侧羽毛色黑、微蓝。上体其余部分主要为灰蓝色,下体色白而缀有黑斑。性凶猛,飞行迅速,捕食野鸭等。是国家二级保护动物。 俯冲:(飞机等)以高速度和大角度向下飞。 难以置信:出乎意料,让人很难相信。 摆脱:脱离(牵制、東缚、困难等不利的情况)。 树冠:乔木树干的上部及其枝叶。 浩瀚:形容广大或繁多。本文形容太空非常广阔。 呼啸而过:形容速度极快。 流星体:分布在星际空间的细小物体和尘粒。 难以置信:很难让人相信。


树图思维导图提供 语文五年级上册第27课《我的“长生果”》课文解析树形表格 在线思维导图免费制作,点击“编辑”按钮,可对 语文五年级上册第27课《我的“长生果”》课文解析树形表格 进行在线思维导图编辑,本思维导图属于思维导图模板主题,文件编号是:8389ed69d6966b2b8d264ce29d07dec2


树图思维导图提供 语文五年级上册第26课《忆读书》课文解析树形表格 在线思维导图免费制作,点击“编辑”按钮,可对 语文五年级上册第26课《忆读书》课文解析树形表格 进行在线思维导图编辑,本思维导图属于思维导图模板主题,文件编号是:1ca20099c6b3855ca8d99404379f302d