
本章节讲述了第一次世界大战的知识点,主要内容包括第一次世界大战和第一次世界大战的爆发原因和进程等
树图思维导图提供 九年级历史下册第一次世界大战思维导图 在线思维导图免费制作,点击“编辑”按钮,可对 九年级历史下册第一次世界大战思维导图 进行在线思维导图编辑,本思维导图属于思维导图模板主题,文件编号是:3091c8a7da81e9efc5aa1a0db3bcb03f
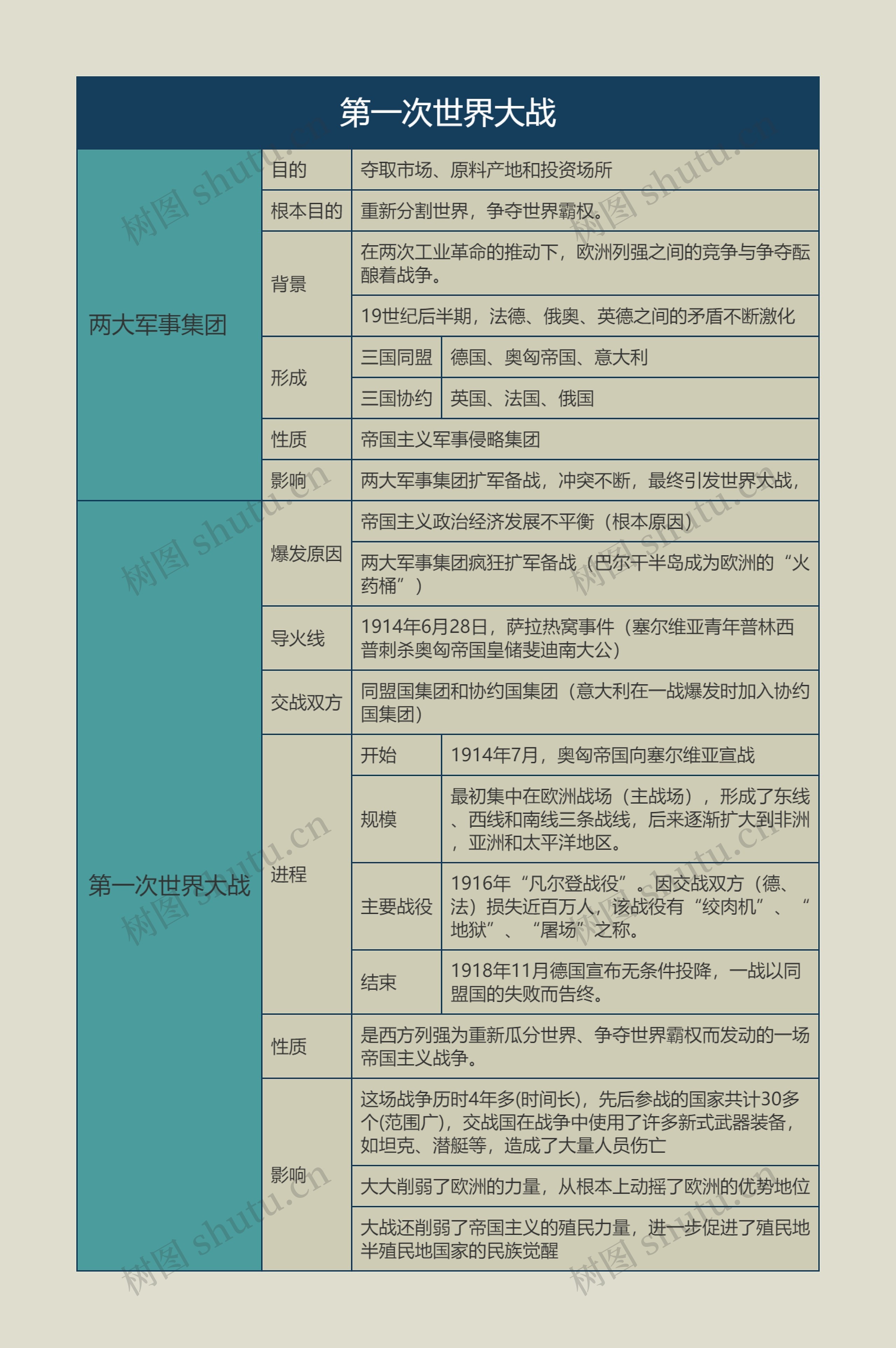
第一次世界大战思维导图模板大纲
目的
夺取市场、原料产地和投资场所
根本目的
重新分割世界,争夺世界霸权。
背景
在两次工业革命的推动下,欧洲列强之间的竞争与争夺酝酿着战争。
19世纪后半期,法德、俄奥、英德之间的矛盾不断激化
形成
三国同盟
德国、奥匈帝国、意大利
三国协约
英国、法国、俄国
性质
帝国主义军事侵略集团
影响
两大军事集团扩军备战,冲突不断,最终引发世界大战,
爆发原因
帝国主义政治经济发展不平衡(根本原因)
两大军事集团疯狂扩军备战(巴尔干半岛成为欧洲的“火药桶”)
导火线
1914年6月28日,萨拉热窝事件(塞尔维亚青年普林西普刺杀奥匈帝国皇储斐迪南大公)
交战双方
同盟国集团和协约国集团(意大利在一战爆发时加入协约国集团)
进程
开始
1914年7月,奥匈帝国向塞尔维亚宣战
规模
最初集中在欧洲战场(主战场),形成了东线、西线和南线三条战线,后来逐渐扩大到非洲,亚洲和太平洋地区。
主要战役
1916年“凡尔登战役”。因交战双方(德、法)损失近百万人,该战役有“绞肉机”、“地狱”、“屠场”之称。
结束
1918年11月德国宣布无条件投降,一战以同盟国的失败而告终。
性质
是西方列强为重新瓜分世界、争夺世界霸权而发动的一场帝国主义战争。
影响
这场战争历时4年多(时间长),先后参战的国家共计30多个(范围广),交战国在战争中使用了许多新式武器装备,如坦克、潜艇等,造成了大量人员伤亡
大大削弱了欧洲的力量,从根本上动摇了欧洲的优势地位
大战还削弱了帝国主义的殖民力量,进一步促进了殖民地半殖民地国家的民族觉醒


树图思维导图提供 北京鲁迅博物馆 在线思维导图免费制作,点击“编辑”按钮,可对 北京鲁迅博物馆 进行在线思维导图编辑,本思维导图属于思维导图模板主题,文件编号是:46dd5fb39ac0566fc4fa2033f0feb486


树图思维导图提供 如何从大历史观学习中国历史 在线思维导图免费制作,点击“编辑”按钮,可对 如何从大历史观学习中国历史 进行在线思维导图编辑,本思维导图属于思维导图模板主题,文件编号是:5a22832470b2860422e8670dd763724d