
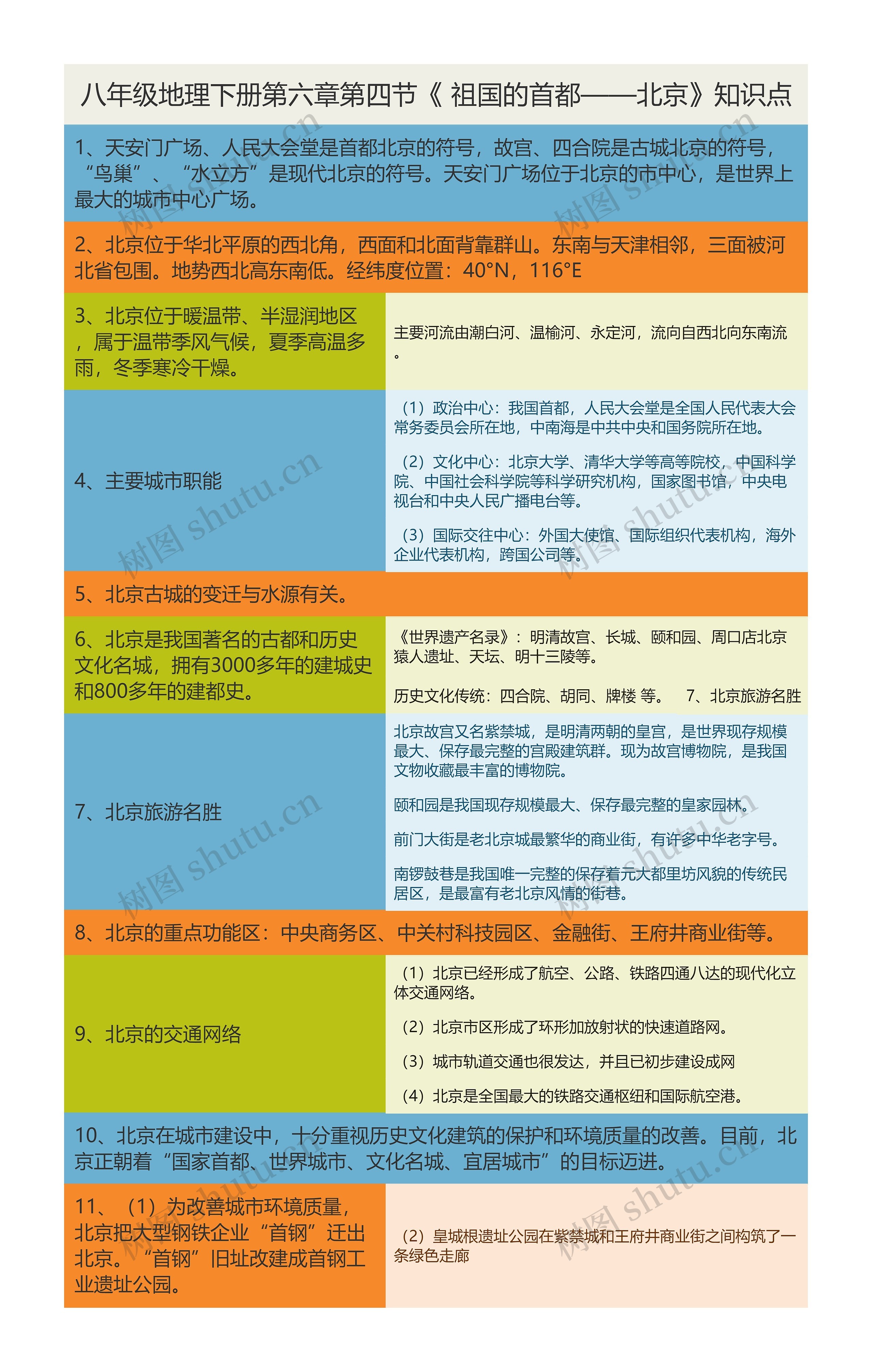
八年级地理下册第六章第四节《 祖国的首都——北京》知识点思维导图
树图思维导图提供 八年级地理下册第六章第四节《 祖国的首都——北京》知识点 在线思维导图免费制作,点击“编辑”按钮,可对 八年级地理下册第六章第四节《 祖国的首都——北京》知识点 进行在线思维导图编辑,本思维导图属于思维导图模板主题,文件编号是:437953e5c78c1d24cc5cfe32212e617b
八年级地理下册第六章第四节《 祖国的首都——北京》知识点思维导图模板大纲
1、天安门广场、人民大会堂是首都北京的符号,故宫、四合院是古城北京的符号,“鸟巢”、“水立方”是现代北京的符号。天安门广场位于北京的市中心,是世界上最大的城市中心广场。
2、北京位于华北平原的西北角,西面和北面背靠群山。东南与天津相邻,三面被河北省包围。地势西北高东南低。经纬度位置:40°N,116°E
主要河流由潮白河、温榆河、永定河,流向自西北向东南流。
(1)政治中心:我国首都,人民大会堂是全国人民代表大会常务委员会所在地,中南海是中共中央和国务院所在地。
(2)文化中心:北京大学、清华大学等高等院校,中国科学院、中国社会科学院等科学研究机构,国家图书馆,中央电视台和中央人民广播电台等。
(3)国际交往中心:外国大使馆、国际组织代表机构,海外企业代表机构,跨国公司等。
5、北京古城的变迁与水源有关。
《世界遗产名录》:明清故宫、长城、颐和园、周口店北京猿人遗址、天坛、明十三陵等。
历史文化传统:四合院、胡同、牌楼 等。
7、北京旅游名胜
北京故宫又名紫禁城,是明清两朝的皇宫,是世界现存规模最大、保存最完整的宫殿建筑群。现为故宫博物院,是我国文物收藏最丰富的博物院。
颐和园是我国现存规模最大、保存最完整的皇家园林。
前门大街是老北京城最繁华的商业街,有许多中华老字号。
南锣鼓巷是我国唯一完整的保存着元大都里坊风貌的传统民居区,是最富有老北京风情的街巷。
8、北京的重点功能区:中央商务区、中关村科技园区、金融街、王府井商业街等。
(1)北京已经形成了航空、公路、铁路四通八达的现代化立体交通网络。
(2)北京市区形成了环形加放射状的快速道路网。
(3)城市轨道交通也很发达,并且已初步建设成网
(4)北京是全国最大的铁路交通枢纽和国际航空港。
10、北京在城市建设中,十分重视历史文化建筑的保护和环境质量的改善。目前,北京正朝着“国家首都、世界城市、文化名城、宜居城市”的目标迈进。
(2)皇城根遗址公园在紫禁城和王府井商业街之间构筑了一条绿色走廊


树图思维导图提供 904名中国成年人第三磨牙相关知识、态度、行为和病史的横断面调查 在线思维导图免费制作,点击“编辑”按钮,可对 904名中国成年人第三磨牙相关知识、态度、行为和病史的横断面调查 进行在线思维导图编辑,本思维导图属于思维导图模板主题,文件编号是:10b9a8a2dd2fb4593f8130ef16c320fc


树图思维导图提供 9.战斗的基督教 在线思维导图免费制作,点击“编辑”按钮,可对 9.战斗的基督教 进行在线思维导图编辑,本思维导图属于思维导图模板主题,文件编号是:33d168acd0cd9f767f809c7a5df86e3a