
本张思维导图关于商法的主要知识点
树图思维导图提供 商法的思维导图 在线思维导图免费制作,点击“编辑”按钮,可对 商法的思维导图 进行在线思维导图编辑,本思维导图属于思维导图模板主题,文件编号是:a4f7869a697712ca595ea93fe5746143
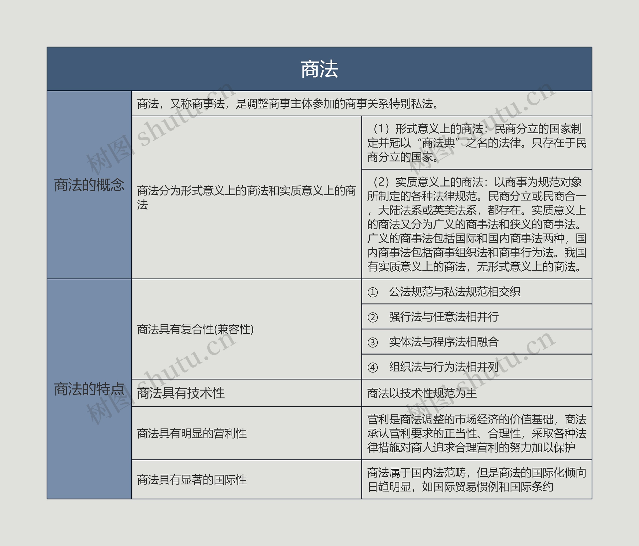
商法思维导图模板大纲
商法,又称商事法,是调整商事主体参加的商事关系特别私法。
商法分为形式意义上的商法和实质意义上的商法
(1)形式意义上的商法:民商分立的国家制定并冠以“商法典”之名的法律。只存在于民商分立的国家。
(2)实质意义上的商法:以商事为规范对象所制定的各种法律规范。民商分立或民商合一,大陆法系或英美法系,都存在。实质意义上的商法又分为广义的商事法和狭义的商事法。广义的商事法包括国际和国内商事法两种,国内商事法包括商事组织法和商事行为法。我国有实质意义上的商法,无形式意义上的商法。
商法具有复合性(兼容性)
① 公法规范与私法规范相交织
② 强行法与任意法相并行
③ 实体法与程序法相融合
④ 组织法与行为法相并列
商法具有技术性
商法以技术性规范为主
商法具有明显的营利性
营利是商法调整的市场经济的价值基础,商法承认营利要求的正当性、合理性,采取各种法律措施对商人追求合理营利的努力加以保护
商法具有显著的国际性
商法属于国内法范畴,但是商法的国际化倾向日趋明显,如国际贸易惯例和国际条约


树图思维导图提供 埃隆·马斯克的商业版图 在线思维导图免费制作,点击“编辑”按钮,可对 埃隆·马斯克的商业版图 进行在线思维导图编辑,本思维导图属于思维导图模板主题,文件编号是:7464362ac911e8a334867bb3fc7a2346


树图思维导图提供 环境设计各业务版块流程图 在线思维导图免费制作,点击“编辑”按钮,可对 环境设计各业务版块流程图 进行在线思维导图编辑,本思维导图属于思维导图模板主题,文件编号是:bb759aacdf9404fdef4191a557718654