
本张思维导图关于公司的变更的主要知识点
树图思维导图提供 公司的变更的思维导图 在线思维导图免费制作,点击“编辑”按钮,可对 公司的变更的思维导图 进行在线思维导图编辑,本思维导图属于思维导图模板主题,文件编号是:69c0bcf6be78b2954cf48c0667f1207d
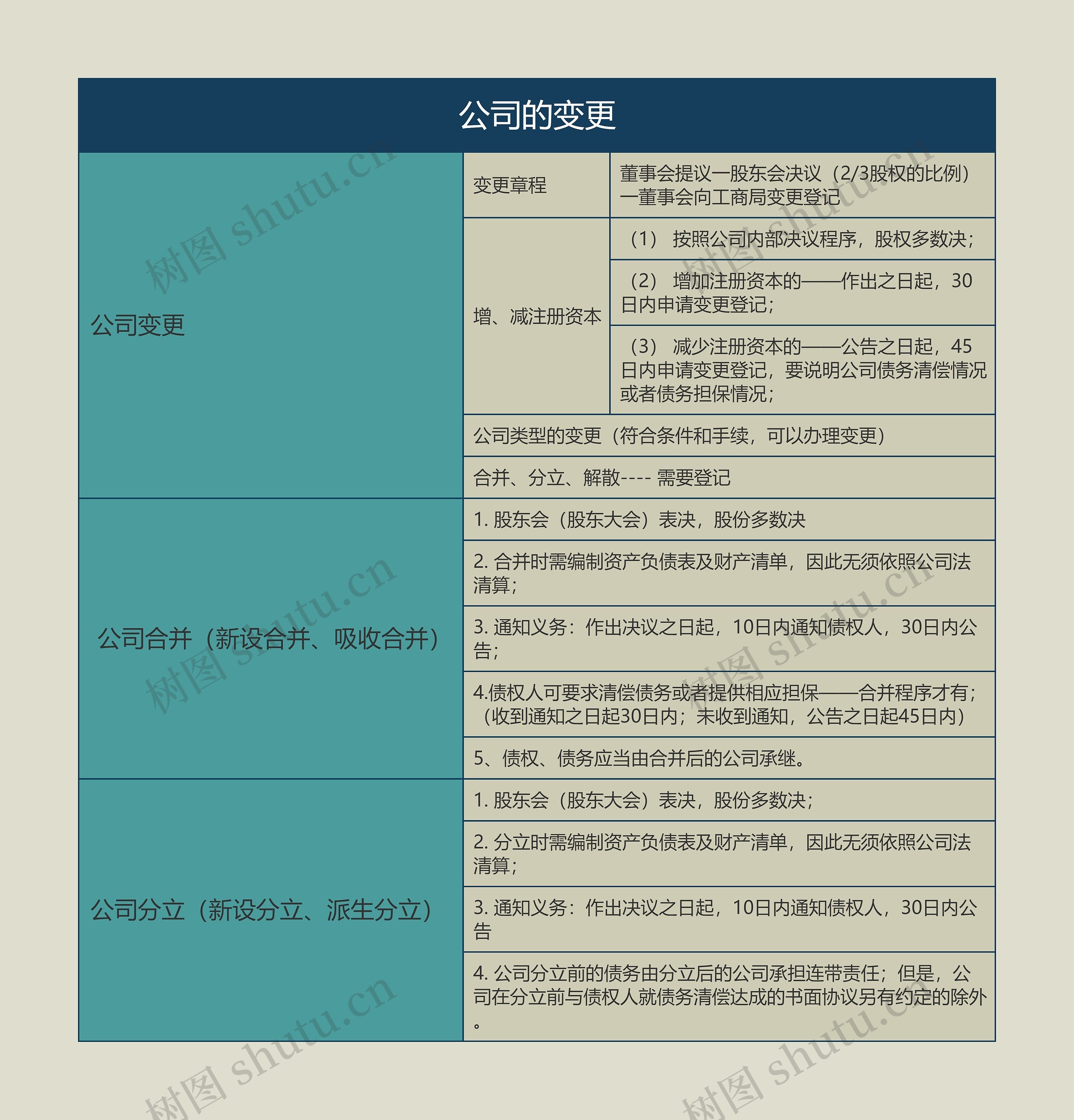
公司的变更思维导图模板大纲
变更章程
董事会提议一股东会决议(2/3股权的比例)一董事会向工商局变更登记
增、减注册资本
(1) 按照公司内部决议程序,股权多数决;
(2) 增加注册资本的——作出之日起,30日内申请变更登记;
(3) 减少注册资本的——公告之日起,45日内申请变更登记,要说明公司债务清偿情况或者债务担保情况;
公司类型的变更(符合条件和手续,可以办理变更)
合并、分立、解散---- 需要登记
1. 股东会(股东大会)表决,股份多数决
2. 合并时需编制资产负债表及财产清单,因此无须依照公司法清算;
3. 通知义务:作出决议之日起,10日内通知债权人,30日内公告;
4.债权人可要求清偿债务或者提供相应担保——合并程序才有;(收到通知之日起30日内;未收到通知,公告之日起45日内)
5、债权、债务应当由合并后的公司承继。
1. 股东会(股东大会)表决,股份多数决;
2. 分立时需编制资产负债表及财产清单,因此无须依照公司法清算;
3. 通知义务:作出决议之日起,10日内通知债权人,30日内公告
4. 公司分立前的债务由分立后的公司承担连带责任;但是,公司在分立前与债权人就债务清偿达成的书面协议另有约定的除外。


树图思维导图提供 904名中国成年人第三磨牙相关知识、态度、行为和病史的横断面调查 在线思维导图免费制作,点击“编辑”按钮,可对 904名中国成年人第三磨牙相关知识、态度、行为和病史的横断面调查 进行在线思维导图编辑,本思维导图属于思维导图模板主题,文件编号是:10b9a8a2dd2fb4593f8130ef16c320fc


树图思维导图提供 9.战斗的基督教 在线思维导图免费制作,点击“编辑”按钮,可对 9.战斗的基督教 进行在线思维导图编辑,本思维导图属于思维导图模板主题,文件编号是:33d168acd0cd9f767f809c7a5df86e3a