
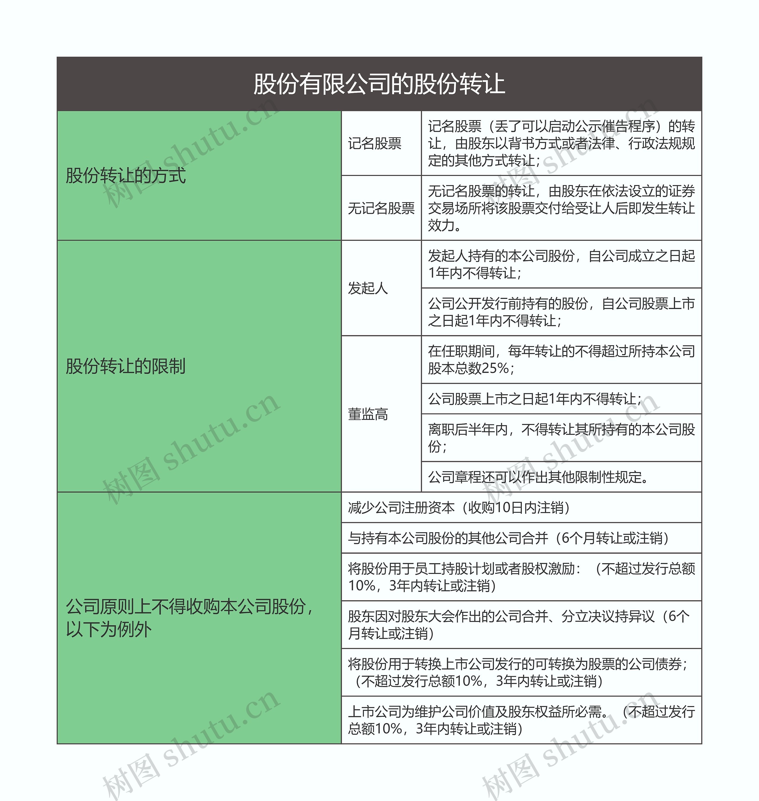
本章节讲述了股份有限公司的股份转让的知识点,主要内容包括股份转让的方式和股份转让的限制以及公司原则上不得收购本公司股份
树图思维导图提供 商法 股份有限公司的股份转让思维导图 在线思维导图免费制作,点击“编辑”按钮,可对 商法 股份有限公司的股份转让思维导图 进行在线思维导图编辑,本思维导图属于思维导图模板主题,文件编号是:93fcd7a55e6fadb2169604a9aa87bde0
股份有限公司的股份转让思维导图模板大纲
记名股票
记名股票(丢了可以启动公示催告程序)的转让,由股东以背书方式或者法律、行政法规规定的其他方式转让;
无记名股票
无记名股票的转让,由股东在依法设立的证券交易场所将该股票交付给受让人后即发生转让效力。
发起人
发起人持有的本公司股份,自公司成立之日起1年内不得转让;
公司公开发行前持有的股份,自公司股票上市之日起1年内不得转让;
董监高
在任职期间,每年转让的不得超过所持本公司股本总数25%;
公司股票上市之日起1年内不得转让;
离职后半年内,不得转让其所持有的本公司股份;
公司章程还可以作出其他限制性规定。
减少公司注册资本(收购10日内注销)
与持有本公司股份的其他公司合并(6个月转让或注销)
将股份用于员工持股计划或者股权激励:(不超过发行总额10%,3年内转让或注销)
股东因对股东大会作出的公司合并、分立决议持异议(6个月转让或注销)
将股份用于转换上市公司发行的可转换为股票的公司债券;(不超过发行总额10%,3年内转让或注销)
上市公司为维护公司价值及股东权益所必需。(不超过发行总额10%,3年内转让或注销)


树图思维导图提供 商法 增资与减资思维导图 在线思维导图免费制作,点击“编辑”按钮,可对 商法 增资与减资思维导图 进行在线思维导图编辑,本思维导图属于思维导图模板主题,文件编号是:bef92dcc70137a0be006dad64d9bc06a


树图思维导图提供 商法 出资责任思维导图 在线思维导图免费制作,点击“编辑”按钮,可对 商法 出资责任思维导图 进行在线思维导图编辑,本思维导图属于思维导图模板主题,文件编号是:7a7cbbdaa5f4c64c6e379de15b78e78f