
本章节讲述了 公司的清算的知识点,主要内容包括公司的清算的概念清算组组成以及清算程序
树图思维导图提供 商法 公司的清算思维导图 在线思维导图免费制作,点击“编辑”按钮,可对 商法 公司的清算思维导图 进行在线思维导图编辑,本思维导图属于思维导图模板主题,文件编号是:358caaf2167a83fa79a1c0638764a4ef
公司的清算思维导图模板大纲
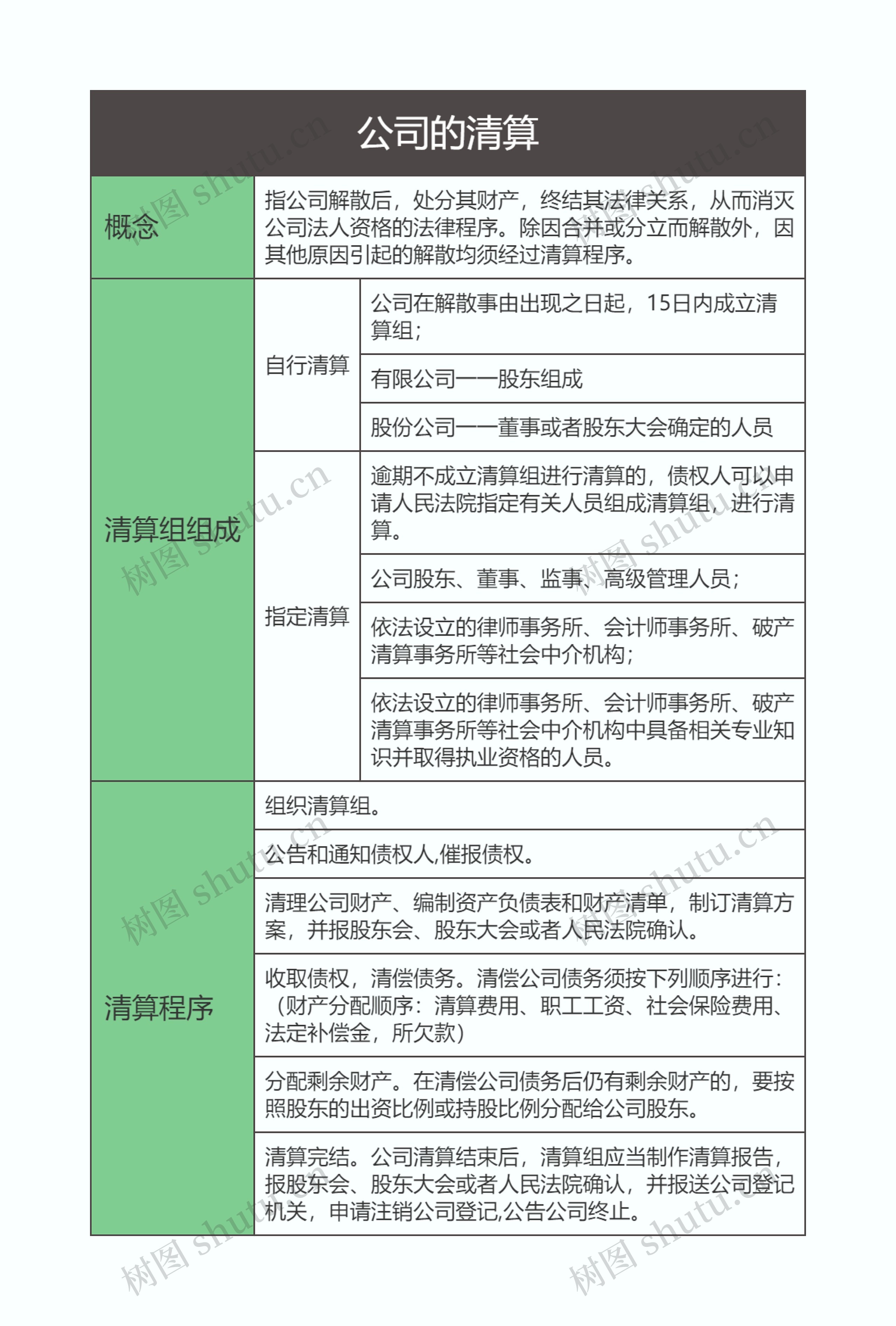
指公司解散后,处分其财产,终结其法律关系,从而消灭公司法人资格的法律程序。除因合并或分立而解散外,因其他原因引起的解散均须经过清算程序。
自行清算
公司在解散事由出现之日起,15日内成立清算组;
有限公司一一股东组成
股份公司一一董事或者股东大会确定的人员
指定清算
逾期不成立清算组进行清算的,债权人可以申请人民法院指定有关人员组成清算组,进行清算。
公司股东、董事、监事、高级管理人员;
依法设立的律师事务所、会计师事务所、破产清算事务所等社会中介机构;
依法设立的律师事务所、会计师事务所、破产清算事务所等社会中介机构中具备相关专业知识并取得执业资格的人员。
组织清算组。
公告和通知债权人,催报债权。
清理公司财产、编制资产负债表和财产清单,制订清算方案,并报股东会、股东大会或者人民法院确认。
收取债权,清偿债务。清偿公司债务须按下列顺序进行:(财产分配顺序:清算费用、职工工资、社会保险费用、法定补偿金,所欠款)
分配剩余财产。在清偿公司债务后仍有剩余财产的,要按照股东的出资比例或持股比例分配给公司股东。
清算完结。公司清算结束后,清算组应当制作清算报告,报股东会、股东大会或者人民法院确认,并报送公司登记机关,申请注销公司登记,公告公司终止。


树图思维导图提供 商法 增资与减资思维导图 在线思维导图免费制作,点击“编辑”按钮,可对 商法 增资与减资思维导图 进行在线思维导图编辑,本思维导图属于思维导图模板主题,文件编号是:bef92dcc70137a0be006dad64d9bc06a


树图思维导图提供 商法 出资责任思维导图 在线思维导图免费制作,点击“编辑”按钮,可对 商法 出资责任思维导图 进行在线思维导图编辑,本思维导图属于思维导图模板主题,文件编号是:7a7cbbdaa5f4c64c6e379de15b78e78f