
本章节主要讲述了登记程序与登记效力的主要知识点归纳总结
树图思维导图提供 商法 登记程序与登记效力思维导图 在线思维导图免费制作,点击“编辑”按钮,可对 商法 登记程序与登记效力思维导图 进行在线思维导图编辑,本思维导图属于思维导图模板主题,文件编号是:2cfd70d5c95c19d13f1d8be296aeeb99
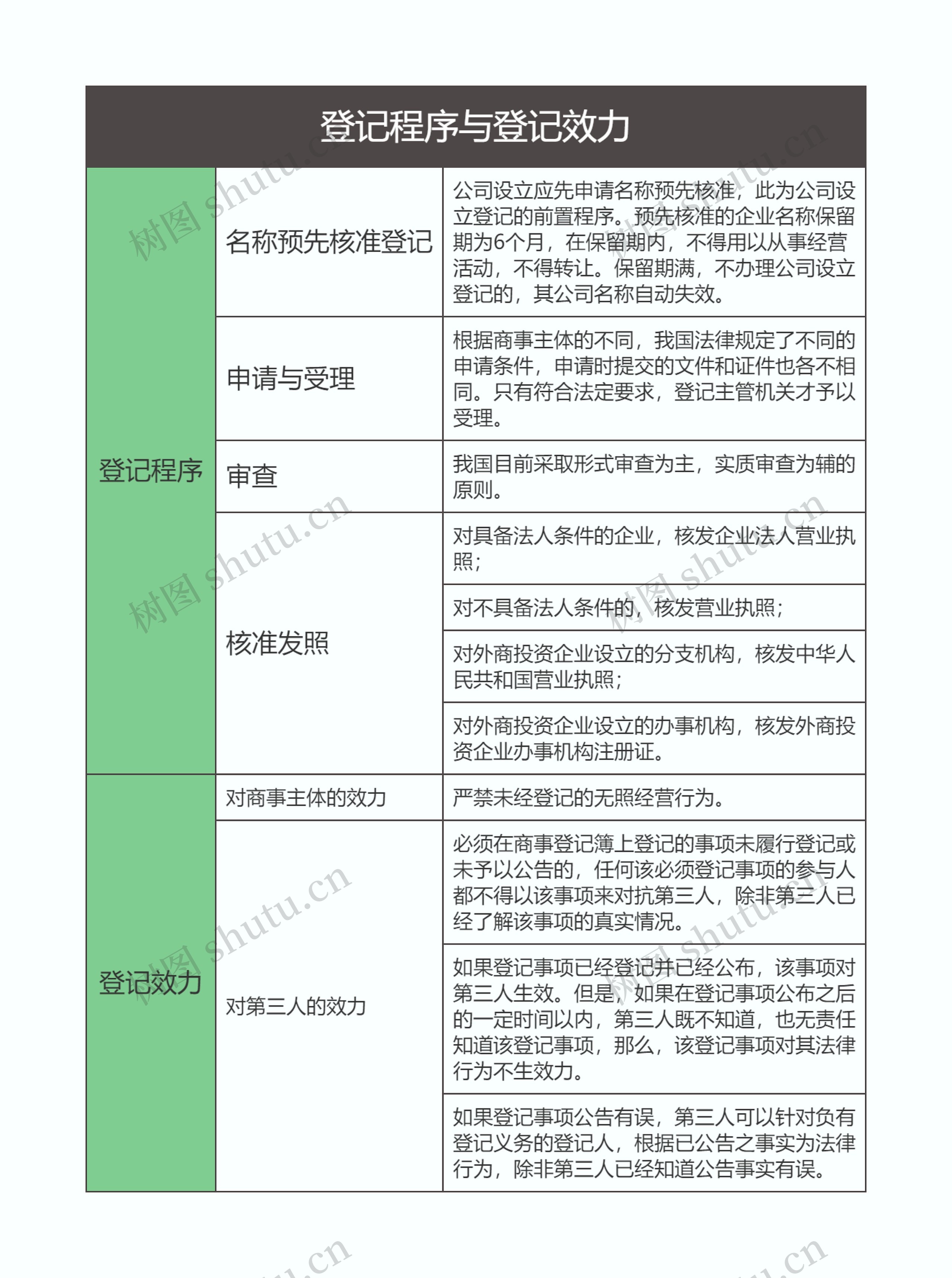
登记程序与登记效力思维导图模板大纲
名称预先核准登记
公司设立应先申请名称预先核准,此为公司设立登记的前置程序。预先核准的企业名称保留期为6个月,在保留期内,不得用以从事经营活动,不得转让。保留期满,不办理公司设立登记的,其公司名称自动失效。
申请与受理
根据商事主体的不同,我国法律规定了不同的申请条件,申请时提交的文件和证件也各不相同。只有符合法定要求,登记主管机关才予以受理。
审查
我国目前采取形式审查为主,实质审查为辅的原则。
核准发照
对具备法人条件的企业,核发企业法人营业执照;
对不具备法人条件的,核发营业执照;
对外商投资企业设立的分支机构,核发中华人民共和国营业执照;
对外商投资企业设立的办事机构,核发外商投资企业办事机构注册证。
对商事主体的效力
严禁未经登记的无照经营行为。
对第三人的效力
必须在商事登记簿上登记的事项未履行登记或未予以公告的,任何该必须登记事项的参与人都不得以该事项来对抗第三人,除非第三人已经了解该事项的真实情况。
如果登记事项已经登记并已经公布,该事项对第三人生效。但是,如果在登记事项公布之后的一定时间以内,第三人既不知道,也无责任知道该登记事项,那么,该登记事项对其法律行为不生效力。
如果登记事项公告有误,第三人可以针对负有登记义务的登记人,根据已公告之事实为法律行为,除非第三人已经知道公告事实有误。


树图思维导图提供 商法 增资与减资思维导图 在线思维导图免费制作,点击“编辑”按钮,可对 商法 增资与减资思维导图 进行在线思维导图编辑,本思维导图属于思维导图模板主题,文件编号是:bef92dcc70137a0be006dad64d9bc06a


树图思维导图提供 商法 出资责任思维导图 在线思维导图免费制作,点击“编辑”按钮,可对 商法 出资责任思维导图 进行在线思维导图编辑,本思维导图属于思维导图模板主题,文件编号是:7a7cbbdaa5f4c64c6e379de15b78e78f